这位朋友你好,关于招商仁和青云卫5号少儿重疾险是值得买的吗的问题,奶爸在这里整理了有关招商仁和青云卫5号少儿重疾险的相关内容,希望对你有帮助:
一、招商仁和青云卫5号少儿重疾险是值得买的吗?
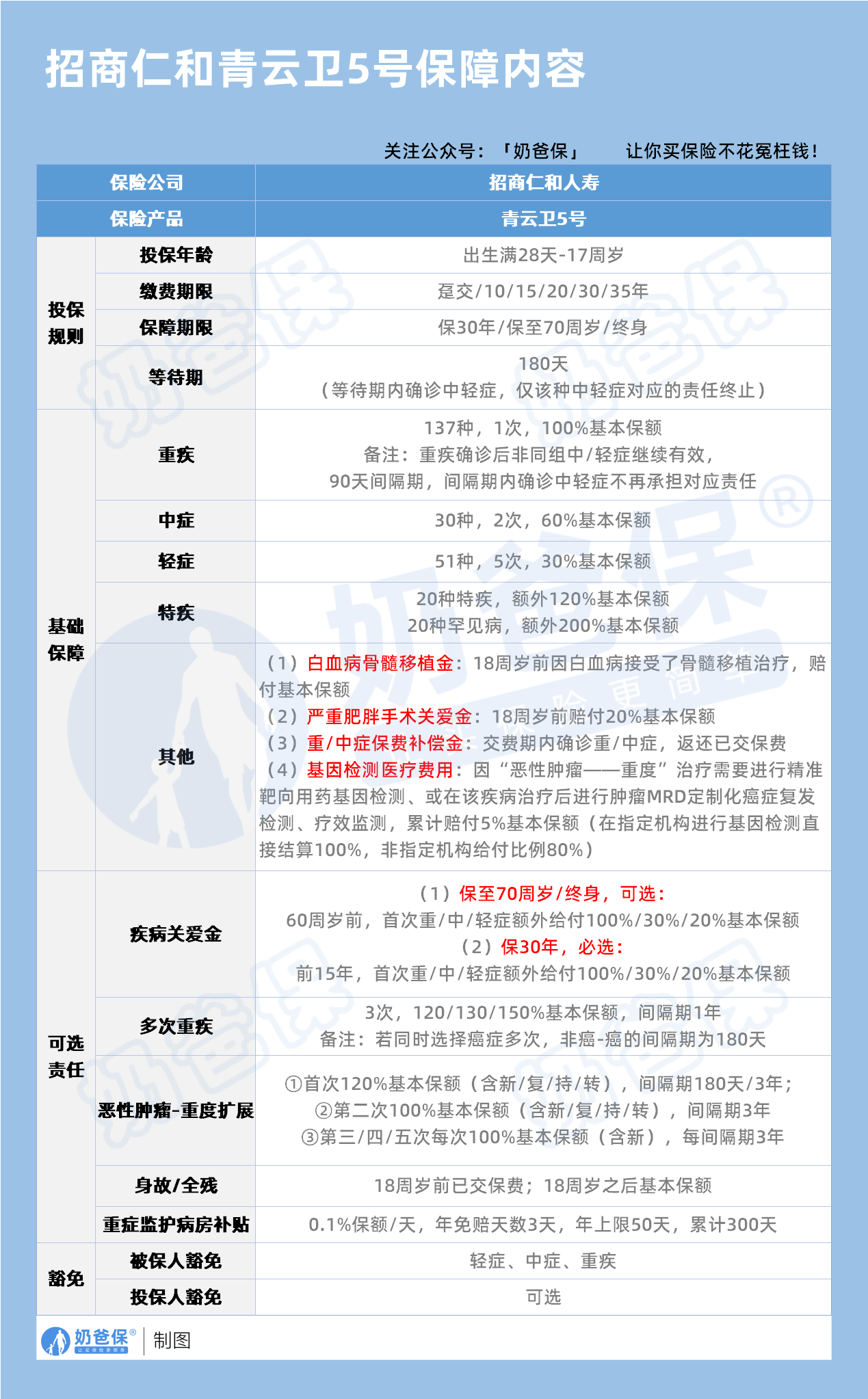
为孩子挑选重疾险,招商仁和青云卫5号是个值得考虑的优质选择。
1、保障全面,基础扎实
它覆盖出生满28天-17周岁的孩子。
重疾保障涵盖137种,赔付100%保额;中症30种,最高赔2次,每次60%保额;轻症51种,最高赔5次,每次30%保额。
而且重疾赔付后,非同组轻中症仍可继续赔付。
还包含20种少儿特疾,额外赔付120%保额;20种罕见病,额外赔付200%保额,覆盖终身。
2、特色保障贴心实用
设有白血病专项保障,确诊白血病后,骨髓移植额外赔付100%保额,力度优于同类。
对于癌症靶向治疗相关的基因检测费用,最高可报销5%保额。
缴费期内确诊重疾/中症,会返还已交保费,且保障继续有效。
3、可选保障灵活可选
招商仁和青云卫5号少儿重疾险的可选责任丰富多样。
比如疾病关爱金,60岁前首次重疾额外赔100%,中症30%,轻症20%;
重疾多次赔,最多3次赔付,比例递增至150%,还可与癌症保障叠加。
还能自主选择是否附加身故保障等。
4、增值服务好
由招商仁和人寿承保,该公司理赔服务高效透明,2024年理赔获赔率达98.6%,平均理赔时效1.5天。
还提供家庭医生、齿科/眼科服务等增值权益。
当然,它也有不足,等待期180天相对较长,部分轻中症存在隐性分组,癌症二次赔付间隔期为3年。
二、奶爸总结
如果您预算充足,重视白血病保障,或担忧孩子未来健康风险,希望为孩子配置全面且灵活的重疾保障,招商仁和青云卫5号少儿重疾险是不错的选择。
如果你想了解更多重疾险产品,可以看看这篇:
如果大家挑选保险有什么困难,可以扫码关注:奶爸保公众号 进行1对1咨询,现在关注“奶爸保”公众号,回复“官网”,还可以免费领取价值199元的保障大礼包哦,让您买保险变得更简单。
招商仁和青云卫5号少儿重疾险是值得买的吗?
这位朋友你好,关于招商仁和青云卫5号少儿重疾险是值得买的吗的问题,奶爸在这里整理了有关招商仁和青云卫5号少儿重疾险的相关内容,希望对你有帮助:
一、招商仁和青云卫5号少儿重疾险是值得买的吗?
为孩子挑选重疾险,招商仁和青云卫5号是个值得考虑的优质选择。
1、保障全面,基础扎实
它覆盖出生满28天-17周岁的孩子。
重疾保障涵盖137种,赔付100%保额;中症30种,最高赔2次,每次60%保额;轻症51种,最高赔5次,每次30%保额。
而且重疾赔付后,非同组轻中症仍可继续赔付。
还包含20种少儿特疾,额外赔付120%保额;20种罕见病,额外赔付200%保额,覆盖终身。
2、特色保障贴心实用
设有白血病专项保障,确诊白血病后,骨髓移植额外赔付100%保额,力度优于同类。
对于癌症靶向治疗相关的基因检测费用,最高可报销5%保额。
缴费期内确诊重疾/中症,会返还已交保费,且保障继续有效。
3、可选保障灵活可选
招商仁和青云卫5号少儿重疾险的可选责任丰富多样。
比如疾病关爱金,60岁前首次重疾额外赔100%,中症30%,轻症20%;
重疾多次赔,最多3次赔付,比例递增至150%,还可与癌症保障叠加。
还能自主选择是否附加身故保障等。
4、增值服务好
由招商仁和人寿承保,该公司理赔服务高效透明,2024年理赔获赔率达98.6%,平均理赔时效1.5天。
还提供家庭医生、齿科/眼科服务等增值权益。
当然,它也有不足,等待期180天相对较长,部分轻中症存在隐性分组,癌症二次赔付间隔期为3年。
二、奶爸总结
如果您预算充足,重视白血病保障,或担忧孩子未来健康风险,希望为孩子配置全面且灵活的重疾保障,招商仁和青云卫5号少儿重疾险是不错的选择。
如果你想了解更多重疾险产品,可以看看这篇:
如果大家挑选保险有什么困难,可以扫码关注:奶爸保公众号 进行1对1咨询,现在关注“奶爸保”公众号,回复“官网”,还可以免费领取价值199元的保障大礼包哦,让您买保险变得更简单。
-
一生中意终身寿险好不好?保障+收益+灵活度全解析
2025-11-12 18:00:17
-
复星保德信星颐(分红型)养老年金保险,适合哪些人买?
2025-11-12 16:00:32
-
中国人寿2026开门红年金险值得买吗?一文深度解析
2025-11-12 14:07:56
-
福有余2025是哪个公司的?给孩子买好不好?
2025-11-12 09:28:10
-
2025年快返型年金险合集:存本取息+终身领,灵活减保超省心
2025-11-10 10:50:13
查看更多所用,不泄露任何第三方
或用于其他用途