这位朋友你好,关于青云卫5号少儿重疾险(互联网)靠谱吗的问题,奶爸在这里整理了有关青云卫5号少儿重疾险(互联网)的相关内容,希望对你有帮助:
一、 青云卫5号少儿重疾险(互联网)靠谱吗?
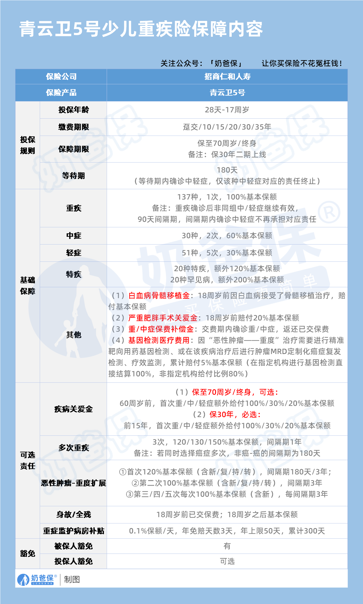
青云卫5号少儿重疾险(互联网)从多个方面来看,是比较靠谱的一款产品。
从保障内容看,
它的基础保障扎实。
覆盖137种重疾、30种中症和51种轻症,赔付规则友好。
重疾赔付后,非同组的中/轻症间隔90天仍可继续理赔。
同时,针对少儿高发疾病,它设有少儿特疾与罕见病额外赔付。
20种少儿特疾如白血病、重症手足口病等可额外赔付120%保额,20种罕见病能额外赔付200%保额。
还有特色责任,像白血病骨髓移植保险金、严重肥胖手术关爱金以及ICU住院津贴等,十分实用。
从承保公司看,
招商仁和人寿由招商局、中国移动等央企联合设立,实力雄厚。
公司注册资本45.79亿元,2024年综合偿付能力充足率249.67%,远超监管要求,风险评级达标,
这意味着公司有足够的资金实力来履行赔付义务,为产品提供了可靠的后盾。
从性价比角度,
它也颇具优势。
以0岁孩子投保50万保额、保至70岁、30年缴费为例,男孩年保费1149元,女孩仅984元,低于同类产品约10% - 15%
同时,可选责任丰富,如疾病关爱金、癌症多次赔、重疾多次赔等,能满足不同家庭的保障需求,进一步提升保障深度。
当然,这款产品也并非毫无瑕疵。
它的等待期为180天,相对市场上部分90天等待期的产品较长;
部分责任限制年龄,如白血病骨髓移植金等仅限18岁前赔付;
而且轻症存在分组的限制。
二、奶爸总结
青云卫5号少儿重疾险(互联网)保障全面、公司靠谱、性价比高,虽然有一些小不足,但瑕不掩瑜,是为孩子配置重疾保障时值得考虑的产品,比较靠谱。
如果你想了解更多重疾险产品,可以看看这篇:
如果大家挑选保险有什么困难,可以扫码关注:奶爸保公众号 进行1对1咨询,现在关注“奶爸保”公众号,回复“官网”,还可以免费领取价值199元的保障大礼包哦,让您买保险变得更简单。
青云卫5号少儿重疾险(互联网)靠谱吗?
这位朋友你好,关于青云卫5号少儿重疾险(互联网)靠谱吗的问题,奶爸在这里整理了有关青云卫5号少儿重疾险(互联网)的相关内容,希望对你有帮助:
一、 青云卫5号少儿重疾险(互联网)靠谱吗?
青云卫5号少儿重疾险(互联网)从多个方面来看,是比较靠谱的一款产品。
从保障内容看,
它的基础保障扎实。
覆盖137种重疾、30种中症和51种轻症,赔付规则友好。
重疾赔付后,非同组的中/轻症间隔90天仍可继续理赔。
同时,针对少儿高发疾病,它设有少儿特疾与罕见病额外赔付。
20种少儿特疾如白血病、重症手足口病等可额外赔付120%保额,20种罕见病能额外赔付200%保额。
还有特色责任,像白血病骨髓移植保险金、严重肥胖手术关爱金以及ICU住院津贴等,十分实用。
从承保公司看,
招商仁和人寿由招商局、中国移动等央企联合设立,实力雄厚。
公司注册资本45.79亿元,2024年综合偿付能力充足率249.67%,远超监管要求,风险评级达标,
这意味着公司有足够的资金实力来履行赔付义务,为产品提供了可靠的后盾。
从性价比角度,
它也颇具优势。
以0岁孩子投保50万保额、保至70岁、30年缴费为例,男孩年保费1149元,女孩仅984元,低于同类产品约10% - 15%
同时,可选责任丰富,如疾病关爱金、癌症多次赔、重疾多次赔等,能满足不同家庭的保障需求,进一步提升保障深度。
当然,这款产品也并非毫无瑕疵。
它的等待期为180天,相对市场上部分90天等待期的产品较长;
部分责任限制年龄,如白血病骨髓移植金等仅限18岁前赔付;
而且轻症存在分组的限制。
二、奶爸总结
青云卫5号少儿重疾险(互联网)保障全面、公司靠谱、性价比高,虽然有一些小不足,但瑕不掩瑜,是为孩子配置重疾保障时值得考虑的产品,比较靠谱。
如果你想了解更多重疾险产品,可以看看这篇:
如果大家挑选保险有什么困难,可以扫码关注:奶爸保公众号 进行1对1咨询,现在关注“奶爸保”公众号,回复“官网”,还可以免费领取价值199元的保障大礼包哦,让您买保险变得更简单。
-
一生中意终身寿险好不好?保障+收益+灵活度全解析
2025-11-12 18:00:17
-
复星保德信星颐(分红型)养老年金保险,适合哪些人买?
2025-11-12 16:00:32
-
中国人寿2026开门红年金险值得买吗?一文深度解析
2025-11-12 14:07:56
-
福有余2025是哪个公司的?给孩子买好不好?
2025-11-12 09:28:10
-
2025年快返型年金险合集:存本取息+终身领,灵活减保超省心
2025-11-10 10:50:13
查看更多所用,不泄露任何第三方
或用于其他用途