这位朋友你好,关于招商仁和青云卫5号适合给孩子买吗的问题,奶爸在这里整理了有关招商仁和青云卫5号的相关内容,希望对你有帮助:
一、招商仁和青云卫5号适合给孩子买吗?
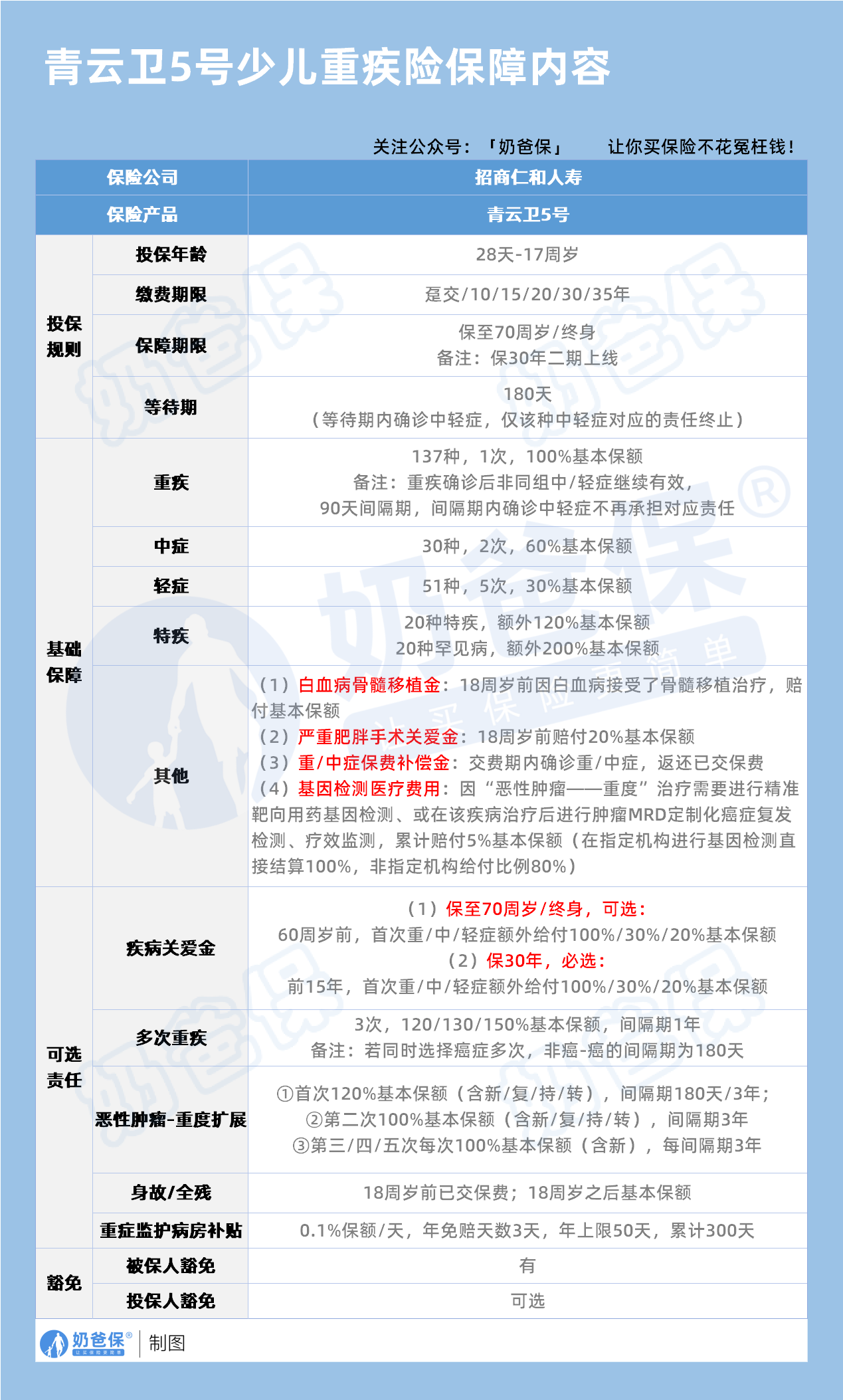
招商仁和青云卫5号是一款备受关注的产品,奶爸也给大家分析一下它是否适合给孩子购买。
1、保障内容丰富全面
轻中重疾保障:
招商仁和青云卫5号涵盖137种重疾、30种中症和51种轻症。
重疾赔付1次,为100%基本保额;
中症不分组赔2次,每次60%保额;
轻症不分组赔5次,每次30%保额;
轻中症多次赔付能在疾病早期给予经济支持,让孩子得到更好的治疗。
少儿特疾和罕见病保障:
20种少儿特疾额外赔120%保额,20种罕见病额外赔200%保额,且无年龄限制,对孩子确诊特定疾病提供有力保障。
特色保障:
白血病骨髓移植金针对少儿高发白血病,18周岁前因治疗白血病接受骨髓移植,赔付100%保额。
严重肥胖手术关爱金为18周岁前确诊严重肥胖特定合并症并接受手术的孩子,赔付20%保额。
基因检测医疗费用可赔付因“恶性肿瘤重度”治疗相关的基因检测费用,累计限5%保额。
而且重疾责任赔付后,与重疾不同组的轻症、中症保障继续有效,直至轻、中症赔付责任终止。
2、增值服务贴心
包含就医绿通、重疾住院垫付等增值服务,这些服务在孩子患病就医时能提供便利和支持,帮助孩子及时获得优质医疗资源,解决家长的后顾之忧。
3、投保限制较少
对孩子的健康告知相对宽松,一些常见的少儿健康问题可能不会影响投保,让更多孩子有机会获得保障。
二、奶爸总结
招商仁和青云卫5号保障全面且赔付比例较高,能为孩子提供较为充分的疾病保障,无论是应对少儿高发疾病,还是为孩子的长期健康考虑,都是一个不错的选择。
但家长在选择时仍需结合家庭实际情况和需求,确保为孩子提供适合的保障。
如果你想了解更多重疾险产品,可以看看这篇:
如果大家挑选保险有什么困难,可以扫码关注:奶爸保公众号 进行1对1咨询,现在关注“奶爸保”公众号,回复“官网”,还可以免费领取价值199元的保障大礼包哦,让您买保险变得更简单。
招商仁和青云卫5号适合给孩子买吗?
这位朋友你好,关于招商仁和青云卫5号适合给孩子买吗的问题,奶爸在这里整理了有关招商仁和青云卫5号的相关内容,希望对你有帮助:
一、招商仁和青云卫5号适合给孩子买吗?
招商仁和青云卫5号是一款备受关注的产品,奶爸也给大家分析一下它是否适合给孩子购买。
1、保障内容丰富全面
轻中重疾保障:
招商仁和青云卫5号涵盖137种重疾、30种中症和51种轻症。
重疾赔付1次,为100%基本保额;
中症不分组赔2次,每次60%保额;
轻症不分组赔5次,每次30%保额;
轻中症多次赔付能在疾病早期给予经济支持,让孩子得到更好的治疗。
少儿特疾和罕见病保障:
20种少儿特疾额外赔120%保额,20种罕见病额外赔200%保额,且无年龄限制,对孩子确诊特定疾病提供有力保障。
特色保障:
白血病骨髓移植金针对少儿高发白血病,18周岁前因治疗白血病接受骨髓移植,赔付100%保额。
严重肥胖手术关爱金为18周岁前确诊严重肥胖特定合并症并接受手术的孩子,赔付20%保额。
基因检测医疗费用可赔付因“恶性肿瘤重度”治疗相关的基因检测费用,累计限5%保额。
而且重疾责任赔付后,与重疾不同组的轻症、中症保障继续有效,直至轻、中症赔付责任终止。
2、增值服务贴心
包含就医绿通、重疾住院垫付等增值服务,这些服务在孩子患病就医时能提供便利和支持,帮助孩子及时获得优质医疗资源,解决家长的后顾之忧。
3、投保限制较少
对孩子的健康告知相对宽松,一些常见的少儿健康问题可能不会影响投保,让更多孩子有机会获得保障。
二、奶爸总结
招商仁和青云卫5号保障全面且赔付比例较高,能为孩子提供较为充分的疾病保障,无论是应对少儿高发疾病,还是为孩子的长期健康考虑,都是一个不错的选择。
但家长在选择时仍需结合家庭实际情况和需求,确保为孩子提供适合的保障。
如果你想了解更多重疾险产品,可以看看这篇:
如果大家挑选保险有什么困难,可以扫码关注:奶爸保公众号 进行1对1咨询,现在关注“奶爸保”公众号,回复“官网”,还可以免费领取价值199元的保障大礼包哦,让您买保险变得更简单。
-
一生中意终身寿险好不好?保障+收益+灵活度全解析
2025-11-12 18:00:17
-
复星保德信星颐(分红型)养老年金保险,适合哪些人买?
2025-11-12 16:00:32
-
中国人寿2026开门红年金险值得买吗?一文深度解析
2025-11-12 14:07:56
-
福有余2025是哪个公司的?给孩子买好不好?
2025-11-12 09:28:10
-
2025年快返型年金险合集:存本取息+终身领,灵活减保超省心
2025-11-10 10:50:13
查看更多所用,不泄露任何第三方
或用于其他用途