这位朋友你好,关于重疾险多次赔产品哪些值得买的问题,奶爸在这里整理了有关重疾险多次赔产品的相关内容,希望对你有帮助:
一、重疾险多次赔产品哪些值得买?
目前,在售的多次赔重疾险奶爸比较推荐的是国富小红花2025重疾险和信泰如意久久守护2025重疾险。
1、国富小红花2025重疾险
它提供轻症、中症和重疾的多次赔付,其中轻症和中症最多可赔付7次,重疾赔付后,非同组中轻症保障依然有效,且无需等待期。
第二次重疾赔付仅需1年,满3年或以上,保额可恢复至最高120%,相比同类产品,赔付时间更短,比例更高。
此外,它还将癌症分为“轻度”和“重度”,两次原位癌或轻度恶性肿瘤(需不同器官)最多赔付1次。
若两次均为重度恶性肿瘤,间隔3年(新发、复发、持续、转移)可赔付120%保额。
若首次为其他重疾,二次确诊重度恶性肿瘤,间隔180天可赔付120%保额。
2024年12月12日至2025年3月31日期间,还放宽了核保标准,高血压、甲状腺功能减退、双肾结石等常见疾病有机会获得标准承保。
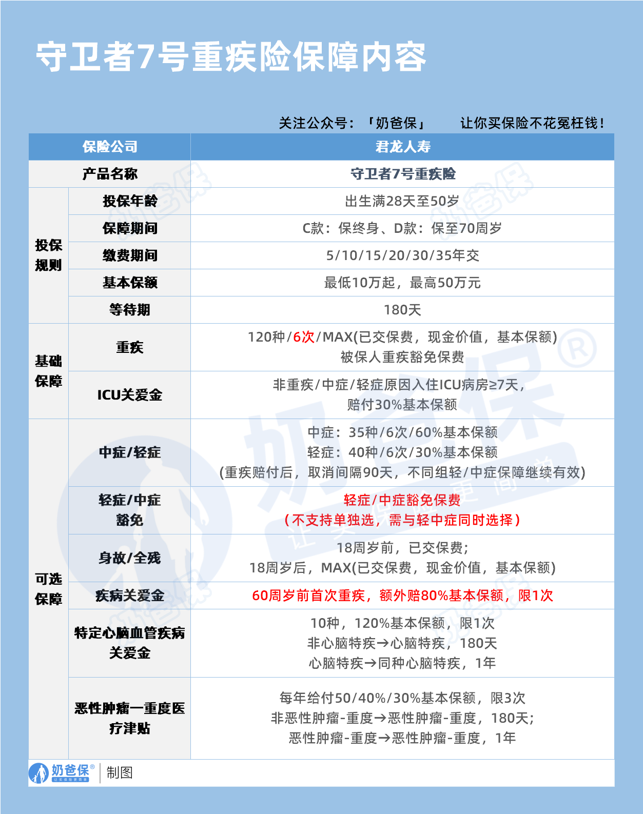
2、守卫者7号
它主要面向出生满28天至50周岁的人群,提供保至70周岁和保终身两种保障期限选择。
涵盖120种重疾,最多可赔付6次,且无三同条款限制,不分组赔付,大大提高了理赔概率。
基础保障包括重疾赔付和ICU住院关爱金,后者可在非重疾、中症、轻症原因入住ICU病房满7天时,赔付30%基本保额。
它还提供丰富的可选责任,如轻中症保障、轻中症豁免、特定心脑血管疾病二次赔、疾病关爱金等,可根据自身需求灵活选择。
而且性价比高,30岁男性投保50万保额,分35年缴费,年交保费仅6030元。
它还提供包括在线健康咨询、预约挂号、肿瘤二次诊断等在内的多项健康管理服务。
二、奶爸总结
小红花2025以高性价比和全面保障受到关注,轻症和中症最多赔7次,重疾赔付后非同组中轻症保障依然有效。
还放宽了核保标准,高血压、甲状腺功能减退等常见疾病有机会获得标准承保。
守卫者7号则以多次赔付和灵活保障成为热门选择,重疾不分组最多赔6次,且无三同条款限制。
还提供ICU住院津贴,即使非合同约定疾病也有机会获得赔付。
如果你想了解更多重疾险产品,可以看看这篇:
如果大家挑选保险有什么困难,可以扫码关注:奶爸保公众号 进行1对1咨询,现在关注“奶爸保”公众号,回复“官网”,还可以免费领取价值199元的保障大礼包哦,让您买保险变得更简单。
重疾险多次赔产品哪些值得买?
这位朋友你好,关于重疾险多次赔产品哪些值得买的问题,奶爸在这里整理了有关重疾险多次赔产品的相关内容,希望对你有帮助:
一、重疾险多次赔产品哪些值得买?
目前,在售的多次赔重疾险奶爸比较推荐的是国富小红花2025重疾险和信泰如意久久守护2025重疾险。
1、国富小红花2025重疾险
它提供轻症、中症和重疾的多次赔付,其中轻症和中症最多可赔付7次,重疾赔付后,非同组中轻症保障依然有效,且无需等待期。
第二次重疾赔付仅需1年,满3年或以上,保额可恢复至最高120%,相比同类产品,赔付时间更短,比例更高。
此外,它还将癌症分为“轻度”和“重度”,两次原位癌或轻度恶性肿瘤(需不同器官)最多赔付1次。
若两次均为重度恶性肿瘤,间隔3年(新发、复发、持续、转移)可赔付120%保额。
若首次为其他重疾,二次确诊重度恶性肿瘤,间隔180天可赔付120%保额。
2024年12月12日至2025年3月31日期间,还放宽了核保标准,高血压、甲状腺功能减退、双肾结石等常见疾病有机会获得标准承保。
2、守卫者7号
它主要面向出生满28天至50周岁的人群,提供保至70周岁和保终身两种保障期限选择。
涵盖120种重疾,最多可赔付6次,且无三同条款限制,不分组赔付,大大提高了理赔概率。
基础保障包括重疾赔付和ICU住院关爱金,后者可在非重疾、中症、轻症原因入住ICU病房满7天时,赔付30%基本保额。
它还提供丰富的可选责任,如轻中症保障、轻中症豁免、特定心脑血管疾病二次赔、疾病关爱金等,可根据自身需求灵活选择。
而且性价比高,30岁男性投保50万保额,分35年缴费,年交保费仅6030元。
它还提供包括在线健康咨询、预约挂号、肿瘤二次诊断等在内的多项健康管理服务。
二、奶爸总结
小红花2025以高性价比和全面保障受到关注,轻症和中症最多赔7次,重疾赔付后非同组中轻症保障依然有效。
还放宽了核保标准,高血压、甲状腺功能减退等常见疾病有机会获得标准承保。
守卫者7号则以多次赔付和灵活保障成为热门选择,重疾不分组最多赔6次,且无三同条款限制。
还提供ICU住院津贴,即使非合同约定疾病也有机会获得赔付。
如果你想了解更多重疾险产品,可以看看这篇:
如果大家挑选保险有什么困难,可以扫码关注:奶爸保公众号 进行1对1咨询,现在关注“奶爸保”公众号,回复“官网”,还可以免费领取价值199元的保障大礼包哦,让您买保险变得更简单。
-
一生中意终身寿险好不好?保障+收益+灵活度全解析
2025-11-12 18:00:17
-
复星保德信星颐(分红型)养老年金保险,适合哪些人买?
2025-11-12 16:00:32
-
中国人寿2026开门红年金险值得买吗?一文深度解析
2025-11-12 14:07:56
-
福有余2025是哪个公司的?给孩子买好不好?
2025-11-12 09:28:10
-
2025年快返型年金险合集:存本取息+终身领,灵活减保超省心
2025-11-10 10:50:13
查看更多所用,不泄露任何第三方
或用于其他用途