这位朋友你好,关于尊享e生2025版百万医疗险怎么样,哪些亮点的问题,奶爸在这里整理了有关尊享e生2025版百万医疗险的相关内容,希望对你有帮助:
一、尊享e生2025版百万医疗险怎么样?有哪些亮点?
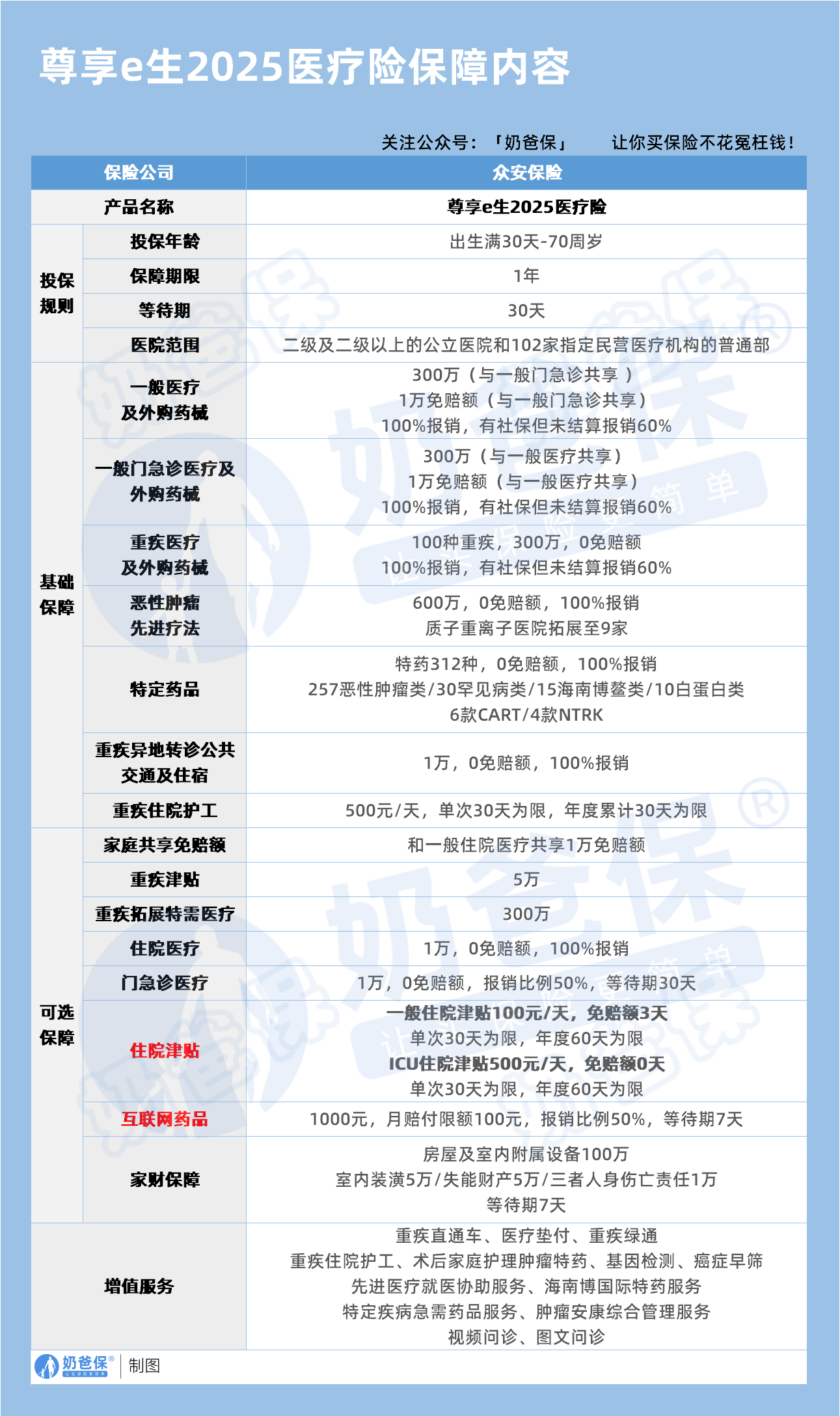
尊享e生2025版百万医疗险在多个方面进行了优化和升级,以满足大家对医疗保障的多样化需求。
1、放开院外购药范围
尊享e生2025版百万医疗险全面放开了购药范围,不限疾病和清单,也不限住院或门诊。
这意味着,无论何种疾病,都可以在院外自由选择所需药品,大大提高了用药的灵活性和便利性。
2、医院范围再扩展
尊享e生2025版百万医疗险进一步扩展了医院范围,涵盖了102家指定的私立和民营医疗机构。
这不仅为客户提供了更多的就医选择,还确保了在不同类型的医疗机构都能获得优质的医疗服务。
3、特药清单扩展
尊享e生2025版百万医疗险的特药清单扩展至312种,涵盖了257种恶性肿瘤类药物、30种罕见病类药物、15种海南博鳌类药物、10种白蛋白类药物,以及6款CART和4款NTRK
4、质子重离子医院范围扩展
质子重离子治疗是一种先进的癌症治疗技术,尊享e生2025版百万医疗险将质子重离子医院范围扩展至9家,还提供了上海瑞金质重直通车专属服务。
5、支持核保复议
尊享e生2025版百万医疗险支持核保复议,还标准化了核保复议流程。
对于结节类患者,有机会在1或2年内从除外责任升级至标准体,确保在健康状况改善后,能够获得保险保障。
6、续保无忧
续保方面,包括全家桶、爸妈版、门急诊版在内的多个版本均可续保,不包括慢病版、2万免赔额版、专属或专享版。
无论是有理赔记录还是无理赔记录的客户,都可以放心续保,加油包也可随心选择,确保客户在长期保障中无后顾之忧。
二、奶爸总结
尊享e生2025版百万医疗险在多个方面进行了创新和升级,无论是院外购药的灵活性、医院范围的扩展、特药清单的丰富,
还是质子重离子治疗的覆盖,都提供了更全面、更灵活的医疗保障。
此外,还支持核保复议、同业转保、续保无忧等特色服务,进一步增强了产品的竞争力。
如果你想了解更多医疗险产品,可以看看这篇:
如果大家挑选保险有什么困难,可以扫码关注:奶爸保公众号 进行1对1咨询,现在关注“奶爸保”公众号,回复“官网”,还可以免费领取价值199元的保障大礼包哦,让您买保险变得更简单。
尊享e生2025版百万医疗险怎么样?有哪些亮点?
这位朋友你好,关于尊享e生2025版百万医疗险怎么样,哪些亮点的问题,奶爸在这里整理了有关尊享e生2025版百万医疗险的相关内容,希望对你有帮助:
一、尊享e生2025版百万医疗险怎么样?有哪些亮点?
尊享e生2025版百万医疗险在多个方面进行了优化和升级,以满足大家对医疗保障的多样化需求。
1、放开院外购药范围
尊享e生2025版百万医疗险全面放开了购药范围,不限疾病和清单,也不限住院或门诊。
这意味着,无论何种疾病,都可以在院外自由选择所需药品,大大提高了用药的灵活性和便利性。
2、医院范围再扩展
尊享e生2025版百万医疗险进一步扩展了医院范围,涵盖了102家指定的私立和民营医疗机构。
这不仅为客户提供了更多的就医选择,还确保了在不同类型的医疗机构都能获得优质的医疗服务。
3、特药清单扩展
尊享e生2025版百万医疗险的特药清单扩展至312种,涵盖了257种恶性肿瘤类药物、30种罕见病类药物、15种海南博鳌类药物、10种白蛋白类药物,以及6款CART和4款NTRK
4、质子重离子医院范围扩展
质子重离子治疗是一种先进的癌症治疗技术,尊享e生2025版百万医疗险将质子重离子医院范围扩展至9家,还提供了上海瑞金质重直通车专属服务。
5、支持核保复议
尊享e生2025版百万医疗险支持核保复议,还标准化了核保复议流程。
对于结节类患者,有机会在1或2年内从除外责任升级至标准体,确保在健康状况改善后,能够获得保险保障。
6、续保无忧
续保方面,包括全家桶、爸妈版、门急诊版在内的多个版本均可续保,不包括慢病版、2万免赔额版、专属或专享版。
无论是有理赔记录还是无理赔记录的客户,都可以放心续保,加油包也可随心选择,确保客户在长期保障中无后顾之忧。
二、奶爸总结
尊享e生2025版百万医疗险在多个方面进行了创新和升级,无论是院外购药的灵活性、医院范围的扩展、特药清单的丰富,
还是质子重离子治疗的覆盖,都提供了更全面、更灵活的医疗保障。
此外,还支持核保复议、同业转保、续保无忧等特色服务,进一步增强了产品的竞争力。
如果你想了解更多医疗险产品,可以看看这篇:
如果大家挑选保险有什么困难,可以扫码关注:奶爸保公众号 进行1对1咨询,现在关注“奶爸保”公众号,回复“官网”,还可以免费领取价值199元的保障大礼包哦,让您买保险变得更简单。
-
一生中意终身寿险好不好?保障+收益+灵活度全解析
2025-11-12 18:00:17
-
复星保德信星颐(分红型)养老年金保险,适合哪些人买?
2025-11-12 16:00:32
-
中国人寿2026开门红年金险值得买吗?一文深度解析
2025-11-12 14:07:56
-
福有余2025是哪个公司的?给孩子买好不好?
2025-11-12 09:28:10
-
2025年快返型年金险合集:存本取息+终身领,灵活减保超省心
2025-11-10 10:50:13
查看更多所用,不泄露任何第三方
或用于其他用途