这位朋友你好,关于富德鑫禧年年尊享版保证领取几年、靠谱吗的问题,奶爸在这里整理了有关富德鑫禧年年尊享版的相关内容,希望对你有帮助:
一、富德鑫禧年年尊享版保证领取几年?靠谱吗?
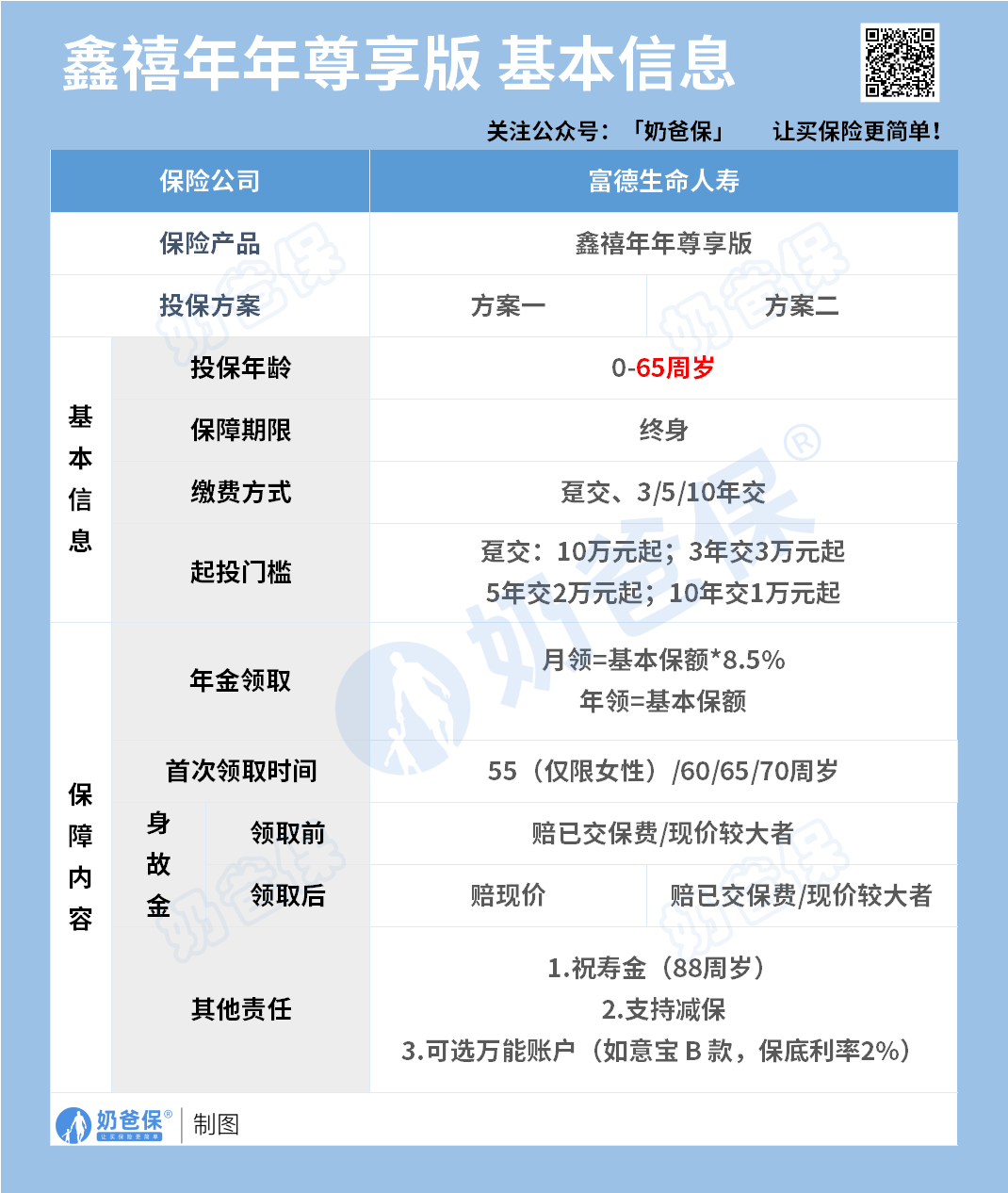
奶爸已经将富德鑫禧年年尊享版的保障内容整理出来供大家参考:
富德鑫禧年年尊享版并没有约定保证领取多少年。
该产品有两个保障计划,方案一和方案二的差别主要集中在身故金的赔付上,差别不大。
保障方面,富德鑫禧年年尊享版包含年金领取,同时还兼顾祝寿金和可选的万能账户,给了我们收益二次增值的可能,性价比很高。
以上就是关于富德鑫禧年年尊享版的简单介绍了。
二、奶爸总结
以上就是关于富德鑫禧年年尊享版的简单介绍。
尽管没有保证领取,但是在产品的设计上还是有亮点的。
关于更多年金险的产品,感兴趣的朋友可以阅读奶爸的理财险榜单:
如果大家挑选保险有什么困难,可以扫码关注:奶爸保公众号 进行1对1咨询,现在关注“奶爸保”公众号,回复“官网”,还可以免费领取价值199元的保障大礼包哦,让您买保险变得更简单。
富德鑫禧年年尊享版保证领取几年?靠谱吗?
这位朋友你好,关于富德鑫禧年年尊享版保证领取几年、靠谱吗的问题,奶爸在这里整理了有关富德鑫禧年年尊享版的相关内容,希望对你有帮助:
一、富德鑫禧年年尊享版保证领取几年?靠谱吗?
奶爸已经将富德鑫禧年年尊享版的保障内容整理出来供大家参考:
富德鑫禧年年尊享版并没有约定保证领取多少年。
该产品有两个保障计划,方案一和方案二的差别主要集中在身故金的赔付上,差别不大。
保障方面,富德鑫禧年年尊享版包含年金领取,同时还兼顾祝寿金和可选的万能账户,给了我们收益二次增值的可能,性价比很高。
以上就是关于富德鑫禧年年尊享版的简单介绍了。
二、奶爸总结
以上就是关于富德鑫禧年年尊享版的简单介绍。
尽管没有保证领取,但是在产品的设计上还是有亮点的。
关于更多年金险的产品,感兴趣的朋友可以阅读奶爸的理财险榜单:
如果大家挑选保险有什么困难,可以扫码关注:奶爸保公众号 进行1对1咨询,现在关注“奶爸保”公众号,回复“官网”,还可以免费领取价值199元的保障大礼包哦,让您买保险变得更简单。
-
一生中意终身寿险好不好?保障+收益+灵活度全解析
2025-11-12 18:00:17
-
复星保德信星颐(分红型)养老年金保险,适合哪些人买?
2025-11-12 16:00:32
-
中国人寿2026开门红年金险值得买吗?一文深度解析
2025-11-12 14:07:56
-
福有余2025是哪个公司的?给孩子买好不好?
2025-11-12 09:28:10
-
2025年快返型年金险合集:存本取息+终身领,灵活减保超省心
2025-11-10 10:50:13
查看更多所用,不泄露任何第三方
或用于其他用途