2026年开年,不少人开始重新审视家庭财务规划,尤其是养老储备这块。
低利率时代,银行存款收益持续下行,权益市场波动加大,
兼具稳健性和长期收益的年金险,再次成为家庭资产配置的重要选项。
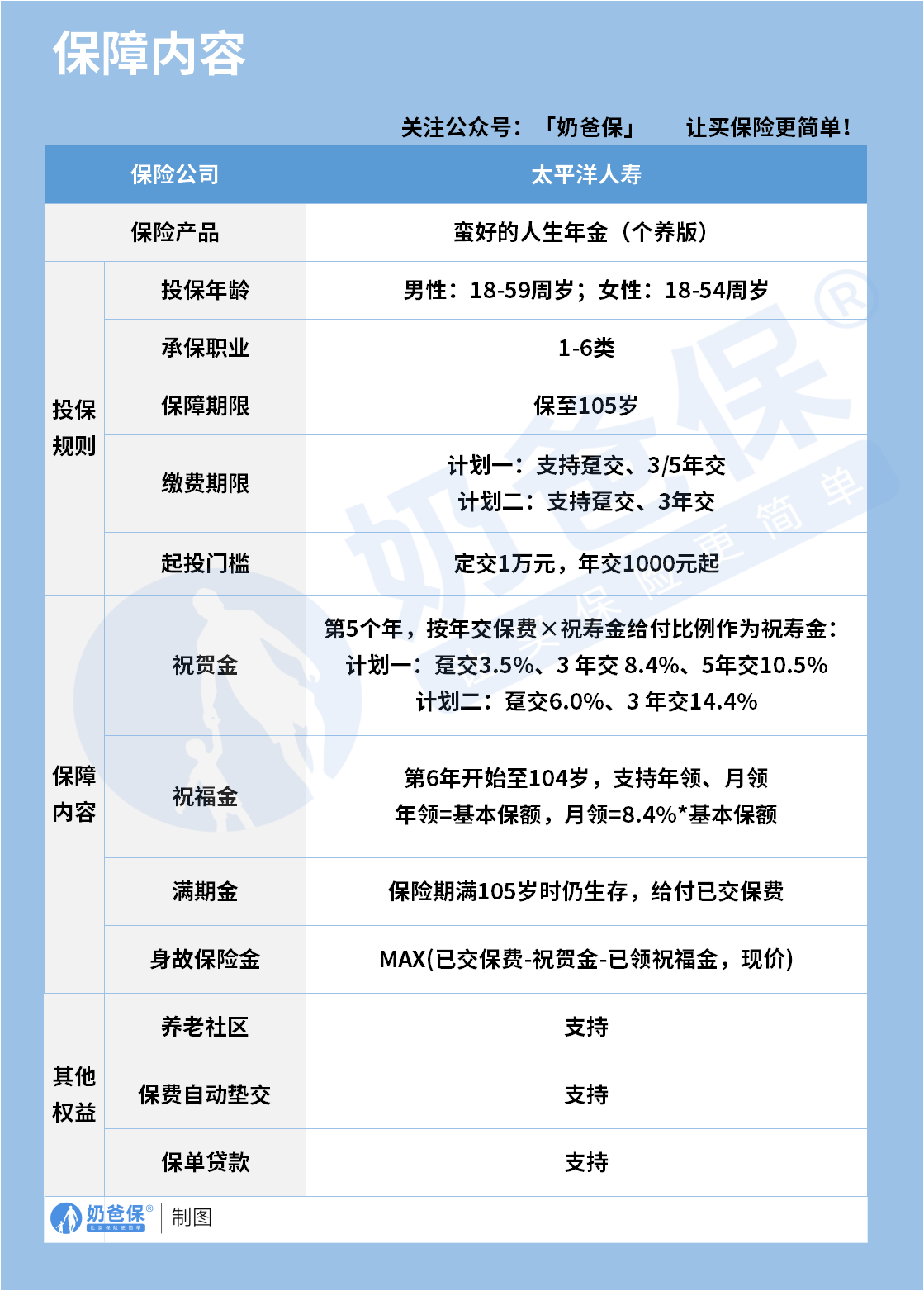
太平洋人寿推出的蛮好的人生年金险(个养版),
就是在这样的背景下进入大众视野的。
这款产品以清晰的收益结构、灵活的缴费方式和实用的附加权益,
吸引了不少关注,但也让很多人纠结:
它到底值不值得买?个养版和税优版哪个更划算?
接下来奶爸来为大家解读:
一、太保蛮好的人生2025年金险(个养版)值得买吗?
先看太保蛮好的人生年金险(个养版)的核心价值。

从保障规则来看,它的投保门槛并不高,男性18-59周岁、女性18-54周岁均可投保,职业范围覆盖1-6类,大部分职场人都能轻松参与。
保障期限至105岁,缴费方式支持趸交、3年交、5年交等,起投门槛定交1万元、年交1000元起,对普通家庭来说,无论是一次性投入还是分期储蓄,都有灵活的选择空间。
保障内容上,这款产品的设计围绕“养老补充”展开。
第5个保单年度,投保人可以拿到祝贺金,计划一趸交给付3.5%的年交保费,3年交给付8.4%,5年交给付10.5%;计划二的祝贺金比例更高,趸交6.0%,3年交14.4%,相当于在缴费初期就拿到一笔“返现”,缓解前期投入的压力。
第6年开始到104岁,祝福金可以按年或按月领取,年领金额为基本保额,月领为8.4%的基本保额,相当于一份持续终身的“工资”,为退休后的生活提供稳定现金流。
如果被保险人活到105岁,还能拿到满期金,即已交保费,相当于“本金返还”,进一步提升了资金的安全性。
身故保险金则取已交保费减去祝贺金和已领祝福金,与现金价值两者中的最大值,兼顾了家庭责任和资金灵活性。

以30岁女性、年交12000元、交3年、选择计划一,10%税率为例,
第5年拿到祝贺金1008元,从第6年开始每年领717元,到75岁时总利益达到90048元,内部收益率(IRR)在第5年为3.31%,之后逐渐稳定在2.1%左右。
这样的收益,在当前市场环境下,虽然不算亮眼,但胜在稳健确定,没有波动风险,适合追求“稳稳的幸福”的人群。
对不同的个人来说,这款产品的用途也各有侧重。
对30岁左右的职场人而言,它是强制储蓄的好工具。
每年固定交1.2万元,3年交完,相当于为未来的养老生活存下一笔“专款”,避免了消费主义的侵蚀。
到退休后,每年领取的祝福金可以作为社保养老金的补充,提升晚年生活品质,比如用于旅游、兴趣爱好或医疗保健。
对有养老社区需求的人来说,产品对接的养老社区资源,能为未来的养老生活提供更多选择,从居家养老到机构养老,都有对应的服务支持。
如果中途遇到资金周转问题,还可以通过保单贷款缓解流动性压力,兼顾了长期规划和短期需求。
二、个养版和税优版哪个更划算?
接下来要重点厘清个养版和税优版的核心差异,尤其是节税逻辑的不同,
个养版属于税延型产品,而税优版属于非税延的税优产品,
两者的节税规则和实际收益影响完全不同。
先看个养版,它是个人养老金制度下的产品,属于税延型养老保险。
缴费阶段,每年最高可享受12000元的税前扣除额度,
节税金额根据全年应纳税所得额对应的税率计算。

但需要注意的是,个养版的税优是“递延”性质,缴费时少交的税,
在领取阶段需要按3%的税率单独计税,这意味着实际节税金额需要扣除领取时的税款。比如每年交12000元,节税5400元,领取时若全部取出,
需缴纳360元税款,实际节税5040元。
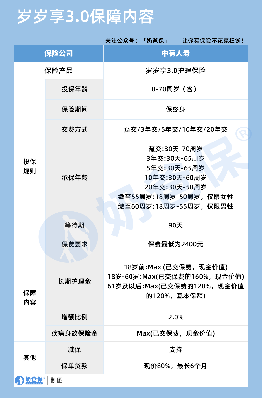
再看税优版,以中荷岁岁享3.0护理险为代表的税优产品,属于非税延的税优健康险。
缴费阶段,每月最高可享受200元的税前扣除额度,全年2400元,
节税金额根据扣除五险一金后每月收入对应的税率计算。

与个养版不同的是,税优版的税优是“直接减免”,
领取阶段无需再缴纳任何税款,节税金额就是实际到手的优惠。
那么,哪个更划算?答案取决于个人的收入水平、投入金额和养老规划。
对高收入人群来说,全年应纳税所得额超过96万,税率45%,个养版每年节税5400元,即使扣除领取时的3%税款,实际节税也超过5000元,远高于税优版的1080元。
如果投入金额达到12000元的扣除上限,个养版的节税优势会非常明显,适合高收入人群用来大幅降低税负,同时储备养老资金。
但如果投入金额较低,比如只交2400元,个养版的节税金额会按比例减少,这时候税优版的优势会凸显。
如果考虑税优产品,中荷岁岁享3.0护理险是更值得关注的选择。作为一款税优护理险,它不仅能节税,还能提供长期护理保障,解决了养老规划中“钱”和“护理”两个核心问题。

投保年龄覆盖0-70周岁,保障终身,缴费方式从趸交、3年交到20年交都有,
还有缴至55或60岁的选项,适合不同年龄段的人。
长期护理金的给付设计非常贴心,18岁前是已交保费和现金价值的最大值,18-60岁是已交保费的160%和现金价值的最大值,61岁以后是已交保费的120%、现金价值的120%和基本保额的最大值,增额比例2.0%,能有效抵御通胀带来的压力。
疾病身故保险金取已交保费和现金价值的最大值,还支持减保和保单贷款,兼顾了保障和灵活性。
对有护理需求担忧的人来说,岁岁享3.0的价值尤为突出。
随着老龄化加剧,长期护理已经成为很多家庭的痛点,尤其是独生子女家庭,一旦长辈需要护理,不仅要承担高额的费用,还要投入大量的时间和精力。
这款产品的长期护理金,能在需要的时候提供经济支持,减轻家庭负担。
同时,2.0%的增额比例,让护理金逐年增长,即使在几十年后,也能覆盖不断上涨的护理成本。作为税优产品,它还能享受节税优惠,综合性价比更高。
三、奶爸总结
太保蛮好的人生年金险(个养版)适合追求稳健、没有高节税需求的人群,作为养老补充或强制储蓄工具,能为未来的生活提供一份确定的保障。
如果有节税需求,且关注长期护理保障,中荷岁岁享3.0护理险会是更好的选择。
在选择产品时,不要只看表面的收益数字,还要结合自己的收入水平、养老规划、风险偏好等因素综合考虑。毕竟,养老规划是一场长跑,适合自己的,才是最好的。
2026年开年,正是重新梳理财务规划的好时机。
无论是选择太保蛮好的人生,还是中荷岁岁享3.0,
本质上都是为了给未来的自己多一份底气。
在低利率时代,稳健的长期规划,比短期的高收益更重要。
奶爸也汇总了几款优质的年金险产品:

1、固收型年金险
推荐大富翁6.0,出自富德生命人寿。
目前市场少有有保证领取的年金险,安全感十足:
方案一保证领取25年;方案二保证领取已交保费。
到80岁还有一笔祝寿金到账,领100%保费,基本不少朋友以后都有机会拿到。
活多久领多久,提供细水长流的现金流:
30岁女性,5年交,年交10万,投保方案二,55岁每年都能领18930元。
【适用人群】
有养老补充需求、看中保证领取的朋友。
2、快返型年金险
推荐3款产品:蛮好的人生2025、星颐朱雀版分红型和悦活人生B款分红型。
前面一款是固收型,后面两款是分红型。
这3款产品,最快第5年起就可以开始领钱了。
以30岁女性,5年交,年交10万为例子:
蛮好的人生2025计划一:第5年领10500元;第6年~74年领9690元;
星颐朱雀版分红型:保证最低可领7992元/年;叠加分红有机会领7992~50311元/年;
悦活人生B款分红型:第5~9年保证领4290元;第10~74年则是8580元;叠加分红有机会领4290~83824元。
可以说,
蛮好的人生2025领取是非常稳定的,收益IRR在1.8%左右。
星颐朱雀版分红型保证领取高,且前期现价增长非常快!
保单第10年,收益IRR为2.129%,最高有机会超过3%!
悦活人生B款分红型,前面9年领取不高,第9年后是翻倍领取,先低后高,
且产品分红也很大方。
保单第10年,收益IRR为2.136%,最高接近3%!
【适用人群】
这3款产品可以这么选:
看中大保司、追求稳定领取,推荐蛮好的人生2025;
看中总体领取水平较高,推荐星颐朱雀版分红型;
看中养老社区、希望后面可以多领一些的朋友,推荐悦活人生B款分红型。
想要了解产品详细信息的朋友,也可以私聊奶爸~
微信扫一扫
微信扫一扫
关注微信
客服热线
奶爸保

