你是不是也有过这样的经历:
体检报告上多了个3级甲状腺结节,想买重疾险却被保险公司要求除外承保;
查出二级高血压,提交核保后直接收到拒保通知;
甚至只是因为几年前得过轻度抑郁症,就被打上高风险标签,连投保资格都被剥夺?
按传统重疾险的投保规则里,健康异常投保确实不容易——
要么加费承保、要么责任除外、要么直接拒保,
不少亚健康人群,就容易陷入想保的保不了,裸奔又心慌的两难困境。
尤其是当代职场人,熬夜加班、饮食不规律、压力山大,谁体检报告单上没几个异常数据?
如果你也有正在找核保宽松的重疾险,不妨考虑最近复星联合新上的这款产品——
超级玛丽(医联有盟版)。
健康告知只有4条,门槛降到了极致,
同时兼顾了扎实的重疾保障和贴心的医疗健康服务,堪称非标体人群的投保福音。
我们马上来看看。
一、超级玛丽(医联有盟版)健康告知只有4条
先看它的健康告知,只有4条,比市面上绝大多数重疾险少了一半还多,
完全是抓大放小的思路,对健康异常人群极度友好:

主要针对这4个方面:
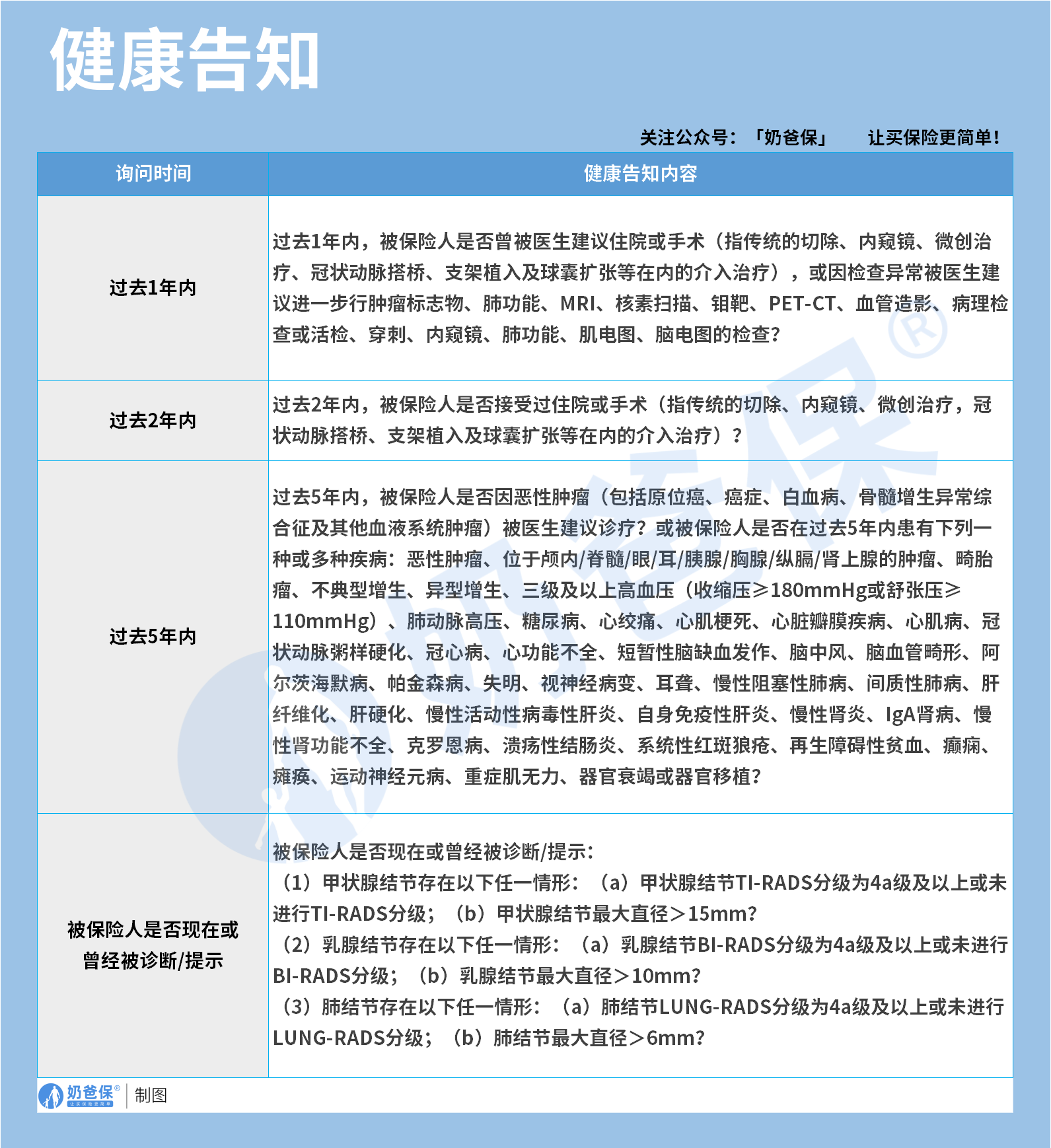
过去1年内:
仅询问是否被医生建议住院/手术,或被建议做肿瘤标志物、MRI 等进一步检查;
日常门诊、吃药、小毛病复查完全不问。
过去2年内:
仅询问是否接受过住院/手术,不涉及门诊、慢性病管理等细节。
过去5年内:
仅询问是否确诊恶性肿瘤等重度疾病,5年前的病史(比如5年前患癌已治愈)只要符合要求就能投保;
像甲亢、甲减、萎缩性胃炎、哮喘这些常见慢病,直接不询问。
结节专项询问:
仅针对甲状腺结节TI-RADS4a及以上/直径> 15mm;
乳腺结节BI-RADS4a及以上/直径> 10mm;
肺结节LUNG-RADS4a及以上/直径> 6mm的情况。
3级及以下且大小符合要求的结节,直接标体承保,不用除外!
总结就是:
3级甲状腺/乳腺/肺结节、乙肝携带者(肝功能正常)、二级高血压、轻度抑郁/焦虑症,
甚至5年前患过癌症且已治愈,没有复发和转移,都有机会正常投保。
不用再为小毛病反复解释病史,也不用怕被保险公司挑刺拒保。
二、保障扎实不缩水,性价比拉满
有些朋友可能会觉得,这些核保宽松的产品,
保障应该不咋样吧?会不会买了就是个坑?
并不会!超级玛丽(医联有盟版)的核心保障完全能打:

最高可选保额是40万,很多核保宽松的产品,可能只有二三十万。
40万,可以涵盖基本看病需求了。
该有的基础保障,超级玛丽(医联有盟版)也全都有,比如:
轻中症,分别赔30%、60%保额,应对小病拖成重疾的风险非常实用;
重疾赔1次,赔100%保额。
如果觉得保障力度不够,还可以附加疾病关爱金,
60周岁前确诊重疾,最高可额外赔50%保额。
不过,这里有2点需要注意:
一个是这款产品最高只保到85周岁,想要保终身,
只是有点小健康问题的,建议可以考虑超级玛丽15号、达尔文12号等产品。
不知道自己是否适合买的,可以点这里1对1协助核保。
另一个是,投保时年龄在18-60周岁,需要做健康管理,
操作也不难,前5年每年需上传一下体检报告即可。
不然保额会每年调低10%,最高可调低40%。
但这也能理解,毕竟健康告知这么宽松,保险公司多少会进行点风险控制和管理。
这样等于是,鼓励大家关注健康,实现保健康+守保额双赢。
而且,现在不少朋友也会每年到医院定期进行体检,也就是顺便的事情。
三、增值服务超贴心,从投保到就医全守护
超级玛丽(医联有盟版)最让人惊喜的,是它和上海交通大学医学院附属瑞金医院的深度合作,把健康管理+就医服务做到了极致:

瑞金医院专属服务:
投保后就能解锁瑞金医院的就医绿色通道,包括专家挂号、住院安排、手术协调、线上问诊等,再也不用为挂不上号、住不上院发愁。
智能健康设备:
犹豫期后可申领瑞金定制智能手表,实时监测心率、血氧、睡眠等数据,同步到瑞宝健康小程序,自动生成健康档案,还能智能解读体检报告。

个性化健康管理:
根据你的身体数据,定制饮食、运动、睡眠管理计划,还有专病管理(比如高血压、糖尿病),帮你从源头预防疾病。
简单说,买这款保险,不仅是买一份重疾保障,
更是买了一套从预防到就医的全生命周期健康服务,相当于给家人请了一位专属健康管家。
四、超级玛丽(医联有盟版)适合哪些人买?
总的来说,超级玛丽(医联有盟版)适合以下人群投保:
1、体检异常专业户
如果是3级乳腺/甲状腺/肺结节患者、乙肝、5年内治愈的癌症患者,
或者是被其他保险拒保、加费、除外的朋友,这款产品都可以试试,
它是目前市场上少数能收留非标体人群的重疾险,不用再因为小毛病失去投保资格。
2、注重健康管理的人
不想只在生病后才拿到赔款,更想从源头预防疾病的人。
它的健康管理服务能帮你养成良好的生活习惯,降低患病风险。
3、看中医疗资源的朋友
看重医疗资源,担心以后得大病挂不上专家号的人。
瑞金医院的绿色通道能帮你解决就医难题,尤其是在一线城市,这种资源的价值远超保费本身。
五、奶爸总结
在这个体检报告总有几项异常的时代,很多人都被健康告知困住了投保路。
我们拼命工作,想给家人更好的生活,却在面对疾病风险时,
因为一份不合格的体检报告,连最基本的保障都买不到。
超级玛丽(医联有盟版)用宽松的健康告知接住了亚健康人群的焦虑,
用扎实的保障守住了家庭的经济底线,用贴心的医疗服务解决了就医的痛点。
如果你想了解更多产品信息,欢迎咨询我们,1V1聊一聊!
奶爸也给大家推荐几款优质的重疾险产品:
1、君龙人寿超级玛丽15号
第一,结节保障超全面
自带保障在原有肺结节基础上,拓展到乳腺/甲状腺结节,范围更广了。
可以说是目前市场上,少有的三大高发结节都有保障的产品。
第二,癌症保障丰富
超玛15号的癌症保障,从早期到晚期,都安排得妥妥的。
本身自带癌症拓展金,
首次确诊原位癌/轻度癌症后,确诊恶性肿瘤—重度,额外赔50%。
如果觉得不够,还可以附加以下保障:
癌症津贴或癌症多次赔(二选一):间隔一定周期后,可以赔一笔钱用于癌症持续治疗,癌症津贴有次数限制,多次赔则不限次数。
癌症重度特药治疗金:确诊癌症后需要吃高价特药,做过相关手术可以赔50%保额。

第三,重疾多次赔灵活选
重疾多次赔可以按需选择:
65周岁版,要求是65岁前确诊,额外赔2次,每次赔120%保额;
另一版则是不限年龄,额外赔2次,每次赔120%保额。

同种不同种都赔,且同种间隔周期短,只要2年
像心脏病术后复发了也能保,不用怕赔过一次就没保障了。
【适合人群】
看中结节、癌症保障,预算不多的朋友。
2、复星联合达尔文12号
第一,自带意外重疾额外赔和住院津贴。
前者因为意外导致首次重疾,可多赔35%基本保额。
等于一张保单覆盖重疾+意外,且是保至终身的双重保障!
后者在60周岁前未发生重疾,60岁后确诊,每天给付0.1%基本保额作为住院津贴。
人一辈子不一定会得重疾,但60岁后难免因小病小痛住院,
达尔文12号这个保障,可以让不确定的赔付变得更确定。
不过,这里需要注意的是,如果后续重疾/身故/全残,
会扣掉累计已给付的住院津贴金额后,再赔付。
第二,可选责任丰富
达尔文12号多重附加保障:
重疾多次赔:分65周岁版和终身版(二选一),满足多种人群需要;
重疾保费补偿:缴费期内发生重疾返还保费,实现“重疾免单”;
疾病关爱金/顶梁柱关爱保险金:家庭责任最重阶段赔更多;
癌症津贴:癌症间隔一定周期就能获得一笔理赔金。
第三,理赔门槛更低
5种特定重疾(如严重心肌炎)、原位癌、癌症津贴赔付,都比同类产品更宽松。
【适合人群】
看重理赔门槛、重疾返还保费的朋友
3、复星联合医联有盟
第一,轻中症保障灵活
必选保障是重疾,像轻中症保障、身故保障,可以加钱获得。
如果预算有限,也可以只买个重疾,先把大病保障做好;
如果预算多一点,建议大家还是要附加轻中症保障。
第二,自带一般医疗金
医联有盟自带医疗金,非常实用:
保单前5年,每年提供报销额度=0.5%*保额,100%报销,
未用完可累计,终身有效,身故/全残一次性赔剩余额度!

像买药、体检、看牙等日常开支,都能用上。
可以说是实打实把钱返还给客户使用!
第三,健康告知非常宽松
健康告知只有4条:
比如过去1年内的检查异常、是否有被医生建议住院或手术;
过去2年内的手术情况以及过去5年内的疾病情况。
针对非常高发的甲状腺/乳腺/肺结节,没有问询是否有进行手术,也没有问询是否多发,
只要结节等级在3级以内,结节直径符合要求,就有机会标体承保!
就连癌症,如果5年前已经治愈,没有复发和转移,
同时不涉及其他健康告知,也有机会投保!
【适合人群】
有健康异常的、注重就医资源和健康管理,看中产品实用性的朋友。
4、瑞华健康华佗1号康泰版
第一,基础保障扎实
轻中重疾保障都涵盖了,且轻症+中症赔付次数共7次,
目前市场上赔付次数算比较高的。
且重疾赔完,轻中症不分组还能继续赔,
不分组的好处就在于,赔付规则更宽松。
第二,性价比高
同样50万保额,保终身,基础保障,分30年交,
30岁人群投保华佗1号康泰版,比超级玛丽和达尔文便宜100元/年!
30年下来立省3000块!
第三,可选保障丰富
如果预算比较多,还可以附加:
重疾多次赔、疾病关爱金、癌症津贴、重疾保费补偿金和身故保障。
都是目前市场上热门可选保障内容,实用性强。
【适合人群】
追求高性价比、看中基础保障全面的朋友。
微信扫一扫
微信扫一扫
关注微信
客服热线
奶爸保

