2月底,臻爱2026定期寿险,正式停售,
这并不是唯一一款,目前我们收到通知就有:
华贵大麦2026、麦甜蜜家截止至3月20日投保;
定海柱7号则是3月31日。
其实这个信号,我们也早就跟大家预警过:
2026年3月,定期寿险行业将迎来新一轮全面涨价,戳这里回顾。
3月后,新上的定期寿险,保费估计会上涨5%-10%。
很多人觉得“保险涨价与我无关”,却忽略了定期寿险是家庭经济的最后一道防线——
它以极低的保费撬动高额保额,在意外、疾病身故等极端情况发生时,
替我们守住房贷、车贷,撑起父母赡养、子女教育的重担。
现在,距离保费上涨的窗口期仅剩不到一个月,这之后投保,都可能多花几百上千的冤枉钱,
对大多数人来说,抓住当下的低保费机会,就是给家人一份稳稳的底气。
但市面上的定期寿险产品也不少,到底选哪款更好呢?
我们深度对比了市场上几十款产品,从性价比、保障内容等角度,
筛选了4款产品,分别是:
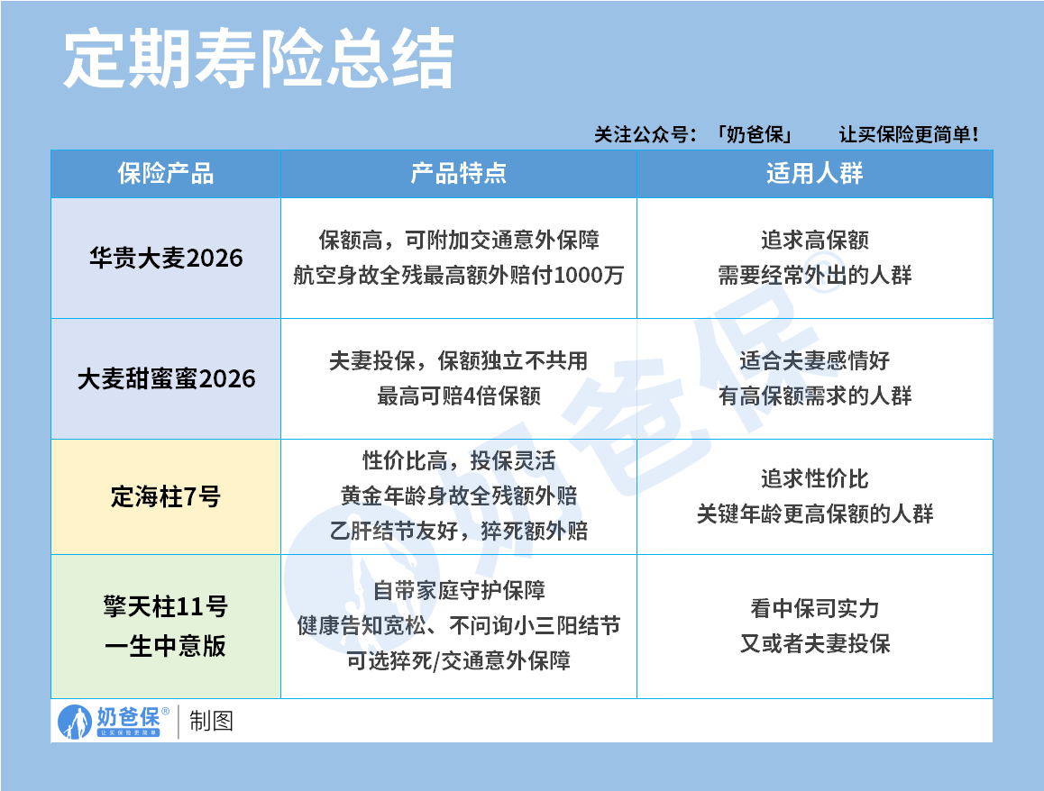
华贵人寿华贵大麦2026;
大麦甜蜜蜜2026
国富人寿定海柱7号;
中意人寿擎天柱11号一生中意版。
我们马上来看看。
一、定期寿险哪家好?
我们先来看看这几款定期寿险的基本信息表:

我们逐个来说一下:
1、投保规则
除大麦甜蜜蜜2026外,这3款产品的投保年龄、等待期、保障期和缴费期都是一样的,
大麦甜蜜蜜2026仅支持夫妻双方一起买,投保年龄在女20/男22-50周岁,最长可选保障期是保30年。
我们重点来说两点:
一个是健康告知,
大多数会从以下几个方面进行询问:
投保经历、高风险运动和既往病史。
只有大麦2026针对45岁以上人群,还多了就医行为问询,
内容涉及近两年内的手术或住院情况,以及检查异常需要进一步治疗等。

从投保经历来看,4款产品都会问到:
最近两年的投保异常经历→4款产品差不多;
重疾理赔经历→定海柱7号额外问询了轻中症理赔;
累计投保保额→擎天柱11号一生中意版更宽松,只问的是最近1年的保额。
从高风险运动来看,4款产品都差不多,
只有定海柱7号问询是否有长期从事。
从既往病史来看,定期寿险问的都是一些重大疾病,
比如癌症、冠心病、心肌梗死等。
常见的肺结节(甜蜜家2026除外)、甲状腺结节和乳腺结节都没有问。
像擎天柱11号一生中意版对先天性心脏病比较友好,心超复查已自行闭合的不在问询范围。
拿捏不准的,可以点这里协助核保。
另一个是最高可投保额,
单从保额上限来看,大麦2026是最高的,上限是400万。
但不同地区、年龄、职业可能略有不同。
以大麦2026为例子:

只有超一类和一类地区,18-45岁以内人群,且符合BMI要求,
才能买到400万保额。
超一类和一类地区如:
北京、上海、重庆、广州、深圳、杭州、南京、成都、宁波、苏州、武汉、厦门、佛山。
想要进一步查询自己所在地区,最高能买多少保额的,
可以点下方小卡片咨询我们:
2、必选保障
作为定期寿险,其实必选保障,
都是差不多的,即都含身故和全残保障。
不过这里需要提醒大家的是,
身故和全残,只能二赔一。
擎天柱11号一生中意版还额外多了一项——家庭守护保障:
即被保险人出险时存在法定配偶,且被保险人及法定配偶因同一意外事故身故或全残,额外赔付100%基本保额。
作为家里的双顶梁柱,如果同时出险,对家中双亲和孩子来说,打击真的太大了。
这个双倍保额保障,至少可以让父母孩子在经济上有足够多的补偿和支持。
而且,这里说的是【出险时】存在法定配偶,
即买的时候不管是否结婚,婚后都会额外获得这个保障。
所以,如果是夫妻双方投保,擎天柱11号一生中意版有机会赔得更多。
类似的保障,大麦甜蜜蜜2026也有:
支持夫妻投保,而且保额相互独立,一人最高可投300万,两人的保额加起来最高可达600万,而且一起投保的话保费更便宜。
如果夫妻双方因同一意外身故或全残,最高可赔4倍保额。
互相豁免,夫妻任何一方等待期内因意外或等待期后身故/全残,另一方的保障继续有效且豁免后续保费。
特别适合夫妻一起买!
3、可选保障
除甜蜜家2026没有可选保障外,其余3款产品都含猝死关爱金+交通意外身故或全残。
只是赔付力度略有不同。
其中定海柱7号多了个身故或全残特别关爱金:
45周岁后,身故或全残额外赔50%保额。
如果比较看重特殊年龄赔付比例的,可以重点考虑。
以上几款产品,我也帮大家总结出来产品特点和适用人群,
不知道怎么选的,也可以咨询我们。

二、定期寿险适合哪些人买?
不过,定期寿险也不是所有人都需要买的,
像老人和小孩,一般不承担家庭经济责任,是无需配置的。
总的来说,定期寿险适合这几种人群:
1、家庭的顶梁柱
传统意义上的三口之家,上有老,下有小,
不只是爸爸,即便是全职妈妈也是承担家庭责任的,也需要买定期寿险。
2、百万“负”翁/天选打工人
比如房奴,好不容易买了房子,每个月按揭还款的压力不小,
万一因为不幸离开了,家庭的重要收入中断了,未来的房贷谁来还。
3、独生子女
定期寿险低保费,高保额,万一离世,还能给父母一份养老金。
三、奶爸总结
定期寿险的核心价值,从来不是花多少钱,而是用最少的钱,锁定最长久的安心。
无论你是刚步入职场的年轻人、上有老下有小的家庭顶梁柱,
还是背负房贷车贷的创业者,现在都是配置定期寿险的最佳时机。
窗口期转瞬即逝,与其等到涨价后多花冤枉钱,不如趁现在锁定当前优惠费率,
用一顿饭、一件衣服的钱,给家人一份兜底保障,让未来的每一步,都走得从容、踏实。
如果拿不准自己适合哪款,欢迎咨询我们【年龄+健康状况+预算】,帮您准算保额、挑产品~
大家也可以看看奶爸推荐的优质定期寿险产品:

1、投保规则
这3款产品的投保年龄、等待期都是一样的,
保障期和缴费期略有不同,但也几乎差别不是很大。
我们重点来说两点:
一个是健康告知,
大多数会从以下几个方面进行询问:
投保经历、高风险运动和既往病史。
只有大麦2026针对45岁以上人群,还多了就医行为问询,
内容涉及近两年内的手术或住院情况,以及检查异常需要进一步治疗等。

从投保经历来看,三款产品都会问到:
最近两年的投保异常经历→3款产品差不多;
重疾理赔经历→定海柱7号额外问询了轻中症理赔;
累计投保保额→擎天柱11号一生中意版更宽松,只问的是最近1年的保额。
从高风险运动来看,三款产品都差不多,
只有定海柱7号问询是否有长期从事。
从既往病史来看,定期寿险问的都是一些重大疾病,
比如癌症、冠心病、心肌梗死等。
常见的肺结节、甲状腺结节和乳腺结节都没有问。
像擎天柱11号一生中意版对先天性心脏病比较友好,心超复查已自行闭合的不在问询范围。
拿捏不准的,可以点这里协助核保。
另一个是最高保额,
单从保额上限来看,大麦2026是最高的,上限是400万。
但不同地区、年龄、职业可能略有不同。
以大麦2026为例子:

只有超一类和一类地区,18-45岁以内人群,且符合BMI要求,
才能买到400万保额。
超一类和一类地区如:
北京、上海、重庆、广州、深圳、杭州、南京、成都、宁波、苏州、武汉、厦门、佛山。
2、必选保障
作为定期寿险,其实必选保障,
都是差不多的,即都含身故和全残保障。
不过这里需要提醒大家的是,
身故和全残,只能二赔一。
擎天柱11号一生中意版还额外多了一项——家庭守护保障:
被保人及法定配偶因同一意外事故身故或全残,额外赔付100%基本保额。

作为家里的双顶梁柱,如果同时出险,对家中双亲和孩子来说,打击真的太大了。
这个双倍保额保障,至少可以让父母孩子在经济上有足够多的补偿和支持。
而且,这里说的是【出险时】存在法定配偶,
即买的时候不管是否结婚,婚后都会额外获得这个保障。
所以,如果是夫妻双方投保,擎天柱11号一生中意版有机会赔得更多。
3、可选保障
3款产品都含猝死关爱金+交通意外身故或全残。
只是赔付力度略有不同。
定海柱7号还多了个身故或全残特别关爱金:
45周岁后,身故或全残额外赔50%保额。

如果比较看重特殊年龄赔付比例的,可以重点考虑。
如果你想详细了解上述几款定期寿险测评,也可以联系奶爸~
微信扫一扫
微信扫一扫
关注微信
客服热线
奶爸保

