最近,身边不少朋友都在感慨:钱不知道该往哪儿放。
银行存款利率一降再降,股市波动让人心惊胆战,理财也不再保本……
想找一款既安全、收益又不错,还能附带一些长远规划功能的产品,简直成了世纪难题。
如果你也在为此发愁,那就来看看中英福满佳终身寿险C款(分红型)。
这款产品在储蓄险市场上热度持续攀升,下面跟着奶爸详细测评一番。
福满佳终身寿险C款核心揭秘
中英顶级服务,隐藏的王炸
奶爸总结
一、福满佳终身寿险C款核心揭秘
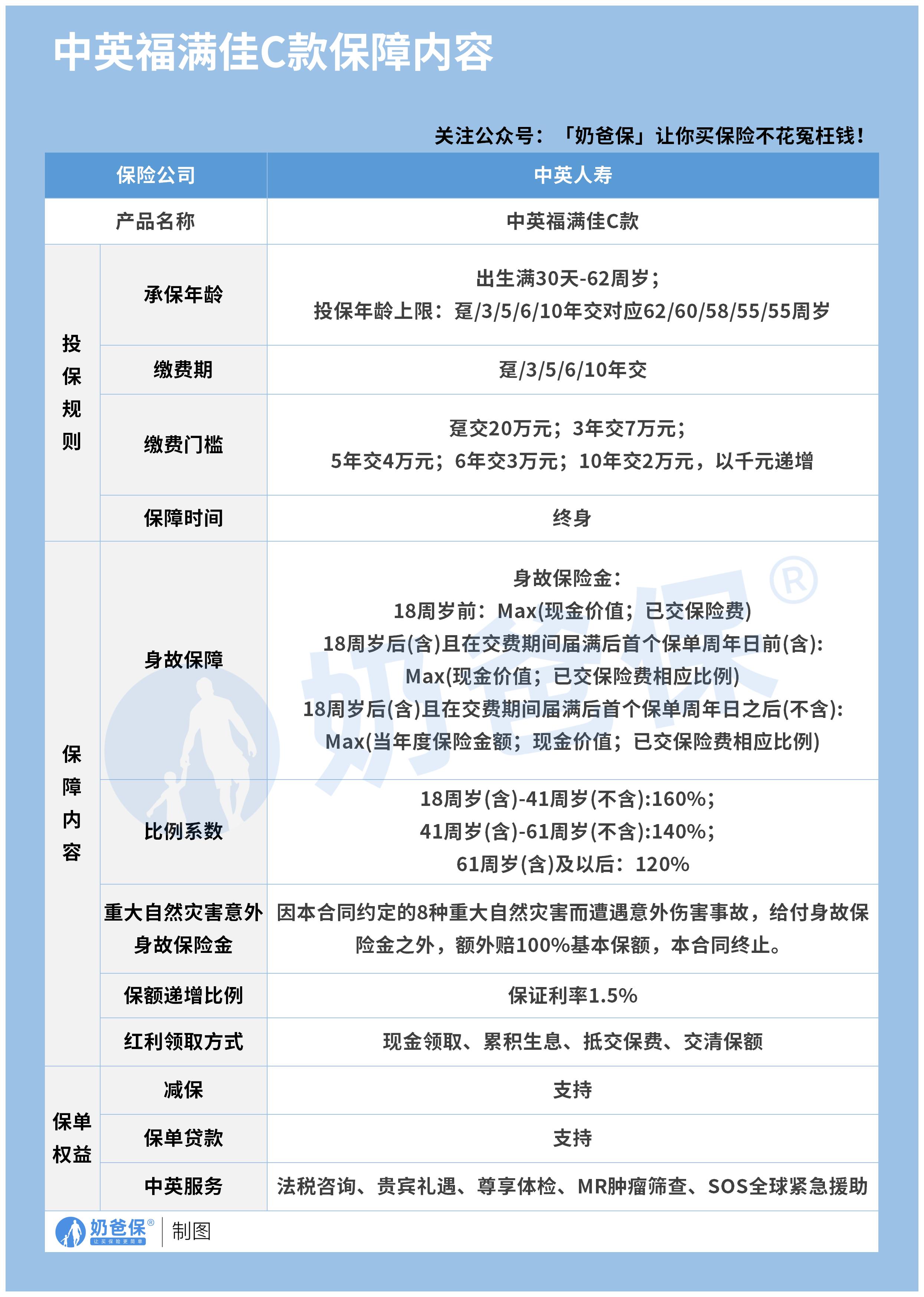
简单来说,中英福满佳C款是一款终身寿险,核心是提供终身的身故保障。

相对于其他寿险产品,中英福满佳C款创新提出重大自然灾害意外身故保险金。
因约定的8种重大自然灾害而遭遇意外伤害事故,给付身故保险金之外,额外赔100%基本保额,本合同终止。
与此同时,它又不仅仅是保障,更是一个强有力的储蓄和资产规划工具。
它的分红型标签是关键,这意味着,你的保单利益由两部分构成:
保证部分:白纸黑字写进合同,100%确定能拿到的现金价值。
这部分每年会以不低于1.5%的保证利率稳健增长,雷打不动。
分红部分:根据保险公司的实际经营情况,你可能获得的可分配盈余。
这部分不保证,但提供了收益向上的想象空间。
这种“保证打底+红利添彩”的结构,正是它最大的魅力所在。
在市场低迷时,你有保底的安全垫;在市场向好时,你有机会分享保险公司的经营成果,博取更高的长期回报。
空谈无益,我们直接上数据。
以一位30岁女性,年交10万元,连续交3年(总保费30万) 为例,我们来看看保单收益表现:

PS:红利部分为基于公司精算假设的演示,非保证收益,实际分红可能更高或更低。
前期(特别是头几年)现金价值低于所交保费是储蓄险的普遍特点,因为涉及初始费用。
但越到后期,复利表现越发明显。
大家可以看到,从第5年开始,总收益已超过总保费,IRR转正。
在长达50年的时间里,这份保单的长期年化收益率(IRR)能稳定在3%以上。
在当前及未来可能长期低利率的环境下,它帮你锁定了长期的、确定的增长。
即使红利为0(极端情况),在80岁时你也确定拥有56.8万元;
如果红利实现情况良好,总价值可能达到142.8万元,给了我们“进可攻、退可守”的安心感。
二、中英顶级服务,隐藏的王炸
买中英的产品,一半是买保单,另一半是买其享誉业界的“中英尊享”服务体系。这绝不是虚无的噱头,而是实实在在能提升生活品质和安全感的价值。
1、健康守护,防患于未然
尊享体检:为高端客户提供专业、深度的体检服务,及早发现健康隐患。
MR肿瘤筛查:这是非常高阶的服务,利用磁共振技术进行更精准的早期肿瘤筛查,防癌于未然。这项服务单独购买价格不菲。
2、全球保障,出行无忧
SOS全球紧急援助:无论你是在国内旅游还是身处海外,遇到紧急医疗、旅行问题,一个电话就能获得专业的援助服务,包括紧急医疗转运、法律援助、行李遗失协助等,如同拥有一个24小时的全球守护者。
3、财富与法税智慧,守护家业长青
法税咨询服务:家庭财富传承中,税务和法律规划至关重要。中英提供专业的咨询,帮助您更合规、更高效地进行财富安排,避免未来的纠纷与损耗。
4、贵宾礼遇,彰显尊贵
符合条件的高端客户,还能享受一系列专属的贵宾活动、客户节等,丰富生活体验。
这些服务,覆盖了健康、安全、财富规划等多个维度,将一份冰冷的保单,变成了一个温暖、全面的人生保障解决方案。
三、奶爸总结
在充满不确定性的经济环境中,中英福满佳终身寿险C款(分红型) 提供了一种难得的确定性。
同时,它又通过分红机制,为我们保留了拥抱更多可能性的窗口。
如果你正在寻找一份能兼顾安全、收益的长期资产规划方案,那么它值得你花时间深入了解。
奶爸也给大家推荐几款目前值得选择的终身寿险产品:
1、一生中意福享版(分红型)
中意人寿经典款——一生中意系列!
虽然保底收益都在1.3%左右,但演示利率是目前少有的4.25%产品。
叠加分红收益后,封闭期只有7年,
10年预期红利IRR达1.8%以上,最高红利IRR有机会超过3.2%,目前5款产品最高。
保单权益丰富、增值服务又多,资金周转更方便。
【适用人群】
能接受较低的确定性,来换取更高的分红预期的朋友。
2、一生中意鑫享版(分红型)
同样也出自中意人寿热门IP,但和福享版优点不一样的是,
鑫享版的保底收益更高一点,演示红利就下调了些。
30岁女性,5年交,年交10万,叠加红利收益,
封闭期只有7年,而持有10年预期IRR就超过1.5%,
最高无限接近3%!
【适用人群】
追求更稳定收益、看重保司综合实力、产品保单权益的朋友。
3、鸿利鑫享3.0(分红型)
陆家嘴国泰人寿出品,和中意人寿一样,有着20多年的分红险运营经验。
保司实力出众,产品也很优秀:
30岁女性,5年交,年交10万,单保证收益最高也超过1.5%,
如果叠加红利收益,最高超过3.1%!
可以说两者都兼得。
【适用人群】
看中保司综合实力,兼顾保底+分红的朋友。
4、悦享盈佳福享版(分红型)
中邮人寿出品,妥妥的大保司系分红险。
且投保门槛超低的,年交5000元起就能买了,普通工薪阶层都能拥有!
30岁女性,5年交,年交10万,
单看保证收益,比鸿利鑫享3.0还略高一点点。
附加红利收益后,封闭期只有6年,
持有10年,预期红利超过1.7%,最高有机会超过3.1%!
【适用人群】
看中大品牌产品、预算不多,兼顾保底+分红收益的朋友。
5、光明至尊乐享版(分红型)
光大永明人寿的爆款系列——光明至尊,一直以来好评都非常不错。
新上的光明至尊乐享版,前期现价增长非常快,
单看保证收益,回本只要8年;叠加分红只要6年。
而且,保证收益是这里面最高的:
30岁女性,5年交,年交10万,最高超过1.6%!
如果叠加红利收益,
保单第10年,预期红利IRR>2%,市场少有,
最高预期红利IRR>3%
【适用人群】
看中前期回本速度快、保证收益高,有养老社区需求朋友。
想要了解产品详细信息的朋友,也可以私聊奶爸~
微信扫一扫
微信扫一扫
关注微信
客服热线
奶爸保

