在当下的家庭财务规划里,终身寿险早已跳出“身后保障”的单一角色,
逐渐成为长期资产配置的“稳定器”,
既能在风险来临时托住家庭,也能借时间的复利让资金缓慢但稳健地增值。
中意人寿推出的“一生中意鑫享版”,
正是这样一款结合了保障与增值属性的增额分红型终身寿险,
接下来咱们从保障细节、收益逻辑,到承保公司的硬实力,把它彻底讲透。
一、保障:贴合家庭责任的终身托底

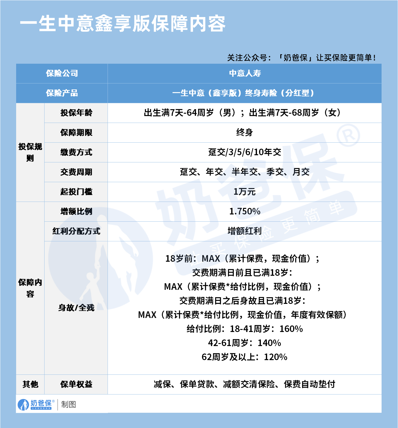
先从投保规则说起,这款产品对男女投保年龄做了差异化设计:
男性可从出生满7天投保至64周岁,女性则放宽到出生满7天至68周岁,
保障期限为终身,一旦投保,这份责任会伴随被保人一辈子。
缴费方式的灵活性也很适配不同家庭的资金节奏:既支持趸交(一次性交清保费),
也支持分3年、5年、6年、10年交;缴费周期还能选年交、半年交、季交甚至月交,方便根据收入频率调整。
不过它的起投门槛不算低,需要1万元才能投保,更适合有一定资金储备的人群。
核心保障围绕“增额+分红+身故/全残”展开:它的保证增额比例是1.75%,
意味着保额会按这个比例逐年增长;分红采用增额红利形式,即分红不会以现金发放,
而是直接计入保额,让保障与收益同步享受复利增值,
长期来看,这种方式比现金分红的累积效果更可观。
身故/全残的赔付规则是它的亮点,完全贴合家庭责任的变化阶段:
18周岁前出险,赔付累计已交保费与现金价值的较大者;
18周岁后、交费期满前出险,赔付累计已交保费乘以对应比例与现金价值的较大者;
18周岁后、交费期满后出险,则赔付累计已交保费乘以比例、现金价值、年度有效保额三者中的最大值。
这里的给付比例按年龄分层:
18-41周岁是160%,42-61周岁是140%,62周岁及以上是120%,
这个设计很务实:18-41岁是多数人承担房贷、养育子女的压力峰值期,
更高的赔付比例能给家庭更足的缓冲;
随着年龄增长,家庭责任减轻,比例适度下调也符合实际需求。
除此之外,它的保单权益也足够实用:减保可灵活取出部分现金价值应对资金需求;
保单贷款能以保单为抵押快速获得资金;
减额交清可在保费压力大时,用当前现金价值折算成保额继续保有保障;
保费自动垫付则能避免因忘记缴费导致保障中断,
这些权益让这份长期合同有了更多“弹性”。
二、收益:长期复利下的稳定增值

聊完保障,再看它的收益逻辑,
以“30岁女性、年交10万、交5年(总保费50万)”
的典型投保案例为例,更直观地理解它的收益节奏。
首先是保证收益(即不受分红影响的确定利益):
交费期内(前5年),总利益随保费投入逐年累积,比如第1年37708元、第5年448425元,但此时现金价值尚未覆盖总保费,短期退保会有损失。
交费完成后,保证收益的增长节奏偏稳:
第10年总利益507601元,对应内部收益率(IRR)仅0.19%;
第20年602000元,IRR升至1.04%;第50年(80岁)1011346元,IRR1.48%;
第75年(105岁)1560511元,IRR1.57%,
能明显看出,纯保证收益是“慢热型”,前期增长平缓,长期才会逐渐拉开差距。
再看保证+分红收益(分红不确定,此处为演示数据):
第7年总利益达519244元,IRR0.76%;第10年571026元,IRR1.67%;
第20年784369元,IRR2.53%;第30年1078762元,IRR2.78%;
第60年(90岁)2820040元,IRR3.03%;第75年4559518元,IRR稳定在3.07%左右。
从这些数据能总结出它的收益特点:长期主义是核心。
前期不管是保证还是分红收益,增长都不算快,
但随着时间拉长,增额与分红的复利效应会逐渐显现,
比如从第30年到第75年,保证+分红的总利益从107万涨到455万,翻了4倍多,而IRR从2.78%稳定在3.07%。这
个水平在储蓄型保险里不算激进,但胜在“安全+稳定”:
它的本金与保证收益受保险法保护,分红虽不确定,
但长期演示的IRR能稳定在3%左右,比很多短期理财的长期收益更可靠。
三、承保公司:双重巨头背书的稳健性
最后聊聊承保这款产品的中意人寿,它的硬实力藏在股东背景与偿付能力里。
中意人寿是由中国石油天然气集团有限公司(中石油)与意大利忠利保险有限公司(忠利集团)合资组建的保险公司,
这两个股东的实力堪称“双巨头”:中方股东中石油是国内能源行业的支柱企业,不仅是世界500强,更是国民经济的核心参与者,资金实力、品牌信任度都是顶尖水平;
外方股东忠利集团是欧洲最大的保险公司之一,有着超过180年的保险经营历史,
业务覆盖全球160多个国家和地区,在寿险精算、风险管控、投资运营等领域有着成熟的国际经验。
双重股东背景带来的是“1+1>2”的效果:
中石油提供了雄厚的资金支持与庞大的客户基础,忠利集团则注入了国际成熟的运营体系,
这让中意人寿既能贴合国内消费者的需求设计产品,又能借鉴国际经验管控风险、优化服务。
再看偿付能力,这是衡量保险公司“能不能赔得起”的核心指标:
银保监会的监管标准是“综合偿付能力充足率≥100%、核心偿付能力充足率≥50%、风险综合评级≥B级”。

从中意人寿2025年第二季度的数据看:综合偿付能力充足率190.65%(是监管要求的1.9倍),核心偿付能力充足率145.67%(是监管要求的近3倍),
这意味着公司的实际资本远高于最低资本要求,有充足的准备金应对赔付风险。
而从过往季度数据看,它的风险综合评级长期保持AAA级(监管最高评级),
说明公司在经营管理、资金运用、合规运营等方面都处于行业顶尖水平,运营风险极低。
四、奶爸总结
综合来看,一生中意鑫享版是一款偏向“长期资金规划”的产品:
保障上,分阶段的赔付比例贴合家庭责任变化,灵活的保单权益让合同更有弹性;
收益上,虽然前期增长平缓,但长期持有能获得稳定的复利收益;
而承保公司中意人寿,背靠中石油与忠利集团的双重巨头背书,
加上远超监管标准的偿付能力,让这份长期保障足够靠谱。
它更适合这样的人群:
有10年以上的资金闲置,比如准备养老、子女教育金、财富传承,
看重本金安全与长期稳定收益,同时需要一份终身身故保障;
但如果你的资金是短期要用,或者预算有限,它的起投门槛与长期属性可能就不太适配。
奶爸也给大家推荐几款目前值得选择的终身寿险产品:
1、如意尊(泰来2026)
出自信泰人寿,妥妥的【快速收益黑马】。
30岁女性,5年交,年交10万,
缴费期刚结束,就已经回本了!
保单第10年,复利IRR>1.6%,就跟存个国债差不多的感觉。
如果后续没有更好的选择,还可以继续存着复利增值,最高达1.95%!
【适用人群】
看中回本速度,打算当国债来用,又或者是工薪族想存钱的朋友。
2、福有余2025
太平洋人寿承保的大品牌产品,老七家出品,保司实力不用多说。
合同期内就可以减保,而这款产品封闭期也短:
30岁女性,5年交,年交10万,回本只要5年,
搭配减保规则来看,资金使用超级灵活!
收益也在线:
长期复利IRR最高达1.91%。
【适用人群】
看中品牌实力、偏好短期回本、预算有限的月光族。
3、守护神5.0尊享版
这款产品出自爱心人寿,产品收益和如意尊(泰来2026)差不多。
30岁女性,5年交,年交10万,也是保单第5年回本,
保单第1年复利IRR接近1.6%,最高复利IRR接近1.95%
【适用人群】
看中回本速度快、整体收益还不错的朋友。
4、岁岁享3.0
出自中荷人寿,和前面几款有点不同,
这款是税优产品,最高可抵扣个税2400元/年。
还提供护理保障,确诊合同约定特疾,可以获得一笔护理金。
真的就是节税+保障+增值三合一!
收益也不错的:
30岁女生,年交2400元交10年,按3级(20%税率)来算:
每年可节税480元,累计节税4800元,
保单第10年,复利IRR(含节税)达4.251%,非常高!
【适用人群】
准备即将年底了,有节税需求的朋友,可以着手安排一波!
想要了解产品详细信息的朋友,也可以私聊奶爸~
微信扫一扫
微信扫一扫
关注微信
客服热线
奶爸保

