2026保险开门红活动,重疾、医疗、分红险全都有,错过等1年!
每年岁末年初,都是保险公司一年一度开门红活动时间,
这个开门红力度,就约等于保险界的双十一。
今年也不例外,一大波公司都同时推出【限时福利】大礼包,
包括百万医疗险、重疾险、定期寿险和分红险,通通都有。
我给大家汇总了一下:

比如不少重疾险,开通人工核保限时政策,
让一些健康异常的朋友,通过【开门红】活动,有机会标体承保。
对于投保困难户或者非标体人群来说,这波开门红活动,
真的是个绝佳投保机会,可以以最好的核保结论上车。
如果错过,可能还要等下一年活动,能不能买上还两说!
这里要注意3个时间点:
2025年12月12日,北京大黄蜂16号全能版重疾险活动就结束了,剩余时间不多;
2025年12月31日,达尔文宝贝计划、青云卫6号以及两款定寿的活动也结束了。
2025年3月31日,剩余产品的活动截止时间。
具体核保政策如何?哪些人有机会买上?
我们马上来看看!
干货贴,建议大家收藏起来慢慢看哦~
一、人保金医保医疗险
金医保全线医疗险都参加此次活动,包括:
金医保3号长期医疗险;
金医保少儿长期医疗险;
金医保3号少儿中高端医疗险。
金医保系列医疗险,我们之前就统一测评过,可以点这里查看。
前面两款是百万医疗险,后面一款是中高端医疗险,
这3款产品,都是医疗险里面的优等生。
这次人工核保限时政策时间是:即日起至2026年3月31日。
主要针对甲状腺结节、乙肝小三阳等多种常见病有机会通过。

以肺结节为例子:
单发肺结节、大小<5mm、低风险的肺结节,有近半年的ct报告,有机会除外承保。
既往肺部微小结节,近期至少两次(相隔6个月以上)肺部CT复查提示结节消失,或者仅有钙化灶。
相比起被拒保来说,除外承保至少还能保其他疾病。
二、复星联合医联有盟重疾
医联有盟重疾险,基础保障只有重疾+医疗金,
轻中症都是附加保障,非常适合预算有限的朋友。
医疗金有些朋友可能不是很了解:
即在保单前5年,每年提供报销额度=0.5%*保额,100%报销,
未用完可累计,终身有效,身故/全残一次性赔剩余额度!
像买药、体检、看牙等日常开支,都能用上,非常实用。
此次开门红时间是:即日-2026年3月31日,
涉及两个方面:
一个是人工核保限时政策
这款本身核保就非常宽松的,健康告知只有4条,
不过这次力度也非常大,针对宫颈原位癌、甲癌、肺部原位癌、乳腺原位癌,有机会投保。
具体核保细节,可以点这里咨询老师协助大家。
另一个是提高基本保额上限,
医联有盟原来最高可投保额是20万,很多朋友一直觉得不够用,
活动期间,0-17周岁和36-40周岁提高至30万,18-35周岁提高至40万!
核保宽松+保额提高,带病投保的朋友,一定不要错过!
而且,这款产品还可以附加中高端医疗险,
只要买了主险保障,就无需二次进行健康告知,可以直接投保。
简单来说,相当于跟重疾险是共用一个健康告知表。
保证续保20年,非常稳定!
有需求的朋友千万不要错过!
不过人工核保较为复杂,有拿捏不准或者需要协助的,
欢迎随时咨询我们,手把手免费帮大家进行健康告知。
三、君龙人寿超级玛丽15号重疾险
【超级玛丽】系列重疾险,出道以来就上榜各大推荐清单,
保障内容扎实,性价比非常高。
而高性价比的产品,通常核保略微严格一些,
但趁着这次开门红活动,超级玛丽15号重疾险也给大家送【福利】了。
开门红时间是:即日-2026年3月31日,
针对25种成人+25种少儿常见疾病,有机会通过投保:

以女性常见的乳腺结节为例子:
一般来说1~3级,还是比较好投保的,
但4类真的太难了,大多数延迟承保的多。
君龙人寿阶段性放宽标准:
乳腺结节4a类,穿刺病理良性,
穿刺后至少8个月复查不超过4a类(复查报告需为近3个月内二级及以上公立医院出具),腋窝淋巴结无异常,无身故责任,可除外责任。
不需要手术,对于担心手术风险而选择保守治疗的女性朋友来说,
这次核保放宽政策,既控制了风险,又能买到重疾险。
这款产品即使没有这个核保政策,也是健康体人群的首选。
有需要的朋友,抓紧时间冲!
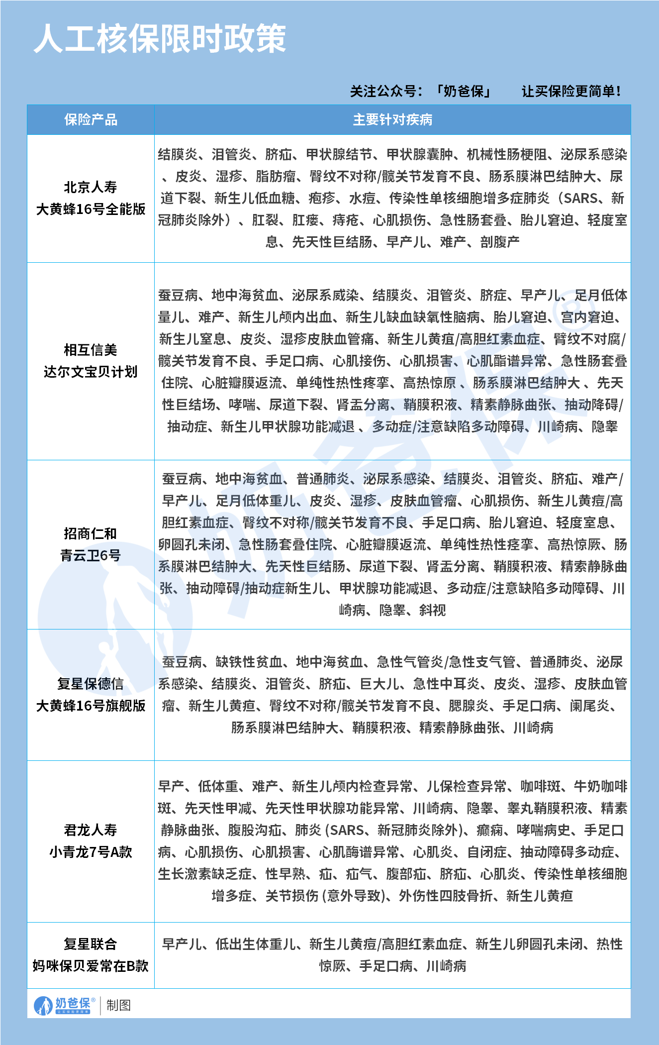
四、少儿重疾险系列
和成人重疾险相比,这次少儿重疾险参与的产品非常多:

这几款都是目前市场上优质的少儿重疾险,保障内容扎实,且性价比非常高。
我们曾做了合集测评,可以点这里查看。
这里需要注意2点:
一个是活动内容。
两款大黄蜂限时(活动截止至2026年3月31日)提高保额,最高可买90万!
如果买的是复星保德信大黄蜂16号旗舰版,基本保额≥60w,还可享受复保旅居权益。
对于追求高保额的父母朋友来说,这两款产品真的很给力了。
另一个是人工核保限时政策时间。
有3个时间节点:
北京大黄蜂16号全能版,活动时间截止至本月12日,也就是说,没有几天了;
达尔文宝贝计划和青云卫6号,则是截止到本月31日,宽裕一点点;
只有复保大黄蜂16号旗舰版、小青龙7号A款和妈咪保贝爱常在B款时间最久,截止至2026年3月31日。
不同产品针对的人工核保政策不一样:

像早产儿、蚕豆病、卵圆孔未闭等异常情况,均有机会标体承保。
拿捏不准的,可以点这里咨询我们。
五、中意一生中意福享版/鑫享版分红险
这两款产品,主要是针对免体检财务标准,适合大单客户:

活动截止时间是:即日-2025年3月31日。
作为中意人寿的爆款IP,一生中意福享版/鑫享版上线以来就广受好评,
保司实力强,过往分红实现率高,具体2款产品详细对比,可以戳这里回顾。
我们简单来介绍一下收益情况:

1、保证利益
保证利益是一定能拿到手的收益,鑫享版预定利率更高,无疑是全程领先:
35岁时(缴费期结束):福享版保证现价44.6万,鑫享版44.8万,差2000元;
40岁时(10年国债持有时间):福享版保证现价49.9万,鑫享版50.7万,差8000元;
60岁时(养老关键期):福享版保证现价66.8万,鑫享版71.4万,差4.6万。
持有时间越久,差距会越大一些,但总体差距不算特别大。
保证利率上,福享版在1.3%左右,鑫享版超过1.5%,总体收益差0.2%。
如果只看保证利益,鑫享版是更高的。
2、分红利益
但分红险还要加上红利收益来看,福享版演示利率高0.5%,预期红利更多:
35岁时(缴费期结束):福享版总现价47.2万,鑫享版46.7万,多5000元;
40岁时(10年国债持有时间):福享版保证现价58万,鑫享版56.6万,多1.4万;
60岁时(养老关键期):福享版保证现价113.1万,鑫享版104.8万,多8.3万。
从预期红利来看,
福享版有机会突破3.2%,而鑫享版最高在3%以内。
所以这两款一生中意分红险可以这么选:
求稳选鑫享版:保底利率1.75%,
比如风险承受能力低,宁愿少赚点,也不愿承担分红波动的朋友。
追高选福享版:演示利率4.25%,
能接受较低一点的保证收益,也想博取较高收益的朋友。
六、中英福满佳C款/鑫盈家
阶段性保费下调,适合预算不多的用户,
比如中英福满佳C款原来3年交是最低保费是要7万元起,
但在2026年3月31日前,3年交最低3万元起就能买。

想上车的得抓紧时间!
至于产品收益,我们以福满佳C款为例子:

前期现价增值速度非常快,资金回笼只要7年,红利IRR当年也超过了1.5%!
保单第10年,红利IRR达2.224%,媲美10年期国债收益;
保单第15年,红利IRR达2.673%,折算成单利也有3.15%,还是很不错的。
如果你想挪储、养老或用来做教育储备,都是不错的选择。
七、奶爸总结
今年保险公司开门红活动,真的非常给力,
不管是重疾险、百万医疗险、定期寿险、分红险和年金险,各有活动。
这也是保险行业一年为数不多的机会了,
尤其是身体健康有异常、有资金规划需求的朋友,一定要把握机会!
各产品开门红时间均有不同,但主要也是这几个节点:
即日起--2025年12月12日,比如北京大黄蜂16号全能版;
即日起--2025年12月31日,比如达尔文宝贝计划、青云卫6号和三款定期寿险;
即日起--2026年3月31日,比如超级玛丽、医联有盟、哪吒2号、福满佳C款等产品。
不过,第四套生命表2026年1月就正式启动了,
重疾险不排除会有涨价的可能,所以如果有适合的产品,不要等最后一天才买。
早买早保障,还划算!
如果拿捏不准哪款产品适合自己,或者不知道怎么做健康告知的,欢迎咨询我们!
如果大家挑选保险有什么困难,可以扫码关注:奶爸保公众号 进行1对1咨询,
现在关注“奶爸保”公众号,回复“官网”,还可以免费领取价值199元的保障大礼包哦,让您买保险变得更简单。
微信扫一扫
微信扫一扫
关注微信
客服热线
奶爸保

