咱们买分红型保险的时候,最挂心的肯定是“我交的本金最后能不能拿回来”,
毕竟谁也不想辛苦攒下的钱,最后连本都回不来。
其实分红型保险的“本金拿回”逻辑,和咱们熟悉的储蓄产品不太一样,
它不是到期直接还本付息,而是和产品的现金价值、保障责任深度绑定的。
今天,奶爸就以中英人寿的福满佳C款终身寿险(分红型)为例,
把这个问题说透,顺便聊聊这款产品到底有哪些核心特点。
一、分红型保险能拿回本金吗?

要判断本金能不能拿回来,核心得看两个点:
一是现金价值何时超过已交保费,二是保障责任是否能覆盖本金。
咱们先看一个具体的投保案例:一位30岁女性,选择年交5万元、连续交3年,总保费是15万元。
这款产品前几年属于“封闭期”,现金价值增长相对缓慢。比如保单第4年,固定现金价值是122600元,还没达到15万的总保费;
第5年固定现金价值涨到146250元,离本金还差一点,但此时按100%分红实现率测算的预期收益现金价值已经到了157629元,已经超过了总保费。
不过这里得明确:预期收益是基于分红实现率的测算,而分红本身是不确定的,实际金额要看保险公司的经营情况;但固定现金价值是合同里明确保证的,
到了第7年,固定现金价值就达到了150600元,刚好超过15万的总保费。
这意味着,从保证利益的角度来说,只要持有这款产品到第7年,哪怕此时选择退保,
也能拿回不低于本金的钱;
如果按照预期的分红实现率,甚至在第5年就能通过退保拿回超过本金的资金。
当然,终身寿险的核心是“终身保障”,很少有人会刚回本就退保,
毕竟随着时间推移,现金价值会持续增长,越往后能拿到的钱会比本金多得多。
除了退保,身故赔付也能确保本金不会“打水漂”。
福满佳C款的身故金赔付是分阶段设计的:
若被保险人在18岁前身故,会赔付已交保费和现金价值的较大者,哪怕现金价值没超过保费,也能拿回本金;
18岁后、缴费期结束前身故,赔付“给付比例×已交保费”与现金价值的较大者;
缴费期结束后身故,则在“给付比例×已交保费”“现金价值”“有效保额”三者中选最高的赔付,
越往后保障力度越强,赔付金额只会越来越高,本金自然能被覆盖。
二、福满佳C款还有哪些特点?

福满佳C款能在分红型终身寿险里获得关注,
不只是因为本金有保障,更因为它在投保、保障、红利、服务等维度都有明显的亮点。
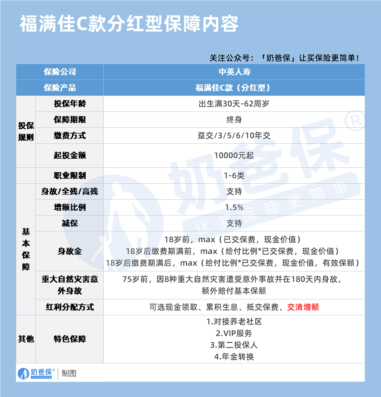
首先是投保规则的包容性极强。
它的投保年龄覆盖了出生满30天到62周岁,不管是给新生儿做长期规划,
还是给近退休的中年人做资产配置,都能覆盖;
保障期限是终身,意味着这份保障与储蓄功能会伴随被保险人一辈子。
缴费方式也很灵活,支持趸交(一次性交清),也支持3年、5年、6年、10年交,
不管是手里有闲钱想一次性配置,还是想分年分摊压力,都能找到合适的方式。
起投金额是1万元,大多数家庭都能承担;
职业限制更是宽松到1-6类,像货车司机、建筑工人这类常见的高风险职业,很多保险会拒保,但这款产品可以正常投保,这对不少职业人群来说是难得的机会。
其次是基本保障的分层设计很实用。
除了基础的身故、全残、高残保障,它的有效保额会以每年1.5%的比例增额,
保障力度会逐年增强,同时也为现金价值的增长打下了稳固基础。减保功能的支持,让产品有了不错的灵活性,后续若有资金需求,比如孩子上学、养老补充,都能通过减保提取现金价值,不用被“刚性储蓄”束缚。
还有额外的重大自然灾害意外身故保障:若被保险人在75岁前,
因8种重大自然灾害遭遇意外并在180天内身故,除了常规身故金,
还能额外赔付基本保额。这相当于在基础保障之外,给了特定风险场景下的加倍保护,
实用性相当高。
红利分配的灵活性也是它的优势,共有四种选择:
可以直接领现金补贴日常;可以累积生息让红利继续增值;可以抵交保费减轻缴费压力;
还能选交清增额,把红利转换成新增保额,让保障与现金价值增长更快。
不同方式适配不同需求,不管是想灵活用现钱,还是想让保单价值增值,都能找到对应选择。
最后是特色服务带来的长期价值。
它能对接养老社区,后续若有养老规划,可直接匹配对应的养老资源;
VIP服务能提供更优质的体验;
第二投保人的设置,能避免投保人意外身故后保单变成遗产,更好地实现资产定向传承;
年金转换功能,则可以在后期把现金价值转成年金,按月或按年领取,
刚好匹配退休后的养老现金流——这些服务让它不只是一份保险,更是能对接长期生活规划的工具。
三、奶爸总结
从福满佳C款能看明白,分红型终身寿险的“本金安全”,
核心是现金价值的增长节奏与保障责任的兜底设计,
只要现金价值能在一定时间内超过保费,同时身故赔付能覆盖本金,本金就肯定能拿回来。
福满佳C款在保证利益下第7年就能回本,
预期情况回本更快,再加上终身保障与灵活功能,其实是兼顾了保障与储蓄的需求。
不过咱们买这类产品时,也得理性看待分红:分红是不确定的,预期收益只是参考,
实际要看保险公司经营情况,但固定现金价值是合同保证的,
这部分的回本与增长是确定的。
总的来说,福满佳C款适合既想要终身保障,又想做长期储蓄、甚至对接养老规划的人群,它的包容性、灵活性与增值服务,让它在同类产品里有不错的竞争力。
如果大家挑选保险有什么困难,可以扫码关注:奶爸保公众号进行1对1咨询。
现在关注“奶爸保”公众号,回复“官网”,还可以免费领取价值199元的保障大礼包哦,让您买保险变得更简单。
微信扫一扫
微信扫一扫
关注微信
客服热线
奶爸保

