重大疾病的危害,相信大家都很清楚。
既然重疾保障缺口如此悬殊,那选对重疾险至关重要。
近期海保人寿推出的哪吒2号,凭独特保障和宽松核保圈粉无数。
今天奶爸就用最直白的话,把这款明星产品讲透。
哪吒2号基础+可选责任全解
哪吒2号限时核保政策
奶爸总结
一、哪吒2号基础+可选责任全解
重疾险的核心是“保大病、给现金”。
哪吒2号的保障体系很清晰,分基础必选和可选附加,按需搭配不浪费。

1. 基础保障:三大核心责任无短板
基础责任是保单的“安全底线”,哪吒2号做得很扎实。
重疾保障覆盖110种病,赔1次,100%保额。
别看种类多,银保监会规定的28种高发重疾已占理赔的95%以上,这款全部包含,重点抓得准。
中症35种赔3次,每次60%保额;轻症40种赔4次,每次30%保额,都没有间隔期。
这俩责任很实用,像轻微脑中风、早期乳腺癌这些常见轻症,都能赔。
而且赔完轻症/中症,后续保费就免交了,合同继续有效。
两个特色基础保障尤其亮眼。
一是60岁前重疾拓展金:如果先赔过轻/中症,再确诊重疾,额外多赔30%保额。
要知道30-50岁是重疾理赔高发期,占比达65%,这个阶段多30%保额,能大幅填补治疗缺口。
二是结节关爱金:针对肺、乳腺、甲状腺这三种高发结节。
60岁前手术切除结节(非癌或原位癌),365天后再确诊该器官癌症,额外赔15%保额。
要知道这三种结节在体检中检出率极高,这个责任刚好戳中痛点。
2. 可选保障:6项附加责任按需加
可选责任是“升级包”,预算够的话,这几项建议重点考虑。
首推疾病关爱金:60岁前首次确诊重疾,额外赔90%保额;中症额外赔50%保额。
相当于30岁买50万保额,60岁前重疾能赔95万,中症赔55万,完全能覆盖治疗和康复费用。
恶性肿瘤津贴也很实用:能赔3次,依次赔50%、40%、30%保额。
恶性肿瘤占重疾理赔的70%以上,且容易复发转移,1年间隔期(同癌)比很多产品的3年更宽松。
另外,重大疾病多次赔、重疾持续保险金等责任,适合担心多次患病或长期治疗的人群。
身故责任则适合预算充足,想兼顾保障和传承的家庭。
3. 增值服务:看病不用愁的“绿色通道”
除了给钱,哪吒2号还送7项增值服务。
家庭医生、视频问诊能解决日常小病咨询;门诊和住院绿通,能帮挂专家号、安排住院,不用排长队。
最贴心的是有CAR-T权益,这是治疗癌症的尖端技术,费用动辄百万,有了这个服务能省不少心。
值得一提的是,服务覆盖120家优质民营医院,加上二级以上公立医院,就医选择更灵活。
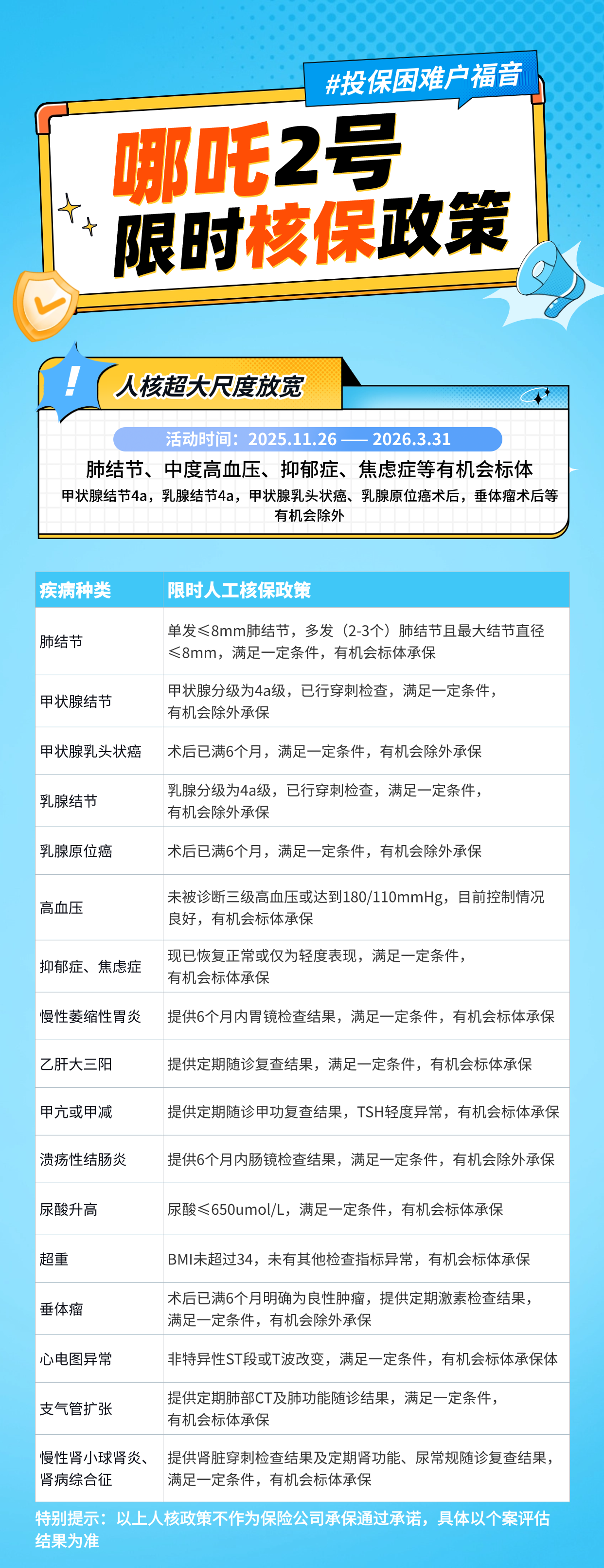
二、哪吒2号限时核保政策
很多人买不了重疾险,不是预算不够,是健康告知卡壳。
尤其是结节、高血压等常见问题,常被除外或拒保。
哪吒2号从2025年11月26日到2026年3月31日,有个限时核保放宽政策,不少“非标体”都有机会投保。

1. 结节人群:最友好的投保方案
肺结节、甲状腺结节、乳腺结节是体检“三大常客”,传统核保常一刀切拒保。
但哪吒2号的政策很宽松:
单发≤8mm的肺结节,或2-3个多发且最大≤8mm,满足条件能标体承保;
甲状腺结节4a级、乳腺结节4a级,穿刺后满足条件可除外承保;
甚至甲状腺乳头状癌、乳腺原位癌术后满6个月,符合要求也能除外承保。
要知道,很多产品对4级结节直接拒保,哪吒2号给了这些人群上车的机会。
2. 常见慢性病:高血压、乙肝都能保
未确诊三级高血压,控制良好有机会标体;
乙肝大三阳提供复查结果,符合条件可标体;尿酸不超过650,也有机会正常承保。
抑郁症、焦虑症恢复正常或轻度表现,甲亢甲减仅轻度异常,这些以往难投保的情况,现在都有机会通过核保。
3. 注意:核保要趁限时,备好资料
这个宽松政策只到2026年3月31日,过了时间可能恢复严格核保。
投保前要备好检查报告,比如结节要带半年内的B超单,慢性病要带复查记录,这样核保更顺利。
三、奶爸总结
现在医疗费用越来越高,重疾年轻化趋势明显,早投保不仅核保容易,保费也更便宜。
哪吒2号的宽松核保和高性价比,十分适合以下三类人群投保:
结节人群:肺、甲状腺、乳腺结节患者,趁限时核保赶紧上车;
家庭经济支柱:60岁前重疾额外赔付高,能覆盖家庭责任;
追求全面保障:基础责任扎实,可选责任灵活,能搭配出高性价比方案。
如果拿不准自己的健康状况能不能投,可以随时后台私信奶爸,避免错过投保窗口期。
奶爸也给大家推荐几款优质的重疾险产品:
1、君龙人寿超级玛丽15号
第一,结节保障超全面
自带保障在原有肺结节基础上,拓展到乳腺/甲状腺结节,范围更广了。
可以说是目前市场上,少有的三大高发结节都有保障的产品。
第二,癌症保障丰富
超玛15号的癌症保障,从早期到晚期,都安排得妥妥的。
本身自带癌症拓展金,
首次确诊原位癌/轻度癌症后,确诊恶性肿瘤—重度,额外赔50%。
如果觉得不够,还可以附加以下保障:
癌症津贴或癌症多次赔(二选一):间隔一定周期后,可以赔一笔钱用于癌症持续治疗,癌症津贴有次数限制,多次赔则不限次数。
癌症重度特药治疗金:确诊癌症后需要吃高价特药,做过相关手术可以赔50%保额。

第三,重疾多次赔灵活选
重疾多次赔可以按需选择:
65周岁版,要求是65岁前确诊,额外赔2次,每次赔120%保额;
另一版则是不限年龄,额外赔2次,每次赔120%保额。

同种不同种都赔,且同种间隔周期短,只要2年
像心脏病术后复发了也能保,不用怕赔过一次就没保障了。
【适合人群】
看中结节、癌症保障,预算不多的朋友。
2、复星联合达尔文12号
第一,自带意外重疾额外赔和住院津贴。
前者因为意外导致首次重疾,可多赔35%基本保额。
等于一张保单覆盖重疾+意外,且是保至终身的双重保障!
后者在60周岁前未发生重疾,60岁后确诊,每天给付0.1%基本保额作为住院津贴。
人一辈子不一定会得重疾,但60岁后难免因小病小痛住院,
达尔文12号这个保障,可以让不确定的赔付变得更确定。
不过,这里需要注意的是,如果后续重疾/身故/全残,
会扣掉累计已给付的住院津贴金额后,再赔付。
第二,可选责任丰富
达尔文12号多重附加保障:
重疾多次赔:分65周岁版和终身版(二选一),满足多种人群需要;
重疾保费补偿:缴费期内发生重疾返还保费,实现“重疾免单”;
疾病关爱金/顶梁柱关爱保险金:家庭责任最重阶段赔更多;
癌症津贴:癌症间隔一定周期就能获得一笔理赔金。
第三,理赔门槛更低
5种特定重疾(如严重心肌炎)、原位癌、癌症津贴赔付,都比同类产品更宽松。
【适合人群】
看重理赔门槛、重疾返还保费的朋友
3、复星联合医联有盟
第一,轻中症保障灵活
必选保障是重疾,像轻中症保障、身故保障,可以加钱获得。
如果预算有限,也可以只买个重疾,先把大病保障做好;
如果预算多一点,建议大家还是要附加轻中症保障。
第二,自带一般医疗金
医联有盟自带医疗金,非常实用:
保单前5年,每年提供报销额度=0.5%*保额,100%报销,
未用完可累计,终身有效,身故/全残一次性赔剩余额度!

像买药、体检、看牙等日常开支,都能用上。
可以说是实打实把钱返还给客户使用!
第三,健康告知非常宽松
健康告知只有4条:
比如过去1年内的检查异常、是否有被医生建议住院或手术;
过去2年内的手术情况以及过去5年内的疾病情况。
针对非常高发的甲状腺/乳腺/肺结节,没有问询是否有进行手术,也没有问询是否多发,
只要结节等级在3级以内,结节直径符合要求,就有机会标体承保!
就连癌症,如果5年前已经治愈,没有复发和转移,
同时不涉及其他健康告知,也有机会投保!
【适合人群】
有健康异常的、注重就医资源和健康管理,看中产品实用性的朋友。
4、瑞华健康华佗1号康泰版
第一,基础保障扎实
轻中重疾保障都涵盖了,且轻症+中症赔付次数共7次,
目前市场上赔付次数算比较高的。
且重疾赔完,轻中症不分组还能继续赔,
不分组的好处就在于,赔付规则更宽松。
第二,性价比高
同样50万保额,保终身,基础保障,分30年交,
30岁人群投保华佗1号康泰版,比超级玛丽和达尔文便宜100元/年!
30年下来立省3000块!
第三,可选保障丰富
如果预算比较多,还可以附加:
重疾多次赔、疾病关爱金、癌症津贴、重疾保费补偿金和身故保障。
都是目前市场上热门可选保障内容,实用性强。
【适合人群】
追求高性价比、看中基础保障全面的朋友。
微信扫一扫
微信扫一扫
关注微信
客服热线
奶爸保

