在当前经济环境下,理财方式多元化,风险与收益并存。
理财保险作为兼具保障与理财属性的金融工具,是否值得配置?
增额终身寿险和年金险又各自有何优势?
奶爸将从理财需求底层逻辑出发,深度解析两类产品的价值,
并结合代表性产品“一生中意福享版终身寿险(分红型)”与“富德生命大富翁6.0养老年金”,为你厘清决策思路。
一、理财保险的购买逻辑:先明需求,再判价值
理财保险并非适合所有人,其核心价值在于“稳健增值+特定规划+终身保障*,
以下三类人群尤为适配:
长期规划者:希望资金在安全前提下,实现终身复利增长,用于养老、子女教育或财富传承。
风险厌恶者:对股市、基金等高风险理财方式接受度低,追求“保本+确定/预期增值”。
保障需求者:既需要身故/全残保障,又希望资金不闲置,实现“保障+理财”二合一。
若你属于以上类型,理财保险的价值便清晰可见:
它能锁定长期利率,不受市场波动影响、提供终身现金流或灵活财富支配,
同时完成人身风险的保障闭环。
理财险主要有两个类型,分别是增额终身寿险和年金险,奶爸在下面为您详细介绍
二、增额终身寿险:“灵活增值+财富传承”的全能选手
增额终身寿险的核心优势在于“保额终身增长+资金灵活支配+财富定向传承”,
是中产家庭进行财富规划的优质工具。
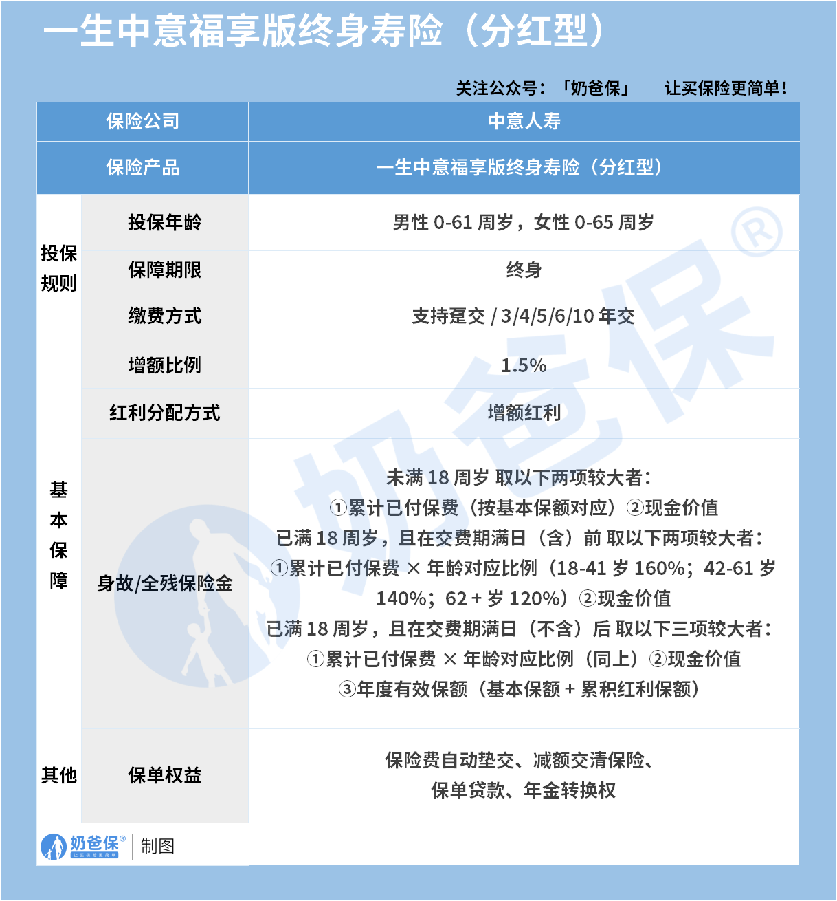
奶爸给大家介绍的是:一生中意福享版终身寿险(分红型)

1.投保与保障规则
投保年龄:男性0-61周岁,女性0-65周岁,覆盖全年龄段人群。
保障期限:终身,伴随被保人一生的保障与财富增长。
缴费方式:支持趸交/3/4/5/6/10年交,适配不同资金规划节奏。
增额与分红:保额每年以1.5% 比例复利增长,分红方式为“增额红利”,长期可进一步放大收益。
身故/全残保障:
未满18周岁:取“累计已付保费(按基本保额对应)”与“现金价值”较大者;
已满18周岁,交费期满日(含)前:取“累计已付保费×年龄对应比例(18-41岁160%;42-61岁140%;62+岁120%)”与“现金价值”较大者;
已满18周岁,交费期满日(不含)后:取“累计已付保费×年龄对应比例”“现金价值”“年度有效保额(基本保额+累积红利保额)”三者较大者。
保单权益:支持保险费自动垫交、减额交清、保单贷款、年金转换权,资金灵活性拉满。
2.收益演示

以“40岁女性,每年交20万,交5年,共计100万保费”为例:
第10年(50岁):现金价值996838元,已接近保费本金;
总利益1158944元,预期年化复利1.86%。
第30年(70岁):现金价值1329946元,
总利益2251864元,保证利益年化复利1.02%,预期利益年化复利2.94%。
第60年(100岁):现金价值2078796元,
总利益6184521元,保证利益年化复利1.27%,预期利益年化复利3.19%。
可见,时间越长,增额与分红的复利效应越明显,长期可实现资产的稳健倍增。
三、年金险:“终身现金流+养老确定”的专属规划
年金险的核心价值是*“刚性兑付+终身领取+养老专属”,
尤其适合提前规划养老、追求确定收益的人群。
奶爸为大家介绍的是:富德生命大富翁6.0养老年金

1.投保与保障规则
投保年龄:出生满25天-70周岁,高龄老人也可投保。
缴费方式:趸交/3/5/6/10年交,起投门槛灵活,趸交5万起,3年交2万起,5/6年交1万起。
职业限制:1-6类职业均可投保,覆盖绝大多数就业人群。
年金领取:
领取时间:男性投保年龄<55周岁,年满60周岁后领;
投保年龄>55周岁,第5年领;女性投保年龄<50周岁,年满55周岁后领;投保年龄>50周岁,第5年领。
领取方式:月领(基本保额的8.5%)或年领(基本保额),满足不同现金流需求。
身故保障:首次年金领取日前,给付“已交保费”与“现金价值”的较大者。
保证领取:计划1保证领取25年,即便被保人提前身故,未领满的部分也会一次性给付受益人,锁定终身收益下限。
祝寿金:年满80岁或保单第23年的较晚者生存,给付已交保费,进一步提升收益。
保单权益:支持减保、保单贷款,资金使用更灵活。
2.收益演示

以“40岁女士,每年交20万,缴5年,55岁开始领取(方案一)”为例:
第10年(50岁):现金价值1105040元,IRR(内部收益率)1.25%。
第20年(60岁):现金价值1177900元,当年领取27680元,累计领取166080元,总收益1343980元,IRR1.68%。
第40年(80岁):现金价值276360元,当年领取27680元+1000000满期金,累计领取1719680元,总收益1996040元,IRR2.12%。
第60年(100岁):现金价值65840元,当年领取27680元,累计领取2273280元,总收益2339120元,IRR2.40%。
年金险的收益虽看似“温和”,
但胜在终身领取+确定回报,是养老规划中“安全感”的重要来源。
四、奶爸总结
以上就是关于理财保险的分析和介绍,
若你需要“资金灵活支配+财富传承+终身保障”,
增额终身寿险(如一生中意福享版)是更优解,
它像一个“终身复利的储蓄账户”,同时附带身故保障,适合中长期资金规划。
若你聚焦“养老确定现金流+强制储蓄+终身领取”,
年金险(如富德生命大富翁6.0)更具针对性,
它是“专属养老钱包”,让晚年生活从“将就”变“从容”。
理财保险的价值,在于它在“安全、灵活、确定”之间找到了平衡。
在资产配置的金字塔中,它是底层“稳健基石”的重要组成,
值得每一个追求长期确定性的投资者深入考量。
如果您对理财险产品感兴趣,也可以私信奶爸~
如果大家挑选保险有什么困难,可以扫码关注:奶爸保公众号进行1对1咨询。
现在关注“奶爸保”公众号,回复“官网”,还可以免费领取价值199元的保障大礼包哦,让您买保险变得更简单。
微信扫一扫
微信扫一扫
关注微信
客服热线
奶爸保

