很多人年轻时拼尽全力赚钱,却没提前规划退休生活。
等真到了歇下来那天才发现,手里有笔源源不断的现金流,比啥都安心。
最近市场上,信泰如意福享(2026)养老年金保险火了。
今天奶爸详细测评这款产品:看看它到底保什么?收益是不是真的能打?
如意福享(2026)保什么?
如意福享(2026)收益怎么样?
奶爸总结
一、如意福享(2026)保什么?
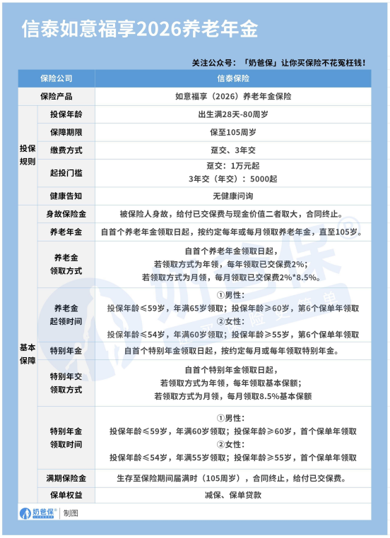
信泰如意福享(2026)是一款养老年金保险,由信泰保险承保。
它的核心作用很简单:年轻时定期交钱,到了约定年龄,保险公司每月或每年给你打钱,一直打到105岁。

1. 投保规则:80岁也能投,健康告知全没有
很多养老年金险,投保年龄卡得很严,60岁以上基本就没机会了。
但信泰如意福享(2026)直接把上限拉到80周岁,这一点真的良心。
保费门槛不高,趸交1万起,3年年交5000起投保。
还有个细节值得夸:支持月交。每月500块起投,相当于每天不到17块。
对刚毕业的年轻人或者月光族来说,压力几乎可以忽略,但长期坚持下来,就是一笔不少的养老储备。
健康告知方面,无任何健康问询,意味着高血压、糖尿病患者也能买。
2. 保障内容:3笔钱等着领,安全感拉满
养老年金险的核心是领钱,但信泰如意福享(2026)不止于此,它给足了三重保障,还有两个灵活权益。
第一笔钱:特别年金,提前5年开始领
一般的养老年金险,要到60岁或65岁才开始领钱,但这款多了一笔“特别年金”,能提前5年开始领。
领多少呢?按基本保额来算。
年领就是每年领1倍基本保额,月领就是每月领0.85倍基本保额(月领更划算,一年下来相当于领1.02倍基本保额)。
别小看这笔钱,它刚好覆盖了退休前的过渡阶段。
比如女性55岁开始领特别年金,这时候还没到正式领养老金的年龄,这笔钱正好能补贴生活,提升幸福感。
第二笔钱:养老年金,活多久领多久
这是产品的核心保障,也是退休后的主要现金流来源。
领多少很明确:年领是已交保费的2%,月领是已交保费的2%×8.5%。
举个例子:如果总共交了30万保费,年领就是每年6000块,月领就是每月510块。
这笔钱会按时打到你的银行卡里,不中断、不延迟,一直领到105岁。
第三笔钱:身故/满期保障,本金不亏
有人会问:“要是没领几年就出事了,钱不就打水漂了?”
这款产品有身故保险金保障:如果被保险人身故,保险公司会给付“已交保费”和“现金价值”里的较大者。
简单说,要么拿回你交的所有保费,要么拿回当时保单的现金价值,保证你本金不亏。
另外,如果你能健康活到105岁,保险公司还会给一笔满期保险金,金额就是你累计交的保费。
相当于给你的长寿,再发一笔奖励金。
二、如意福享(2026)收益怎么样?
作为一款年金险产品,想必大家都很关注产品的收益表现。
以40岁男性,年交10万,交3年,约定60岁开始领特别年金,65岁开始领养老年金。
如此一来,这份保单的收益表现如下:
从表格能看到,这位40岁男性交完3年保费后(43岁),现金价值是23.78万,还没超过30万保费。
但到了第5个保单年度(45岁),现金价值就涨到了31.5万,超过了累计已交的30万保费。
也就是说,只需要5年时间就能回本。
这个速度在年金险里算比较快的,比很多需要8-10年回本的产品,安全性更高。
如果中途急用钱,5年后退保,不仅能拿回本金,还能小赚一笔。
当然,这里不建议轻易退保,毕竟年金险的优势在长期。
到了60岁,就开始领特别年金了,每年能领3.06万,连续领5年(60-64岁)。
这5年下来,总共能领特别年金:3.06万×5=15.3万。
这是什么概念?相当于30万本金,在60岁后,5年就多拿了15.3万的补贴。
而且这期间,现金价值还保持在30万以上,60岁时现金价值39.32万。
对大多数人来说,60岁刚好是退休前后,孩子可能刚成家,自己也有更多时间享受生活。
这笔特别年金,不管是用来旅游、治病,还是给孙辈发红包,都多了一份底气。
65岁以后,特别年金停止领取,但养老年金开始了。
每年固定领6000块,一直领到105岁。
咱们算笔账:从65岁到105岁,整整40年时间,每年领6000块,总共能领:6000×40=24万。
而且养老年金会一直领下去,直到身故。活越久,领越多,这就是年金险“对抗长寿风险”的核心价值。
三、奶爸总结
总的来说,信泰如意福享(2026)的优势很明显:
投保门槛低、健康告知宽松、5年回本、终身领钱。
对很多普通人来说,是一款“用得起、靠得住”的养老工具。
如果你近期有养老规划需求,不妨多多关注一下这款年金险哦。
奶爸也汇总了几款优质的年金险产品:

1、固收型年金险
推荐大富翁6.0,出自富德生命人寿。
目前市场少有有保证领取的年金险,安全感十足:
方案一保证领取25年;方案二保证领取已交保费。
到80岁还有一笔祝寿金到账,领100%保费,基本不少朋友以后都有机会拿到。
活多久领多久,提供细水长流的现金流:
30岁女性,5年交,年交10万,投保方案二,55岁每年都能领18930元。
【适用人群】
有养老补充需求、看中保证领取的朋友。
2、快返型年金险
推荐3款产品:蛮好的人生2025、星颐朱雀版分红型和悦活人生B款分红型。
前面一款是固收型,后面两款是分红型。
这3款产品,最快第5年起就可以开始领钱了。
以30岁女性,5年交,年交10万为例子:
蛮好的人生2025计划一:第5年领10500元;第6年~74年领9690元;
星颐朱雀版分红型:保证最低可领7992元/年;叠加分红有机会领7992~50311元/年;
悦活人生B款分红型:第5~9年保证领4290元;第10~74年则是8580元;叠加分红有机会领4290~83824元。
可以说,
蛮好的人生2025领取是非常稳定的,收益IRR在1.8%左右。
星颐朱雀版分红型保证领取高,且前期现价增长非常快!
保单第10年,收益IRR为2.129%,最高有机会超过3%!
悦活人生B款分红型,前面9年领取不高,第9年后是翻倍领取,先低后高,
且产品分红也很大方。
保单第10年,收益IRR为2.136%,最高接近3%!
【适用人群】
这3款产品可以这么选:
看中大保司、追求稳定领取,推荐蛮好的人生2025;
看中总体领取水平较高,推荐星颐朱雀版分红型;
看中养老社区、希望后面可以多领一些的朋友,推荐悦活人生B款分红型。
想要了解产品详细信息的朋友,也可以私聊奶爸~
微信扫一扫
微信扫一扫
关注微信
客服热线
奶爸保

