养老的核心诉求,在于拥有一笔稳定、持续且能伴随终身的现金流——
毕竟谁都不想退休后因收入中断陷入困境,更怕“活多久、愁多久”。
而养老年金险的核心价值,正是通过长期规划锁定这种确定性。
近期,中国平安推出的平安福满分(2026)养老年金保险,凭借品牌口碑和灵活设计受到关注。
下面奶爸来给大家详细介绍一下。
一、平安福满分(2026)养老年金保险怎么样?
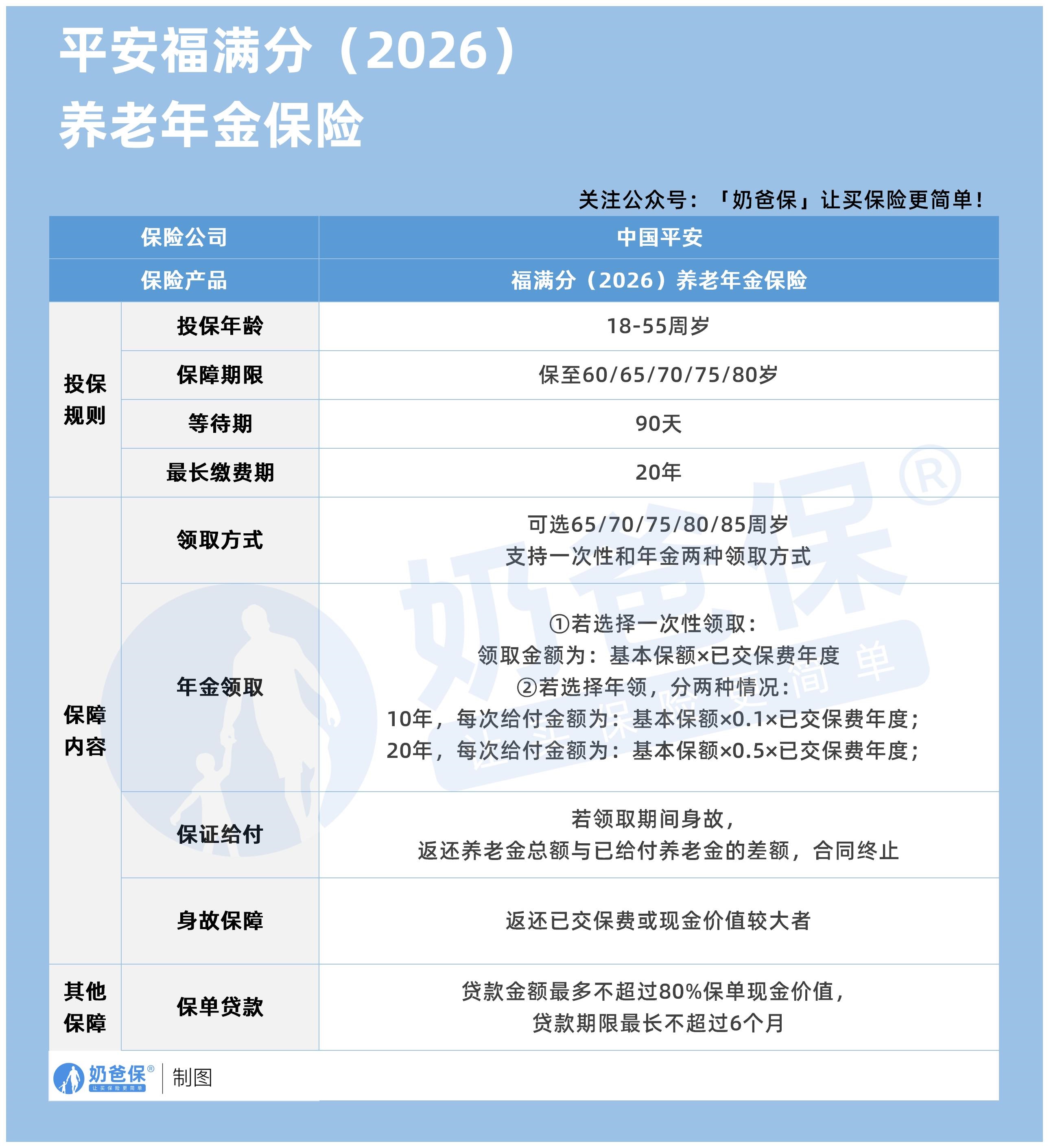
先来看看保障内容表格:

1、投保规则
平安福满分(2026)的投保年龄为18至55周岁,保障终身。
缴费方式上,最长支持20年分期缴纳,对多数家庭来说,拉长缴费期能显著降低年缴压力。
比如年交5万元分20年交,比10年交每年少掏一半费用,更易融入日常预算。
等待期为90天,属于年金险市场主流水平,等待期内若身故,保险公司会返还已交保费,确保本金不受损失。
2、保障内容
养老年金险的关键在于“如何领钱”,平安福满分(2026)养老年金保险的设计足够灵活,能适配不同养老场景。
领取年龄可选择65、70、75、80或85周岁。
若计划60岁退休,想提前补充5年现金流,可选65岁领取;
若已有社保养老金,想提升老年生活品质,可选70岁后领取,此时保单积累的价值更高,年领取金额也更可观。
领取方式分为一次性领取和分期领取两种,
一次性领取适合有明确大额养老目标的人群,领取“基本保额×已交保费年数”。
举个例子:
30岁的张先生年交10万元,选20年缴费期,基本保额10万元,若选65岁一次性领取,可拿到10万元×20=200万元。
这笔钱可用于高端养老社区入住押金、环游世界等大额支出,或补贴子女购房减轻家庭负担。
分期领取则更贴合多数人“终身现金流”的需求,又细分为“保证给付10年”和“保证给付20年”两个选项。
具体来看,
选保证给付10年,每年领取“基本保额×0.1×已交保费年度数”;
选保证给付20年,每年领取“基本保额×0.5×已交保费年度数”。
再以张先生为例,
若选保证给付20年的分期领取,每年可领10万元×0.5×20=10万元,连续领20年累计200万元;
若他活过85岁(领取满20年),会继续按每年10万元发放,直至身故,实现了“活多久领多久”。
对预算有限的人群,也有适配方案:
25岁的小王年交2万元,交20年,选70岁开始保证给付20年领取,
每年可领2万元×0.5×20=20万元,从70岁到90岁累计领400万元,
若活到95岁,还能额外领100万元,这份现金流足以支撑每年两次旅行和高端体检。
“钱没领完人就走了,是不是亏了?”
这是多数人配置年金险的核心顾虑,而平安福满分(2026)的“保证给付”设计打消了这个担忧。
若在分期领取期间身故,会将剩余未给付的年金一次性赔给受益人。
比如40岁的李女士选保证给付20年,每年领8万元,领了3年后身故,家人可一次性拿到剩余17年的136万元。
若在开始领取前身故,保险公司会返还“已交保费”和“现金价值”中的较大值。
投保前1-2年现金价值通常低于保费,就返保费;
投保多年后现金价值超过保费,就返现金价值,确保本金不损失。
此外,
平安福满分(2026)养老年金保险支持保单贷款,
若遇子女教育、突发医疗等急需用钱的情况,可贷出保单现金价值的80%,贷款期限最长6个月,
既解决了急需资金的燃眉之急,又不影响后续领取和增值。
二、平安福满分(2026)养老年金保险优缺点有哪些?
首先是安全稳健。
作为保险公司产品,资金受银保监会严格监管,不存在P2P、非标理财的暴雷风险;
领取金额、保证给付年限等核心权益均写入合同,不受股市波动、利率下行影响。
在2025年A股震荡、一年期存款利率仅1.5%的背景下,这种确定性尤为珍贵。
其次是长期利率锁定功能,能对抗利率下行趋势。
我国一年期存款利率从1990年的10.08%降至如今的1.5%,全球利率下行已成定局,
而平安福满分(2026)养老年金保险能锁定3.0%-3.5%的长期复利收益。
以年交5万、交20年为例,
65岁开始领取时,累计IRR可以达到3.2%,远超同期存款利率。
“保证给付”的人性化设计也是一大亮点。
10年或20年的保证给付期确保“稳赚不赔”,即便早逝,家人也能拿到剩余保险金,避免“钱没领完人没了”的遗憾。
此外,中国平安的品牌背书和服务优势显著,
全国有超过3000家线下网点,线上APP可完成投保、理赔等全流程操作,
老年人线下办理、年轻人线上操作都便捷,后续领取和保单管理有保障。
当然,产品也有缺点。
首先是前期退保有损失。
年金险收益需长期积累,投保前10-15年现金价值通常低于已交保费,
若此时退保会亏损,因此必须用长期闲置的“闲钱”投保,不能作为短期理财。
其次是收益稳健但不高,
年化复利3.0%-3.5%的收益,无法和股票、基金的潜在高回报相比,核心功能是“保底”而非“博取高收益”。
再者,投保年龄上限55周岁,对55岁后才规划养老的人群不友好;
缴费期最长仅20年,无30年选项,预算极紧张的年轻人年缴压力稍大。
最后,它不支持月领、周领等领取方式,高端养老社区对接也较少。
平安福满分(2026)养老年金保险更适合三类人。
一是30-40岁职场中青年,
这个阶段收入稳定,20年缴费期压力小,有足够时间让保单增值,65岁后领取能覆盖养老需求。
二是注重资产安全的中年家庭支柱,
这类人群有一定储蓄,希望规避投资风险,将部分资金配置到确定性产品中,作为养老和家庭资产的“压舱石”。
三是有传承需求的人群,
保证给付设计让资金无论如何都能留给家人,兼顾养老和传承。
三、奶爸总结
平安福满分(2026)养老年金保险以平安品牌为依托,通过终身领取+保证给付设计,提供了安全稳定的现金流,
解决了“活太久没钱花”和“早逝钱打水漂”的核心痛点。
投保时建议用闲钱投保,结合退休年龄选领取时间,优先选20年缴费期。
奶爸也汇总了几款优质的年金险产品:

1、固收型年金险
推荐大富翁6.0,出自富德生命人寿。
目前市场少有有保证领取的年金险,安全感十足:
方案一保证领取25年;方案二保证领取已交保费。
到80岁还有一笔祝寿金到账,领100%保费,基本不少朋友以后都有机会拿到。
活多久领多久,提供细水长流的现金流:
30岁女性,5年交,年交10万,投保方案二,55岁每年都能领18930元。
【适用人群】
有养老补充需求、看中保证领取的朋友。
2、快返型年金险
推荐3款产品:蛮好的人生2025、星颐朱雀版分红型和悦活人生B款分红型。
前面一款是固收型,后面两款是分红型。
这3款产品,最快第5年起就可以开始领钱了。
以30岁女性,5年交,年交10万为例子:
蛮好的人生2025计划一:第5年领10500元;第6年~74年领9690元;
星颐朱雀版分红型:保证最低可领7992元/年;叠加分红有机会领7992~50311元/年;
悦活人生B款分红型:第5~9年保证领4290元;第10~74年则是8580元;叠加分红有机会领4290~83824元。
可以说,
蛮好的人生2025领取是非常稳定的,收益IRR在1.8%左右。
星颐朱雀版分红型保证领取高,且前期现价增长非常快!
保单第10年,收益IRR为2.129%,最高有机会超过3%!
悦活人生B款分红型,前面9年领取不高,第9年后是翻倍领取,先低后高,
且产品分红也很大方。
保单第10年,收益IRR为2.136%,最高接近3%!
【适用人群】
这3款产品可以这么选:
看中大保司、追求稳定领取,推荐蛮好的人生2025;
看中总体领取水平较高,推荐星颐朱雀版分红型;
看中养老社区、希望后面可以多领一些的朋友,推荐悦活人生B款分红型。
想要了解产品详细信息的朋友,也可以私聊奶爸~
微信扫一扫
微信扫一扫
关注微信
客服热线
奶爸保

