买重疾险时,有人迷信“大品牌更靠谱”,有人则盯着“保障全、保费低”的产品不放。
泰康作为保险行业的老牌选手,推出的乐享健康(庆典版)重疾险,以“70岁能投+年金转换”的特色吸引了不少目光。
它到底值不值得买?和市场上的热门重疾险比,差距在哪里?今天咱们就来好好盘一盘。
一、泰康乐享健康(庆典版)重疾险好不好?
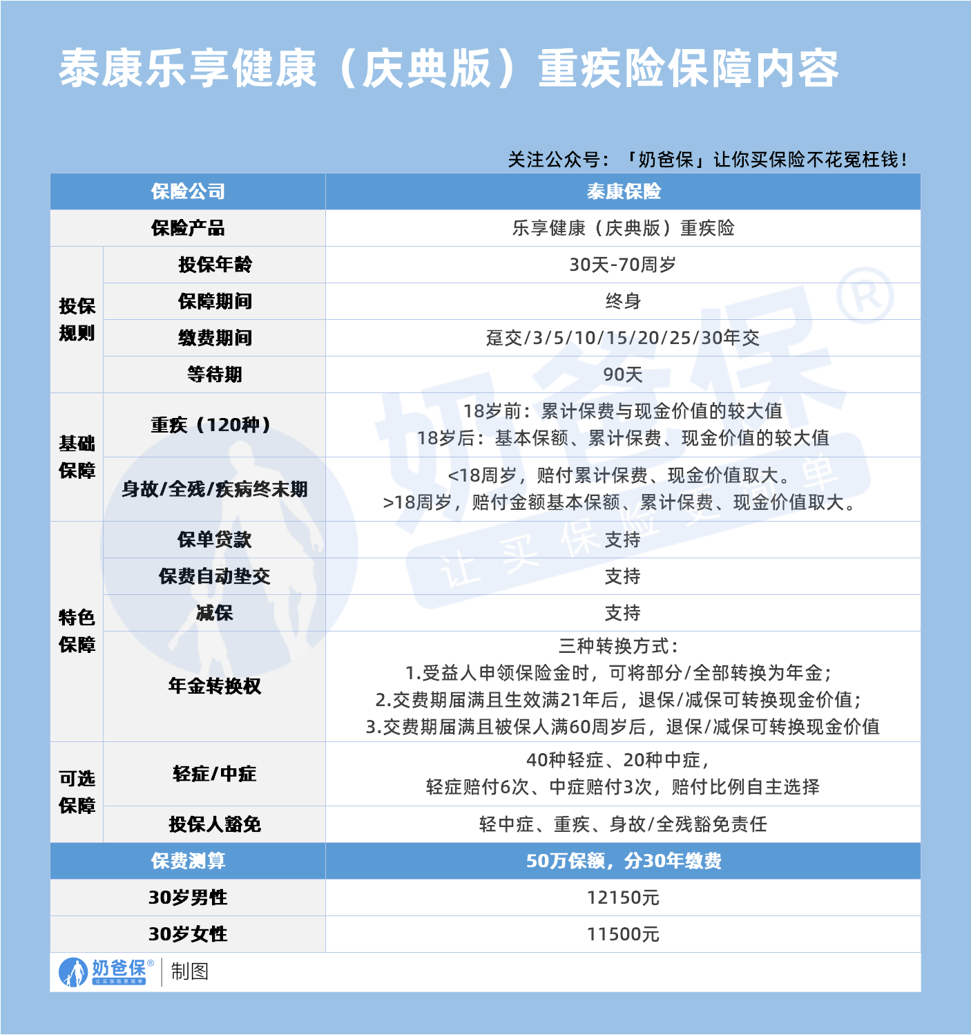
先来看看保障内容表格:

奶爸给大家总结了其亮点:
第一个亮点是投保够宽松。
它覆盖的30天到70周岁的人群,
要知道市面上很多终身重疾险,55岁以上的人群就买不上了,泰康直接把上限拉到70岁,给高龄人群留了一条买终身保障的路。
而且等待期只有90天,比不少产品的180天短了一半,万一不幸出险,能更快拿到理赔款。
第二个亮点是年金转换权很实用。
它有三种转换方式:一是受益人领取保险金时,可以把部分或全部保险金转成年金,细水长流地领;
二是缴费期满且保单生效满21年后,退保或减保拿到的现金价值能转年金;
三是被保人满60周岁后,退保或减保的现金价值也能转年金。
对于既想要重疾保障,又想提前规划养老的人来说,相当于一份保单能实现两种规划,灵活性拉满。
第三个亮点是保单权益很贴心。
支持保单贷款,急用钱时能贷出现金价值的80%;
还能减保,部分领取现金价值,比如孩子上学、自己养老需要用钱时,都能灵活取用;
保费自动垫交功能也能避免因为忘记交保费导致保单失效。
这些设计让保单不止是一份保障,更像一个“金融工具”,实用性很强。
第四个亮点是可选保障很灵活,
轻中症可以自己选,40种轻症能赔6次,20种中症能赔3次,赔付比例还能自主选择,适合那些想“定制”保障的人。
投保人豁免也没落下,
要是投保人得了轻中症、重疾,或者身故全残,后续保费就不用交了,给整个家庭的保障又加了一层。
二、对比同类产品值得买吗?
奶爸拿几款市场热门重疾险来对比,比如君龙超级玛丽15号、复星联合达尔文12号、瑞华华佗1号康泰版,看看泰康这款产品到底怎么样。

先看投保门槛,
泰康70岁可投确实占优势,其他几款大多在50-55岁左右就截止了。
保障期限和缴费期都差不多,都是终身保障,缴费期可选趸交、3/5/10年交等方式。
再看保障内容,
泰康的重疾保障120种,和达尔文12号、医联有盟一样多,但轻中症是“可选”的,
也就是说,你要是没选,保单里就只有重疾和身故保障。
而超级玛丽15号、达尔文12号这些产品,轻中症是“自带”的。
比如超级玛丽15号有35种中症、40种轻症,共享6次赔付;
达尔文12号有30种中症、45种轻症,分别赔3次和4次。
从保障全面性来说,泰康的基础保障是不如这些自带轻中症的产品的。
保费差距就更明显了。
以30岁男性,50万保额,分30年交为例,
泰康的保费是12150元/年,而超级玛丽15号是6755元/年,达尔文12号是6710元/年,华佗1号康泰版是6650元/年,
可以说,泰康的保费差不多是它们的两倍!
就算加上可选的轻中症,同类产品的保费也远低于泰康。
特色服务方面,
泰康的年金转换权益是独一份的,但其他产品也有自己的“王牌”。
比如超级玛丽15号对结节人群特别友好,有肺结节切除手术金,确诊乳腺、甲状腺结节还能额外赔;
达尔文12号有意外重疾额外赔和住院津贴,适合家里的顶梁柱;
医联有盟保费相对便宜,适合预算有限的人先过渡;
华佗1号康泰版自带被保人豁免,不用额外花钱买,很省心。
三、奶爸总结
如果您是70岁左右的高龄人群,想给自己配一份终身重疾保障,
或者您特别看重泰康的品牌,又想要年金转换权,希望把重疾保障和养老规划绑在一起,这款值得考虑。
但如果您年龄在55岁以下,更在乎“保障全、花钱少”,超级玛丽15号、达尔文12号这些产品更划算。
它们保费低,自带轻中症保障,还有各种针对性的特色责任,保障力度更足,性价比更高。
说到底,
泰康乐享健康(庆典版)重疾险的优势在“投保宽松”和“年金转换”,适合特定人群;
但从保障的性价比来看,同类产品的竞争力要更强。
买之前,先想清楚自己最看重什么——是品牌和灵活性,还是实打实的高性价比保障。
奶爸也给大家推荐几款优质的重疾险产品:
1、君龙人寿超级玛丽15号
第一,结节保障超全面
自带保障在原有肺结节基础上,拓展到乳腺/甲状腺结节,范围更广了。
可以说是目前市场上,少有的三大高发结节都有保障的产品。
第二,癌症保障丰富
超玛15号的癌症保障,从早期到晚期,都安排得妥妥的。
本身自带癌症拓展金,
首次确诊原位癌/轻度癌症后,确诊恶性肿瘤—重度,额外赔50%。
如果觉得不够,还可以附加以下保障:
癌症津贴或癌症多次赔(二选一):间隔一定周期后,可以赔一笔钱用于癌症持续治疗,癌症津贴有次数限制,多次赔则不限次数。
癌症重度特药治疗金:确诊癌症后需要吃高价特药,做过相关手术可以赔50%保额。

第三,重疾多次赔灵活选
重疾多次赔可以按需选择:
65周岁版,要求是65岁前确诊,额外赔2次,每次赔120%保额;
另一版则是不限年龄,额外赔2次,每次赔120%保额。

同种不同种都赔,且同种间隔周期短,只要2年
像心脏病术后复发了也能保,不用怕赔过一次就没保障了。
【适合人群】
看中结节、癌症保障,预算不多的朋友。
2、复星联合达尔文12号
第一,自带意外重疾额外赔和住院津贴。
前者因为意外导致首次重疾,可多赔35%基本保额。
等于一张保单覆盖重疾+意外,且是保至终身的双重保障!
后者在60周岁前未发生重疾,60岁后确诊,每天给付0.1%基本保额作为住院津贴。
人一辈子不一定会得重疾,但60岁后难免因小病小痛住院,
达尔文12号这个保障,可以让不确定的赔付变得更确定。
不过,这里需要注意的是,如果后续重疾/身故/全残,
会扣掉累计已给付的住院津贴金额后,再赔付。
第二,可选责任丰富
达尔文12号多重附加保障:
重疾多次赔:分65周岁版和终身版(二选一),满足多种人群需要;
重疾保费补偿:缴费期内发生重疾返还保费,实现“重疾免单”;
疾病关爱金/顶梁柱关爱保险金:家庭责任最重阶段赔更多;
癌症津贴:癌症间隔一定周期就能获得一笔理赔金。
第三,理赔门槛更低
5种特定重疾(如严重心肌炎)、原位癌、癌症津贴赔付,都比同类产品更宽松。
【适合人群】
看重理赔门槛、重疾返还保费的朋友
3、复星联合医联有盟
第一,轻中症保障灵活
必选保障是重疾,像轻中症保障、身故保障,可以加钱获得。
如果预算有限,也可以只买个重疾,先把大病保障做好;
如果预算多一点,建议大家还是要附加轻中症保障。
第二,自带一般医疗金
医联有盟自带医疗金,非常实用:
保单前5年,每年提供报销额度=0.5%*保额,100%报销,
未用完可累计,终身有效,身故/全残一次性赔剩余额度!

像买药、体检、看牙等日常开支,都能用上。
可以说是实打实把钱返还给客户使用!
第三,健康告知非常宽松
健康告知只有4条:
比如过去1年内的检查异常、是否有被医生建议住院或手术;
过去2年内的手术情况以及过去5年内的疾病情况。
针对非常高发的甲状腺/乳腺/肺结节,没有问询是否有进行手术,也没有问询是否多发,
只要结节等级在3级以内,结节直径符合要求,就有机会标体承保!
就连癌症,如果5年前已经治愈,没有复发和转移,
同时不涉及其他健康告知,也有机会投保!
【适合人群】
有健康异常的、注重就医资源和健康管理,看中产品实用性的朋友。
4、瑞华健康华佗1号康泰版
第一,基础保障扎实
轻中重疾保障都涵盖了,且轻症+中症赔付次数共7次,
目前市场上赔付次数算比较高的。
且重疾赔完,轻中症不分组还能继续赔,
不分组的好处就在于,赔付规则更宽松。
第二,性价比高
同样50万保额,保终身,基础保障,分30年交,
30岁人群投保华佗1号康泰版,比超级玛丽和达尔文便宜100元/年!
30年下来立省3000块!
第三,可选保障丰富
如果预算比较多,还可以附加:
重疾多次赔、疾病关爱金、癌症津贴、重疾保费补偿金和身故保障。
都是目前市场上热门可选保障内容,实用性强。
【适合人群】
追求高性价比、看中基础保障全面的朋友。
微信扫一扫
微信扫一扫
关注微信
客服热线
奶爸保

