规划养老时,很多人都有类似顾虑:担心寿命越长钱越不够花,想找能稳拿收益又有额外惊喜的产品,更希望医疗、养老社区等配套服务能一步到位。
复星保德信星海赢家火凤版(分红型)恰好精准匹配这些需求,以“保证利益+浮动分红”为核心,搭配丰富的医疗和养老社区服务,
不管是给自己储备养老金,还是给父母补充保障,都是值得重点考量的方案。
下面就从产品亮点、收益表现、公司实力等方面详细解析。
一、复星保德信星海赢家火凤版(分红型)亮点有哪些?
作为终身型分红养老年金险,
复星保德信星海赢家火凤版(分红型)以“确定性+成长性”为设计核心,
同时兼顾适配性和服务体验,亮点十分突出。

投保规则方面,
覆盖30天至60周岁的人群,从父母为新生儿规划长期养老,到中青年自主储备,再到临近退休人群补充资金,都能满足需求。
缴费方式有趸交、3年交至20年交六种选择,趸交3万起、期交1万起,普通家庭也能轻松参与。
保障内容层面,
领取年龄选择灵活,男性可选60岁、65岁、70岁起领,女性多了55岁的提前退休选项,能适配不同退休规划。
领取方式支持年领和月领,
月领金额为当期有效保额的8.5%,换算后全年总额相当于年领金额的102%,更符合退休后每月固定开支的习惯。
关键的是年金可终身领取,
解决了大家担心的长寿风险,即便未来人均寿命持续提升,只要被保人存活就能持续获赔。
特殊奖励责任进一步提升保障价值。
祝寿金方面,
99周岁仍生存,可一次性领取已交保费,这对极高龄阶段可能面临的高额医疗、护理开支是重要补充。
满期金方面,
规定被保人105周岁仍生存,一次性领取10倍当期有效保额。
身故保障分阶段设计,
领取前身故赔付已交保费与现金价值的较大者,确保投保初期资金安全;
领取后身故赔付已交保费扣除累计已领年金的余额,既保障本金安全,又契合养老年金险“保障生存领取”的核心定位。
资金流动性方面,
减保功能写入合同,领取前可灵活申请,每次最低1000元,满足教育、医疗等应急需求;
保单贷款可贷现金价值的80%,期限6个月,贷款期间保单权益不受影响,为资金周转提供便利。
增值服务是产品的重要竞争力,形成“保险+服务”的综合解决方案。
高端医疗服务即臻星守护会员权益,投保即可激活。
专家预约服务支持8人共享每年6次门诊预约,覆盖全国TOP100三甲医院,热门专家1-3个工作日可约;
住院和手术协调能缩短床位和手术等待时间,对癌症、心脑血管疾病等急症患者尤为重要;
健康管理服务涵盖体检解读、慢性病指导等,形成全流程医疗支持。
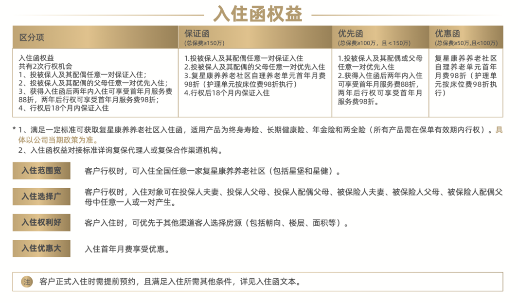
养老社区服务按保费门槛分层覆盖,满足不同需求。

30万保费可享ClubMed全球度假村85折和全国10余个旅居基地5折,每年不限旅居次数,每次最长30天,适配候鸟式养老;
100万保费获星堡养老社区优先入住权,解决床位紧张问题;
150万保费锁定保证入住权,直系亲属可共享,且社区配备诊所、护理站和适老化设施,实现医养结合。
教育资源服务包括菁英藤校计划和长线培育计划,分别覆盖海外升学和K12阶段需求,让养老规划兼顾子女成长。
二、复星保德信星海赢家火凤版(分红型)收益高吗?
奶爸以40岁女性年交20万、交5年、60岁起领为例,

60岁开始,被保人每年固定领取53584元年金,终身稳定。
保证生存总利益(不含分红)的年化复利从60岁的0.05%逐步提升,66岁达3.17%,长期增长趋势明确。
含分红的预期生存总利益增长更显著,60岁预期年化复利1.37%,105岁满期时达4.61%,远超银行存款利率。
分红虽不保证,但复星保德信星颐系列等同类产品历史分红实现率常年稳定,
2025年多款产品达100%,结合其“50%国债打底+30%固收+20%权益”的稳健投资组合,分红实现具备较强支撑。

承保公司复星保德信人寿由复星集团和美国保德信人寿合资组建,
2025年第二季度综合偿付能力充足率203.35%,核心偿付能力充足率154.11%,远超监管要求的100%和50%;
风险综合评级连续11个季度保持BB级,风险抵御能力较强。
投资能力方面,
近6年平均综合投资收益率5.5%,2021年、2023年、2024年超6%,处于行业中上游水平,也为分红实现提供了保障。
三、奶爸总结
复星保德信星海赢家火凤版(分红型)以终身稳定年金解决养老现金流问题,浮动分红提升收益空间,减保和保单贷款保障资金灵活。
医疗、养老、教育增值服务形成综合解决方案,复星保德信的实力确保权益落地。
预算充足且追求医养结合的人群,150万保费锁定养老社区最划算;
偏好旅居或预算有限,30万保费即可享受优质服务。
对于重视长期养老规划、希望兼顾保障与服务的家庭,这款产品是优质选择。
奶爸也汇总了几款优质的年金险产品:

1、固收型年金险
推荐大富翁6.0,出自富德生命人寿。
目前市场少有有保证领取的年金险,安全感十足:
方案一保证领取25年;方案二保证领取已交保费。
到80岁还有一笔祝寿金到账,领100%保费,基本不少朋友以后都有机会拿到。
活多久领多久,提供细水长流的现金流:
30岁女性,5年交,年交10万,投保方案二,55岁每年都能领18930元。
【适用人群】
有养老补充需求、看中保证领取的朋友。
2、快返型年金险
推荐3款产品:蛮好的人生2025、星颐朱雀版分红型和悦活人生B款分红型。
前面一款是固收型,后面两款是分红型。
这3款产品,最快第5年起就可以开始领钱了。
以30岁女性,5年交,年交10万为例子:
蛮好的人生2025计划一:第5年领10500元;第6年~74年领9690元;
星颐朱雀版分红型:保证最低可领7992元/年;叠加分红有机会领7992~50311元/年;
悦活人生B款分红型:第5~9年保证领4290元;第10~74年则是8580元;叠加分红有机会领4290~83824元。
可以说,
蛮好的人生2025领取是非常稳定的,收益IRR在1.8%左右。
星颐朱雀版分红型保证领取高,且前期现价增长非常快!
保单第10年,收益IRR为2.129%,最高有机会超过3%!
悦活人生B款分红型,前面9年领取不高,第9年后是翻倍领取,先低后高,
且产品分红也很大方。
保单第10年,收益IRR为2.136%,最高接近3%!
【适用人群】
这3款产品可以这么选:
看中大保司、追求稳定领取,推荐蛮好的人生2025;
看中总体领取水平较高,推荐星颐朱雀版分红型;
看中养老社区、希望后面可以多领一些的朋友,推荐悦活人生B款分红型。
想要了解产品详细信息的朋友,也可以私聊奶爸~
微信扫一扫
微信扫一扫
关注微信
客服热线
奶爸保

