要说买百万医疗险,【投保难】和【续保慌】,始终是普通人投保的两道坎:
虽然说市场上不是没有免健康告知的医疗险,比如:
蓝医保免健告版、长相安3号庆典版(免健告)、众安全医保(免健告)等。
但这几款产品,都不保证续保,今年买了又怕明年买不到了。
而保证续保10年以上的产品,比如:
金医保3号、蓝医保(好医好药版)、星相守等,
保证续保20年,长是长,但是需要健康告知!
想要既要且要,真的太难了。
好消息来了!
复星联合即将上线的超越保无忧版长期医疗险,免健康告知+保证续保10年,
对于年龄偏大、身体有健康异常的朋友来说,真的是个大福音。
那这款产品究竟保障内容怎么样?有没有坑?
下面奶爸详细来说说。
一、复星联合超越保无忧版医疗险亮点
先来看看保障内容表格:

超越保无忧版分为计划一(高性价比)和计划二(极致体验)两个版本,
核心保障都差不多,就免赔额、赔付比例设计有些不同。
等待期比同样保证续保的产品短一点,只要60天。
来看看产品优点:
1、免健告+10年保证续保
超越保无忧版这个设计,可以说直接击中了普通人投保医疗险的最大痛点。
免健康告知,等于给【非标体】开绿灯:
高血压、糖尿病、甲状腺结节、乳腺结节、脂肪肝、痛风等常见小毛病,统统不用告知就能投保。
要知道,普通百万医疗险对这些情况要么拒保,要么是【除外承保】。
10年超长续航,锁定长期保障:
只要投保成功,未来 10 年里,哪怕你理赔过、身体变差,甚至产品停售,都能续保,且是写进合同里的。

2、核心保障全面,既往症也能赔
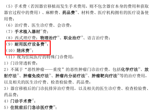
百万医疗险的核心是解决【高额医疗费】问题,超越保无忧版该有的保障全都有:
一般住院医疗、门诊手术、特殊门诊、质子重离子手术、癌症特药等,
耐用医疗设备、手术植入器材费、人工器官费等也能报销。
而且部分保障细节还更扎实,比如:
住院前后门急诊,大多数产品顶多就是前后30天,
超越保无忧版直接扩展到前后45天,能报销的时间更长了!
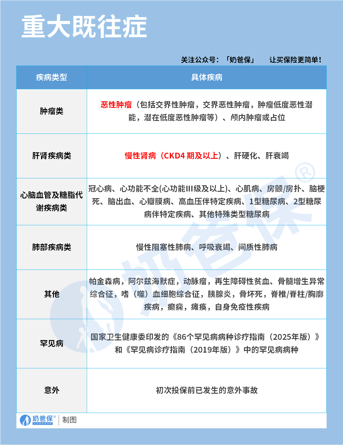
更重要的是,它连重大既往症也能赔!
要知道,一般免健告的医疗险,
都会把投保前的重大既往症(比如癌症、冠心病)排除在外,完全不赔。
但超越保无忧版突破了这一限制:
投保第二年起,确诊合同约定的重大既往症,
免赔额2万元起,累计可赔5000元,赔1次。

虽然额度不高,但对于曾患重病、几乎买不到保障的人来说,已是【雪中送炭】。
3、免赔额设计灵活,理赔门槛可降低
免赔额是百万医疗险的【报销起付线】,超越保无忧版的设计很懂大家的需求!
先来看一般住院医疗:
计划一:免赔额2万,但如果前一年没理赔,免赔额每年降低1000元,最低能降到1.5万。
计划二:直接免赔,2万元以下的费用报销50%,2万元以上100%报销,真正实现 【住院就有赔】。
而除重大既往症免赔额是2万外,重疾免赔额都是0!
更重要的是,还可拓展至公立医院的国际部、特需部。
意味着能更快抢到专家号、住上单人病房,不用在普通部排队等床位。
4、特色保障实用,覆盖看病问题
除了报销医药费外,超越保无忧版还有不少特色保障,比如:
重疾住院津贴:
100元/天,如果住进ICU每天300元,免赔3天,最多能领90天,补贴住院期间的生活费。
异地转诊费用:
如果当地没有好的医院治疗,得了重疾想去外地大医院看看,
可以报销飞机经济舱、火车软卧费用和四星以下酒店住宿费,每年最多报2万。
重疾康复医疗:
每年2万额度,覆盖术后康复的门诊和住院费用。
癌症基因检测:
每年报销3000元,帮医生精准匹配靶向药。
重疾治疗可以说从大病报销,到住院的津贴、转诊费、基因检测费,甚至是康复费用都考虑得非常全面了。
二、复星联合超越保无忧版医疗险多少钱一年?
讲完保障,奶爸汇总了不同年龄人群投保的首年保费:

30岁以内人群,一年保费是400+元;
30~40岁,则是在700~800元左右;
40~55岁,则是1000~2000元。
年龄越大,保费越贵。
和同类免健康告知的产品来说,也会略贵一点点,
毕竟超越版无忧版有【保证续保】和【特需部】这些优质服务,自然是有成本的。
三、复星联合超越保无忧版医疗险适合谁买?
没有完美的保险,只有适合的保险。
结合产品特点,复星联合超越保无忧版医疗险适合以下人群买:
1、有亚健康、带病投保的朋友
如果曾因健康问题被其他医疗险拒保、除外承保,都可以考虑这款。
比如患有1-3级甲状腺结节、乳腺结节的,又或者是高血压1级、2型糖尿病患者
都不要进行健康告知,直接投保,一般既往症也有机会赔。
2、40岁以上追求长期保障的朋友
复星联合超越保无忧版医疗险证续保10年,不管产品是否停售,还是理赔了,都不用担心续保。
对于40-70岁的人群来说,这份【确定性】比什么都重要,
毕竟这个年龄段再想换其他医疗险,健康门槛只会更高。
3、注重就医体验的朋友
复星联合超越保无忧版医疗险的重疾住院治疗,有机会扩展至特需部,
就医医疗资源更好,环境也更舒适,更有利于病情恢复。
四、奶爸总结
复星联合超越保无忧版医疗险也并非完美无缺的产品,
比如它计划一的免赔额有2万,稍微偏高一点。
但总得来说保障内容是很不错的:
免健康告知,非标人群也能买到保障;
保证续保10年,不用担心出险、下架问题;
重疾保障多,考虑了大病的方方面面保障。
带病投保或者给父母买医疗险,一定别错过。
奶爸也给大家推荐几款可长期续保的医疗险产品:

1、人保金医保3号
✅【特点】
保证续保20年:续保条件优秀,保证续保期间,无论产品停售还是身体变差都不影响续保
理赔门槛低:核心主险年免赔额支持无理赔递减至7000元,同时,还支持附加0元免赔医疗保险金,即便感冒、发烧住院治疗,也可以报销
保障力度更全:除基础保障外,还能附加院外特药医疗、外购药械,重疾住院津贴、轻中症关爱金、特定疾病及意外失能和恶性肿瘤失能保障等,非常全面。
增值服务全,就医体验更好:有重疾住院绿色通道、手术安排、住院垫付、院内照护、居家护理和特药服务等,都非常实用。
✅【不足】
部分责任不保证续保,比如外购药械费用医疗保险金,目前是1年期。
✅【适合人群】
追求长期医疗保障、更全面保障,注重院外特药保障的人群
2、金医保少儿长期医疗险
✅【特点】
保证续保时间长:保证续保至18周岁,最长保证续保18年
基础保障扎实、增值服务丰富:一般+重疾医疗保额高达800万,包含就医绿通、住院垫付、线上问诊等多种增值服务
提供院外恶性肿瘤特定药品费用医疗保障:包含157种特药(含2种CAR-T用药疗法),保额高达400万
支持多孩投保,最高享9折:为两位子女投保享95折、为三位及以上子女投保享9折
✅【不足】
可附加的特定疾病门(急)诊医疗责任不保证续保
✅【适合人群】
少儿群体,费率优势明显,追求免赔额低的人群
3、蓝医保长期医疗
蓝医保和另一款产品医享无忧的保障内容差不多,这里只介绍蓝医保:
✅【特点】
保证续保20年:稳定性强,适合老年人、免疫力低的人群投保
健康服务升级:可选特定药品保障,特药清单拓展至162种,34项健康管理服务全新升级
保障内容丰富:除一般、重疾医疗,还保障55种中轻症特定疾病,给付1万元重大疾病关爱保险金
可选保障升级:除原来的特定疾病特需医疗、个人重大疾病保险两项可选责任外,新增了附加住院津贴以及附加失能收入损失保险金,都是保证续保20年
保费可优惠:2位及以上同时投保即可享受家庭保单的95折优惠
免赔额低:三项医疗保障共享免赔额,赔付概率更高
✅【不足】
重疾医疗有免赔额,对重大疾病理赔不够友好
✅【适合人群】
追求保障全面、高性价比,或者追求长期医疗保障的中老年群体
4、蓝医保(好医好药版)长期医疗
✅【特点】
投保、理赔门槛低:最高支持70周岁投保,无理赔免赔额可最低减至5000元
保障全面:包含一般医疗、55种特定疾病、120种重疾、质子重离子治疗等
外购药及器械全面开放,不限清单:必选责任还多了外购药械、特需医疗,可报销的范围和就医体验也更高一些
可选保障丰富:新增120种重疾保险金、住院补偿金、门诊保险金、重疾特需保险金四大附加保障
家庭单优势明显:家庭单最高可享85折优惠
✅【适合人群】
追求长期医疗保障的中老年群体,以及追求癌症特药保障的人群
5、星相守长期医疗险
✅【特点】
保证续保20年:不管是计划一,还是计划二(特需医疗),都保证续保20年,尤其是计划二,在市场来看还是非常稀缺的
保障全面:包含一般医疗、轻中症、120种重疾、多种增值服务等,且支持住院前后45天门急诊,比同类产品时间更长
免赔额可选:两个计划都可以根据实际情况,选择0免赔或1/1.5/2万免赔额,且连续多年无理赔,免赔额最高下调5000元,更容易得到赔付
外购药不限清单:符合一般医疗、轻中症医疗和重疾医疗责任下的外购药,没有具体清单限制,且可报手术机器人费
可选保障丰富:可附加门急诊、重疾补充关爱金、重疾住院/监护病房津贴等,非常实用
✅【不足】
50岁后保费上涨幅度较大。
✅【适合人群】
追求高性价比、看中免赔额低,注重外购药械保障和就医体验的人群
6、好医保-长期医疗(标准版)
✅【特点】
保证续保20年:保证续保期内,续保无需审核,身体变差或理赔过都能续保
保障全面:基础的医疗保障都有,还有实用的增值服务,包括就医绿通、垫付服务等
疾病保障好:提供了1万元的重疾津贴和200万的特药保障,特药清单拓展至197种,还可附加癌症赴日医疗
健康告知宽松:没有问询到2年内体检异常情况
✅【不足】
一般医疗和重疾医疗共享保额和免赔额,特药保障有1万免赔额,且只能报销90%
需要在支付宝平台上自助投保,要仔细阅读健康告知要求
✅【适合人群】
追求更长保证续保时间,更全面的增值服务,身体状况一般的中年群体
7、平安长相安2号长期医疗
✅【特点】
投保、理赔门槛低:最高支持70周岁投保,支持给配偶父母投保,无理赔免赔额可最低减至5000元
基础保障全面:外购药、质子重离子、特殊门诊费用等皆可保障,还新增了指定疾病康复医疗责任、基因检测责任;
另外,特药从157种扩展至188种,含3种Cat-T
可选保障丰富:新增院外重疾药品(不限药品清单)、重大疾病确诊、特定疾病特需医疗三大附加保障
家庭单优势明显:2人即可成家庭单,最高可享85折优惠,家庭单可共享免赔额
增值服务强大:支持“9+1”健康服务权益
包括门诊/住院协助、暖心陪诊、院内护工看护、出院交通安排及陪同等,帮助患者更好地应对疾病带来的困扰
✅【适合人群】
追求长期医疗保障的中老年群体,家庭共同投保,注重投保、理赔门槛低的人群
8、全医保免健告医疗险(保证续保)
✅【特点】
投保、理赔门槛低:没有健康告知,带病也能买,且社保内免赔额为5000元,比一般产品还要低
保证续保5年:市面上少有的免健告,还有保证续保的产品,投保后不管身体变差还是理赔过,5年内不用担心保障中断
保障全面:除一般住院、重疾住院保障外,还有特药、质子重离子及特定外购药械保障
可扩展私立医院:就医范围除二级公立医院普通部外,还支持特定私立医院专科就诊
✅【适合人群】
带病投保、看中保证续保且保障全面的人群
微信扫一扫
微信扫一扫
关注微信
客服热线
奶爸保

