华贵人寿2025年的分红实现率情况新鲜出炉啦,这可是不少投保人关注的焦点。
毕竟分红型保险的分红情况,关系到大家能拿到多少额外收益。
除了分红,保险公司的整体实力、旗下产品保障如何,也都是咱们投保时得琢磨的事儿。
今天奶爸就来好好聊聊华贵人寿的表现,还有旗下大麦 2026 定期寿险值不值得选。
一、华贵人寿分红实现率情况
从过往几年的数据来看,

像华贵爽得盈两全保险(分红型),累计5年平均实现率能达到141%,
还有华贵福两全保险(分红型),累计5年平均实现率也有130%
华贵爽安鑫两全保险(分红型)累计5年平均实现率为122%,
而华贵爽得利两全保险(分红型)是108%
不过不同产品表现有差异,
有的产品在个别年份实现率高,有的则相对平稳,
但整体上部分分红型产品过去几年的分红实现率还是挺不错的,这也让大家对2025年的分红情况多了些期待。
二、华贵人寿实力
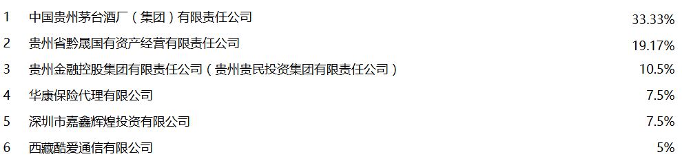
说到华贵人寿,它的股东背景可不容小觑。

中国贵州茅台集团持股33.33%,贵州省黔晟国有资产持股19.17%,
还有贵州金融控股持股10.5%,华康保险代理、深圳市嘉鑫辉煌投资各持股7.5%,西藏酷爱通信持股5%
有这样实力强劲的股东,为华贵人寿的发展提供了坚实的后盾。

从偿付能力来看,
2024年各季度,核心偿付能力充足率最低也有117.08%,综合偿付能力充足率最低为127.49%
风险综合评级也维持在较好的水平,
2024年1季度、4季度以及2025年1季度风险综合评级为BB,2024年2季度、3季度为B,这说明公司资金实力雄厚,有足够的能力应对保险赔付等责任。
理赔方面,
2024年个人业务保单累计赔付2.14亿元,定期寿险保单赔付就有1.90亿元。
开业至今,累计赔付更是达到7.00亿元,定期寿险累计赔付6.34亿元。
从历年赔付金额来看,也呈现出逐年增长的趋势。
像华贵大麦2021定期寿险,赔付金额达到4750万元,在定寿赔付TOP5产品里位居榜首。
这也能看出华贵人寿在理赔上是很实在的,能切实为出险客户提供保障。

同时,2024年申请支付周期仅2.51天,理赔获赔率高达98.01%,服务效率和质量都很高,
2024年公司始终坚持“客户至上”的服务理念,不断推进“在线理赔”“理赔管家”“快速申诉”的服务升级。
三、华贵人寿热门产品推荐
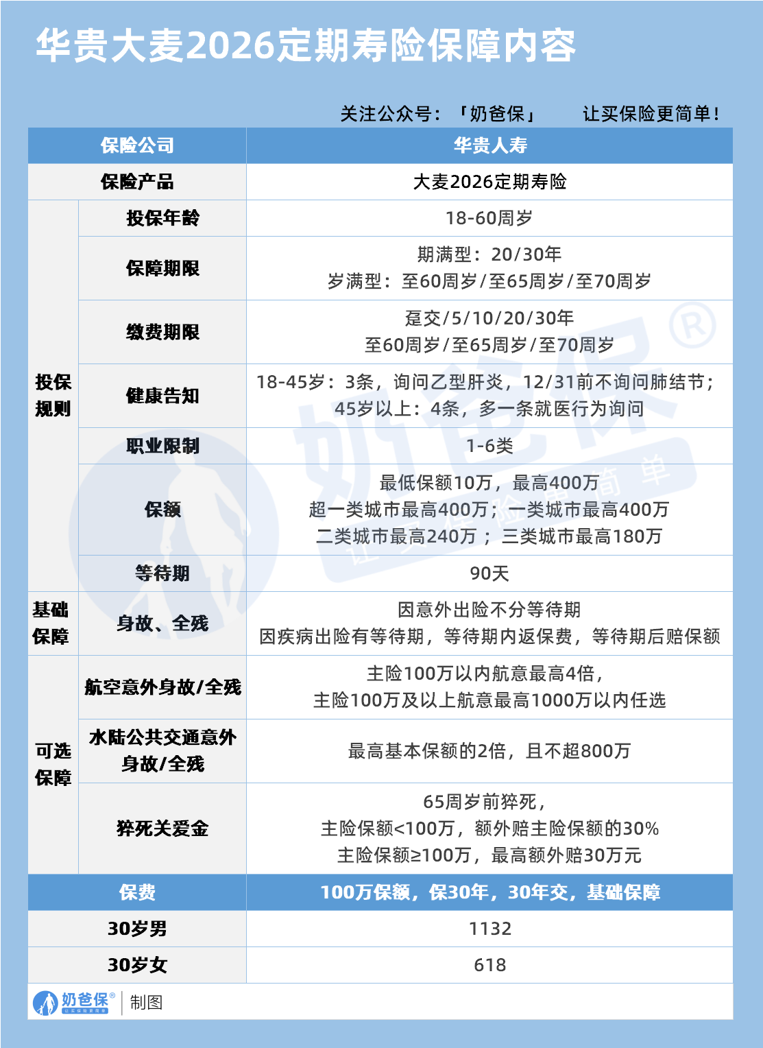
要是你在考虑定期寿险,那华贵人寿的大麦2026定期寿险值得关注。
它覆盖18 - 60周岁人群,保障期限有期满型和岁满型,能满足不同人群的需求。
缴费期限也很灵活,
有趸交、5/10/20/30年交,还能选择至60周岁/至65周岁/至70周岁交,方便大家根据自身经济状况选择合适的缴费方式。
健康告知方面,
18 - 45岁只需回答3条,45岁以上是4条,
而且12月31日前投保,不询问肺结节,对于有肺结节问题的人群很友好。
且1 - 6类职业都能投,像一些从事高风险职业的朋友也有机会投保。
可投保保额选择也很灵活,不同城市有不同的最高保额限制。
像超一类、一类城市最高400万,二类城市最高240万,三类城市最高180万,能为不同城市的人群提供相应的保额支持。
等待期90天,因意外出险还不分等待期,
这意味着如果因意外导致身故或全残,只要符合理赔条件,不用等90天就能获得赔付。
基础保障有身故、全残,
因疾病出险等待期内返保费,等待期后赔保额。
可选保障也很丰富,
航空意外身故/全残,主险100万以内航意最高4倍,100万及以上航意最高1000万以内任选,
对于经常乘坐飞机的人来说,能获得更高的保障;
水陆公共交通意外身故/全残,最高基本保额的2倍,且不超800万,覆盖了常见的水陆公共交通场景;
还可附加猝死保障,
65周岁前猝死,主险保额<100万,额外赔主险保额的30%,主险保额≥100万,最高额外赔30万元,给猝死风险也加上了一层保障。
价格也比较亲民,
100万保额,保30年,30年交,基础保障下,30岁男每年1132元,30岁女每年618元,总体来说性价比不错。
四、奶爸总结
华贵人寿过去在分红实现率上部分产品表现亮眼,
公司本身股东实力强、偿付能力达标、理赔服务到位,从历年赔付金额的增长和高效的理赔服务就能看出来。
大麦2026定期寿险不管是投保规则,还是保障内容,亦或是价格,都很有优势,适合有定期寿险需求的人群考虑。
要是你近期在选定期寿险,不妨多关注下这款产品。
如果大家挑选保险有什么困难,可以扫码关注:奶爸保公众号 进行1对1咨询,
现在关注“奶爸保”公众号,回复“官网”,还可以免费领取价值199元的保障大礼包哦,让您买保险变得更简单。
微信扫一扫
微信扫一扫
关注微信
客服热线
奶爸保

