保险预定利率8月后就要下调,但养孩子的压力可没跟着降,尤其是孩子生病的风险,一场重疾就能让家庭经济见底。
这时候,给孩子选对重疾险,
不仅能兜底疾病风险,还能在利率下行周期里锁定长期保障,别让通胀和低利率啃食孩子的未来!
今天奶爸给大家聊聊大黄蜂15号(旗舰版)重疾,看看这款专门给孩子设计的重疾险,值不值得买?
一、大黄蜂15号(旗舰版)重疾4大特点
给孩子买重疾险,核心是“锁定长期保障、对抗未来风险”。
大黄蜂15号(旗舰版)重疾的设计,完美适配当前利率下调、医疗通胀上涨的大环境,这4个特点尤其值得关注:

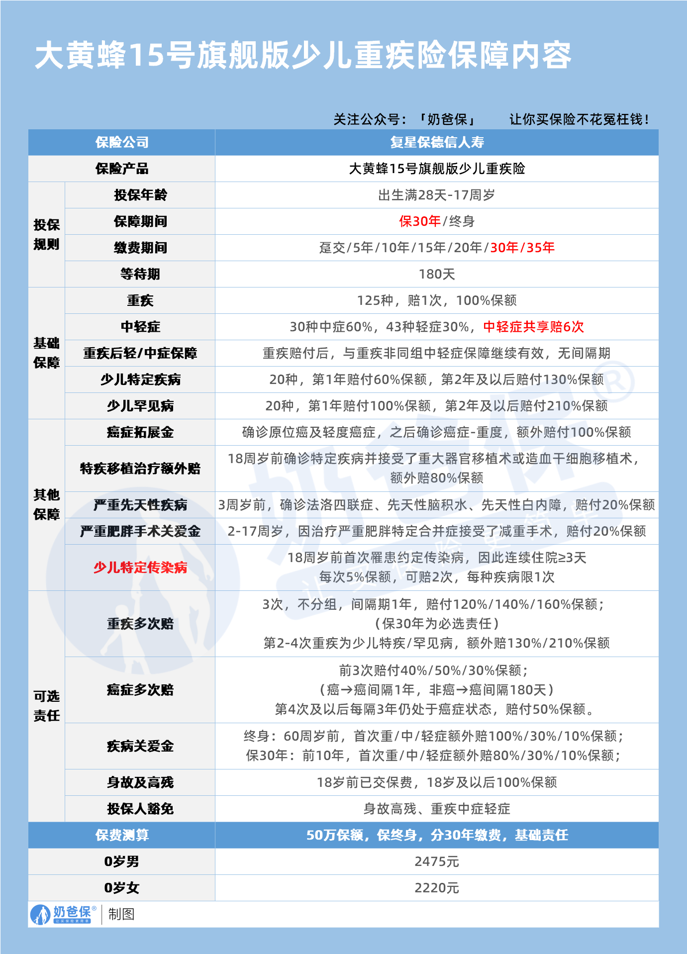
特点1:投保规则灵活
大黄蜂15号(旗舰版)重疾出生28天 - 17周岁的孩子都能买,
不管是刚满月的小婴儿,还是快成年的青少年,想给孩子兜底疾病风险,啥时候上车都不晚。
保障期限自由选:
预算紧的家庭,选保30年(用低保费覆盖孩子上学、工作前的关键期);想给孩子一辈子保障的,直接选保终身——
毕竟利率下调后,新重疾险的保障成本大概率上涨,现在锁定终身保障,相当于“占了低费率的坑”。
缴费方式多样:
支持趸交、3/5/10/15/20/30/35年交,足足7种!
尤其是35年交,能把每年保费压到最低,相当于“把保费成本锚定在当前低利率水平”。
未来收入哪怕受利率影响,每年保费压力也不会变,这比银行存款越存收益越低可香多了。
保额高达80万:
同类产品大多只让买50万,但儿童重疾治疗平均要30 - 50万,医疗费用年年涨(通胀+利率下调,钱越来越不值钱),
选50万勉强够,直接拉满80万,才能真正对抗未来的医疗通胀!
特点2:保障范围全面
大黄蜂15号(旗舰版)重疾的保障堪称“360°无死角”,完美应对利率下调后医疗资源更紧张、治疗成本更高的风险:
必选责任扎实:
125种重疾赔100%保额;30种中症+43种轻症合并赔6次(中症60%、轻症30%),
而且重疾赔完后,轻中症还能继续赔剩余次数!
别家产品重疾赔完就终止轻中症责任,
它却能一直护着孩子,这在未来保障可能缩水的情况下,太重要了。
特疾/罕见病高赔付:
20种儿童高发特疾,首年额外赔60%,第2年及以后额外赔130%;
20种罕见病,首年额外赔100%,第2年及以后额外赔210%,比同类产品高10% - 30%
新增的先天性白内障、法洛四联症、先天性脑积水保障,3岁前确诊直接赔20%保额,产检漏诊也不怕。

传染病专属保障:
18岁前确诊12种法定传染病(脊髓灰质炎、狂犬病等),住院3天以上每次赔5%保额(最多2次)。
现在孩子免疫力弱,传染病风险高,这相当于给孩子的健康上了“双保险”,在医疗资源紧张时,实打实帮家长扛住压力。
特点3:赔付力度大
大黄蜂15号(旗舰版)重疾的赔付力度,在市场上绝对是“第一梯队”的:
重疾多次赔:
儿童高发的不同重疾先后确诊,3次赔付间隔只要365天(别家要1 - 3年),第二次赔120%、第三次140%、第四次160%
更狠的是,
第2 - 4次确诊特疾/罕见病,还能额外叠加130%/210%保额,相当于买50万保额,极端情况能赔到上百万!
癌症保障及时:
儿童白血病占癌症的1/3,复发率也高,
大黄蜂15号(旗舰版)重疾的“恶性肿瘤--重度关爱金”,首次确诊1年就能赔40%(别家要等3年),早拿钱早治疗。
特点4:增值服务暖心,看病难不再难
在利率下行、大家更关注“钱怎么花得值”时,显得格外重要:

高发疾病绿色通道:
孩子患病,能协助预约陆道培医院专家门诊、加急住院,解决“挂号难、住院难”;
日常医疗便利:
儿科视频医生咨询不限次数,小病小痛在家就能问,常用药还能8 - 9折买,省时间又省钱;
大病全程协助:
遇到大病时,大病专案管家全程跟进,从门诊安排到手术实施,提供一条龙服务。
在医疗资源紧张时,这些服务能减少额外支出,相当于给保障“加码”,让家长少操心,孩子少遭罪。
二、奶爸总结
给孩子买重疾险,早买早保障,尤其是在利率下调前上车,
大黄蜂15号(旗舰版)重疾既能锁定当前的低费率、高保额,又能对抗未来的经济不确定性:
预算有限:选保30年+35年交,用低保费扛过孩子成长关键期;
预算充足:直接保终身+拉满80万保额,给孩子一辈子的重疾护盾。
奶爸也给大家推荐几款优质的重疾险产品:
1、君龙人寿超级玛丽15号
第一,结节保障超全面
自带保障在原有肺结节基础上,拓展到乳腺/甲状腺结节,范围更广了。
可以说是目前市场上,少有的三大高发结节都有保障的产品。
第二,癌症保障丰富
超玛15号的癌症保障,从早期到晚期,都安排得妥妥的。
本身自带癌症拓展金,
首次确诊原位癌/轻度癌症后,确诊恶性肿瘤—重度,额外赔50%。
如果觉得不够,还可以附加以下保障:
癌症津贴或癌症多次赔(二选一):间隔一定周期后,可以赔一笔钱用于癌症持续治疗,癌症津贴有次数限制,多次赔则不限次数。
癌症重度特药治疗金:确诊癌症后需要吃高价特药,做过相关手术可以赔50%保额。

第三,重疾多次赔灵活选
重疾多次赔可以按需选择:
65周岁版,要求是65岁前确诊,额外赔2次,每次赔120%保额;
另一版则是不限年龄,额外赔2次,每次赔120%保额。

同种不同种都赔,且同种间隔周期短,只要2年
像心脏病术后复发了也能保,不用怕赔过一次就没保障了。
【适合人群】
看中结节、癌症保障,预算不多的朋友。
2、复星联合达尔文12号
第一,自带意外重疾额外赔和住院津贴。
前者因为意外导致首次重疾,可多赔35%基本保额。
等于一张保单覆盖重疾+意外,且是保至终身的双重保障!
后者在60周岁前未发生重疾,60岁后确诊,每天给付0.1%基本保额作为住院津贴。
人一辈子不一定会得重疾,但60岁后难免因小病小痛住院,
达尔文12号这个保障,可以让不确定的赔付变得更确定。
不过,这里需要注意的是,如果后续重疾/身故/全残,
会扣掉累计已给付的住院津贴金额后,再赔付。
第二,可选责任丰富
达尔文12号多重附加保障:
重疾多次赔:分65周岁版和终身版(二选一),满足多种人群需要;
重疾保费补偿:缴费期内发生重疾返还保费,实现“重疾免单”;
疾病关爱金/顶梁柱关爱保险金:家庭责任最重阶段赔更多;
癌症津贴:癌症间隔一定周期就能获得一笔理赔金。
第三,理赔门槛更低
5种特定重疾(如严重心肌炎)、原位癌、癌症津贴赔付,都比同类产品更宽松。
【适合人群】
看重理赔门槛、重疾返还保费的朋友
3、复星联合医联有盟
第一,轻中症保障灵活
必选保障是重疾,像轻中症保障、身故保障,可以加钱获得。
如果预算有限,也可以只买个重疾,先把大病保障做好;
如果预算多一点,建议大家还是要附加轻中症保障。
第二,自带一般医疗金
医联有盟自带医疗金,非常实用:
保单前5年,每年提供报销额度=0.5%*保额,100%报销,
未用完可累计,终身有效,身故/全残一次性赔剩余额度!

像买药、体检、看牙等日常开支,都能用上。
可以说是实打实把钱返还给客户使用!
第三,健康告知非常宽松
健康告知只有4条:
比如过去1年内的检查异常、是否有被医生建议住院或手术;
过去2年内的手术情况以及过去5年内的疾病情况。
针对非常高发的甲状腺/乳腺/肺结节,没有问询是否有进行手术,也没有问询是否多发,
只要结节等级在3级以内,结节直径符合要求,就有机会标体承保!
就连癌症,如果5年前已经治愈,没有复发和转移,
同时不涉及其他健康告知,也有机会投保!
【适合人群】
有健康异常的、注重就医资源和健康管理,看中产品实用性的朋友。
4、瑞华健康华佗1号康泰版
第一,基础保障扎实
轻中重疾保障都涵盖了,且轻症+中症赔付次数共7次,
目前市场上赔付次数算比较高的。
且重疾赔完,轻中症不分组还能继续赔,
不分组的好处就在于,赔付规则更宽松。
第二,性价比高
同样50万保额,保终身,基础保障,分30年交,
30岁人群投保华佗1号康泰版,比超级玛丽和达尔文便宜100元/年!
30年下来立省3000块!
第三,可选保障丰富
如果预算比较多,还可以附加:
重疾多次赔、疾病关爱金、癌症津贴、重疾保费补偿金和身故保障。
都是目前市场上热门可选保障内容,实用性强。
【适合人群】
追求高性价比、看中基础保障全面的朋友。
微信扫一扫
微信扫一扫
关注微信
客服热线
奶爸保

