在当前利率下行、投资环境充满不确定性的大背景下,
越来越多的人开始寻求安全、稳定且能实现长期财富增值的理财方式。
年金险作为一种兼具保险保障与财富规划功能的金融产品,逐渐走入大众视野。
其中,太平洋保险推出的蛮好的人生年金险,
凭借其快返特性和独特的产品设计,引发了广泛关注。
究竟太平洋保险蛮好的人生年金险值得买吗?快返型年金险有哪些优势?
奶爸来为大家解读:
一、太平洋保险蛮好的人生年金险值得买吗?

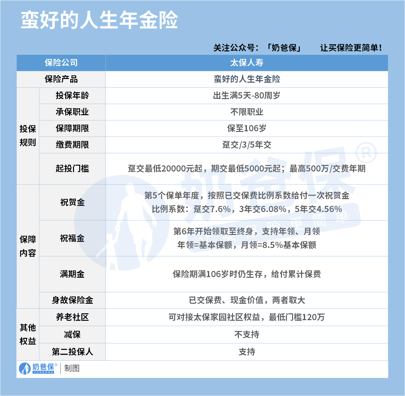
1、投保规则
太平洋保险蛮好的人生年金险的投保年龄范围极为广泛,
从出生满5天的婴儿到80岁的高龄老人皆可投保。
而且,它没有健康告知要求,也不限职业类别,这意味着无论是健康人群,
还是身体有些小毛病的亚健康人士,亦或是从事高危职业的人群,
都有机会购买这款产品,大大拓宽了受众群体。
2、缴费方式
缴费方式也十分灵活,提供趸交(一次性交清)、3年交和5年交三种选择。
保费门槛也不高,趸交2万起,期交5000元起,
让更多人能够负担得起,轻松参与到财富规划中来。
3、丰富的领取权益
祝贺金快速回血:蛮好的人生年金险一大亮点便是第5年即可领取祝贺金。
领取金额根据缴费方式而定,趸交可领已交保费的7.6%;3年交,能领6.08%;5年交,可领4.56%。
祝福金终身相伴:从第6年开始,被保险人每年可领取祝福金。
若选择年领,每年按基本保额领取;若选择月领,每月按基本保额的8.5%领取。
只要被保险人在世,这笔祝福金就会持续到账,如同一份终身的养老金,为晚年生活提供稳定的经济支持,有效抵御长寿风险。
满期金锦上添花:若被保险人有幸活到106岁,还能一次性获得全部已交保费作为满期金。
这不仅是对长寿的美好祝福,也为财富传承或个人晚年生活品质的提升增添了一笔可观的资金。
身故保障安心守护:在保险期间内,如果被保险人不幸身故,保险公司将按照已交保费和现金价值两者中较大的金额赔付给受益人,确保投保人的本金不会遭受损失,为家庭提供一份经济上的保障。
4、可对接高端养老社区
对于有高品质养老需求的人群而言,蛮好的人生年金险还有一个极具吸引力的附加权益——当应交总保费达到240万以上,可获得太保家园养老社区的入住资格。
太保家园在全国布局了多家高品质养老社区,提供医养结合的优质服务,为老年人打造舒适、安心的晚年生活环境。
虽然入住门槛较高,但对于经济条件充裕的家庭来说,这无疑是为未来养老生活提前锁定了一个优质的选择。
综合产品的保障来看,对于有养老需求,想提高晚年生活质量的人群来说,
太平洋保险蛮好的人生年金险还是值得买的。
二、快返型年金险有哪些优势?
快返型年金险区别于普通年金险的最大特点就在于其返还速度快。
一般在交完保费后的第3年或第5年,投保人即可开始领取收益,能较早地获得资金流入。
以蛮好的人生年金险为例,第5年就能领取祝贺金,部分产品甚至在第5年后现金价值超过已交保费,此时若投保人有资金需求,选择退保也不会有本金损失。
这种特性使得快返型年金险在满足教育金、婚嫁金等中期资金需求方面具有明显优势,
同时,通过搭配万能账户,还可实现资金的二次增值(需注意万能账户利率不保证)。
对于高净值人群而言,快返型年金险还具备财富传承和资产隔离的功能。
通过合理设置投保人、被保险人及受益人,投保人能够掌控资产的分配权,既可以确保子女获得终身稳定的现金流,保障他们的生活品质,又能有效避免子女因挥霍无度而导致资产迅速缩水的风险。
同时,保险资产具有一定的独立性,在法律允许的范围内,可以实现与企业资产、家庭其他资产的隔离,在面临债务纠纷等风险时,为家庭财富筑起一道坚固的防线。
三、奶爸总结
太平洋保险蛮好的人生年金险作为一款快返型年金险,具有独特的产品优势,
能够为投保人提供快速的资金返还、终身稳定的现金流以及高品质养老生活的可能,
适合追求稳健收益、有中长期资金规划(如养老储备、子女教育金规划)且对资金灵活性要求相对不高的人群。
奶爸也汇总了几款优质的年金险产品:

1、固收型年金险
推荐大富翁6.0,出自富德生命人寿。
目前市场少有有保证领取的年金险,安全感十足:
方案一保证领取25年;方案二保证领取已交保费。
到80岁还有一笔祝寿金到账,领100%保费,基本不少朋友以后都有机会拿到。
活多久领多久,提供细水长流的现金流:
30岁女性,5年交,年交10万,投保方案二,55岁每年都能领18930元。
【适用人群】
有养老补充需求、看中保证领取的朋友。
2、快返型年金险
推荐3款产品:蛮好的人生2025、星颐朱雀版分红型和悦活人生B款分红型。
前面一款是固收型,后面两款是分红型。
这3款产品,最快第5年起就可以开始领钱了。
以30岁女性,5年交,年交10万为例子:
蛮好的人生2025计划一:第5年领10500元;第6年~74年领9690元;
星颐朱雀版分红型:保证最低可领7992元/年;叠加分红有机会领7992~50311元/年;
悦活人生B款分红型:第5~9年保证领4290元;第10~74年则是8580元;叠加分红有机会领4290~83824元。
可以说,
蛮好的人生2025领取是非常稳定的,收益IRR在1.8%左右。
星颐朱雀版分红型保证领取高,且前期现价增长非常快!
保单第10年,收益IRR为2.129%,最高有机会超过3%!
悦活人生B款分红型,前面9年领取不高,第9年后是翻倍领取,先低后高,
且产品分红也很大方。
保单第10年,收益IRR为2.136%,最高接近3%!
【适用人群】
这3款产品可以这么选:
看中大保司、追求稳定领取,推荐蛮好的人生2025;
看中总体领取水平较高,推荐星颐朱雀版分红型;
看中养老社区、希望后面可以多领一些的朋友,推荐悦活人生B款分红型。
想要了解产品详细信息的朋友,也可以私聊奶爸~
微信扫一扫
微信扫一扫
关注微信
客服热线
奶爸保

