在为孩子构建健康保障体系时,重疾险往往是家长们关注的重点。
青云卫5号重大疾病险作为少儿重疾险市场的热门产品,其性价比备受关注。
很多父母们也在纠结到底要不要买重疾险。
究竟青云卫5号重大疾病险性价比高吗?小孩子可以不买重疾险吗?
奶爸来为大家解读:
一、青云卫5号重大疾病险性价比高吗?

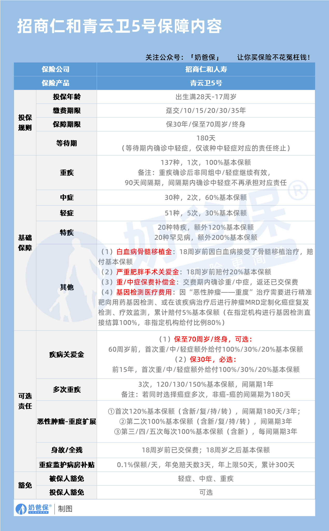
青云卫5号重大疾病险保障内容丰富全面。
重疾、中症、轻症保障扎实:青云卫5号保障137种重疾,赔付100%保额,赔1次;30种中症,赔付60%保额,最多赔2次;51种轻症,赔付30%保额,最多赔5次。
且重疾赔付后,非同组的中症/轻症继续有效(需90天间隔期),这一设计大大增强了保障力度,相比多数重疾险在重疾理赔后轻中症责任终止,优势明显。
少儿特疾、罕见病额外赔给力:自带20种少儿特定疾病额外赔付120%保额,赔1次;
20种少儿罕见疾病额外赔付200%保额,赔1次。
特色保障贴心实用:
白血病骨髓移植额外赔:18岁前,因治疗白血病而接受骨髓移植,可额外赔100%保额。
在少儿高发重疾中,白血病发病率较高,且骨髓移植是重要治疗手段,费用高昂。
这一保障使得白血病患儿家庭在面对高额治疗费用时能得到更多经济援助。
严重肥胖手术关爱金:18岁前若因严重肥胖接受手术,符合条件能多赔20%保额。
随着生活水平提高,儿童肥胖问题日益凸显,部分严重肥胖可能引发健康问题需要手术治疗,这一保障体现了产品对儿童常见健康问题的关注。
基因检测医疗费用保险金:为癌症治疗中使用靶向药的基因检测费用提供报销,指定机构100%报销,非指定机构80%报销,累计给付限额为5%保额。
基因检测对于癌症精准治疗至关重要,这一保障降低了患儿家庭在癌症治疗过程中的经济负担。
重疾/中症保费补偿金:选分期交费,自带重疾或中症保险费补偿金。
确诊重疾、中症不仅能获得理赔金,还能返还所有已交保费,并免交剩余保费,保单继续有效。
保费性价比高:

0岁孩子投保,50万保额,35年缴费为例,
投保基础保障,男宝宝保终身只需要2350元元/年,
女宝宝只需要2225元/年。
投保基础保障+重疾多次赔付的话,男宝宝保终身只需要2695元元/年,
女宝宝只需要2455元/年。
只需要3000元不到就可以给孩子配置一份扎实的保障,
充分反应了青云卫5号重大疾病险性价比优势。
二、小孩子可以不买重疾险吗?
答案是否定的,小孩子非常有必要配置重疾险,
原因如下:
少儿重疾风险不容忽视:虽然儿童总体发病率相对成年人较低,
但一些重大疾病,如白血病、严重川崎病、重症手足口病等在儿童群体中并不罕见。
治疗费用高昂:重大疾病的治疗往往需要长期且复杂的医疗过程,涉及到手术费、药品费、康复费等多项高额费用。
这对于普通家庭来说,是难以承受之重。重疾险赔付的保险金可以用于支付医疗费用、弥补家长因照顾孩子而产生的收入损失以及孩子后续的康复护理费用等,减轻家庭经济压力。
当然,如果家庭实在预算有限,无法承担重疾险保费,那么可以考虑百万医疗险作为过渡选择。
百万医疗险能够对因疾病或意外导致的住院医疗费用进行报销,报销额度通常较高,可以在一定程度上缓解重大疾病带来的医疗费用压力。
但其也有局限性,如存在免赔额、报销范围受限制、续保不稳定等问题。
所以,在经济条件允许的情况下,还是建议为孩子补充重疾险,以获得更全面的保障。
三、奶爸总结
总之,青云卫5号重大疾病险是一款性价比不错的少儿重疾险产品。
对于孩子来说,重疾险是非常重要的健康保障,家长们应根据家庭实际情况,
尽早为孩子规划合适的重疾险保障,若预算有限可先考虑百万医疗险过渡,
但后续仍需补充重疾险,为孩子的健康成长筑牢防线。
奶爸也给大家推荐几款优质的重疾险产品:
1、君龙人寿超级玛丽15号
第一,结节保障超全面
自带保障在原有肺结节基础上,拓展到乳腺/甲状腺结节,范围更广了。
可以说是目前市场上,少有的三大高发结节都有保障的产品。
第二,癌症保障丰富
超玛15号的癌症保障,从早期到晚期,都安排得妥妥的。
本身自带癌症拓展金,
首次确诊原位癌/轻度癌症后,确诊恶性肿瘤—重度,额外赔50%。
如果觉得不够,还可以附加以下保障:
癌症津贴或癌症多次赔(二选一):间隔一定周期后,可以赔一笔钱用于癌症持续治疗,癌症津贴有次数限制,多次赔则不限次数。
癌症重度特药治疗金:确诊癌症后需要吃高价特药,做过相关手术可以赔50%保额。

第三,重疾多次赔灵活选
重疾多次赔可以按需选择:
65周岁版,要求是65岁前确诊,额外赔2次,每次赔120%保额;
另一版则是不限年龄,额外赔2次,每次赔120%保额。

同种不同种都赔,且同种间隔周期短,只要2年
像心脏病术后复发了也能保,不用怕赔过一次就没保障了。
【适合人群】
看中结节、癌症保障,预算不多的朋友。
2、复星联合达尔文12号
第一,自带意外重疾额外赔和住院津贴。
前者因为意外导致首次重疾,可多赔35%基本保额。
等于一张保单覆盖重疾+意外,且是保至终身的双重保障!
后者在60周岁前未发生重疾,60岁后确诊,每天给付0.1%基本保额作为住院津贴。
人一辈子不一定会得重疾,但60岁后难免因小病小痛住院,
达尔文12号这个保障,可以让不确定的赔付变得更确定。
不过,这里需要注意的是,如果后续重疾/身故/全残,
会扣掉累计已给付的住院津贴金额后,再赔付。
第二,可选责任丰富
达尔文12号多重附加保障:
重疾多次赔:分65周岁版和终身版(二选一),满足多种人群需要;
重疾保费补偿:缴费期内发生重疾返还保费,实现“重疾免单”;
疾病关爱金/顶梁柱关爱保险金:家庭责任最重阶段赔更多;
癌症津贴:癌症间隔一定周期就能获得一笔理赔金。
第三,理赔门槛更低
5种特定重疾(如严重心肌炎)、原位癌、癌症津贴赔付,都比同类产品更宽松。
【适合人群】
看重理赔门槛、重疾返还保费的朋友
3、复星联合医联有盟
第一,轻中症保障灵活
必选保障是重疾,像轻中症保障、身故保障,可以加钱获得。
如果预算有限,也可以只买个重疾,先把大病保障做好;
如果预算多一点,建议大家还是要附加轻中症保障。
第二,自带一般医疗金
医联有盟自带医疗金,非常实用:
保单前5年,每年提供报销额度=0.5%*保额,100%报销,
未用完可累计,终身有效,身故/全残一次性赔剩余额度!

像买药、体检、看牙等日常开支,都能用上。
可以说是实打实把钱返还给客户使用!
第三,健康告知非常宽松
健康告知只有4条:
比如过去1年内的检查异常、是否有被医生建议住院或手术;
过去2年内的手术情况以及过去5年内的疾病情况。
针对非常高发的甲状腺/乳腺/肺结节,没有问询是否有进行手术,也没有问询是否多发,
只要结节等级在3级以内,结节直径符合要求,就有机会标体承保!
就连癌症,如果5年前已经治愈,没有复发和转移,
同时不涉及其他健康告知,也有机会投保!
【适合人群】
有健康异常的、注重就医资源和健康管理,看中产品实用性的朋友。
4、瑞华健康华佗1号康泰版
第一,基础保障扎实
轻中重疾保障都涵盖了,且轻症+中症赔付次数共7次,
目前市场上赔付次数算比较高的。
且重疾赔完,轻中症不分组还能继续赔,
不分组的好处就在于,赔付规则更宽松。
第二,性价比高
同样50万保额,保终身,基础保障,分30年交,
30岁人群投保华佗1号康泰版,比超级玛丽和达尔文便宜100元/年!
30年下来立省3000块!
第三,可选保障丰富
如果预算比较多,还可以附加:
重疾多次赔、疾病关爱金、癌症津贴、重疾保费补偿金和身故保障。
都是目前市场上热门可选保障内容,实用性强。
【适合人群】
追求高性价比、看中基础保障全面的朋友。
微信扫一扫
微信扫一扫
关注微信
客服热线
奶爸保

