在人口老龄化加剧、养老需求日益增长的当下,
恒安标准人寿推出的幸福到老长寿2.0养老年金保险(分红型),凭借其独特的设计和分红机制,备受市场关注。
下面,奶爸将从产品信息、收益测算、公司实力等多个维度,
深入剖析这款产品,为您的养老规划提供参考。
一、恒安标准幸福到老长寿2.0年金险(分红型)保障如何?
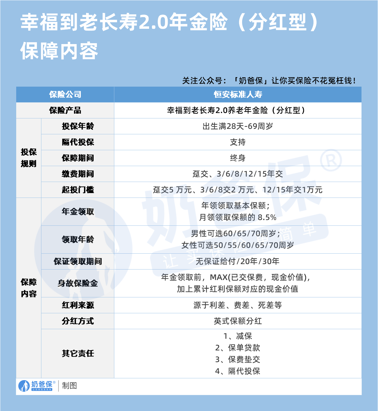
先来看看保障内容表格:

1、投保规则
投保年龄宽泛:出生满28天至69周岁的人群均可投保,
覆盖了从幼儿到临近古稀之年的广泛年龄段,无论是年轻群体提前布局养老,
还是临近退休的人群进行养老补充,都有机会选择这款产品。
缴费方式灵活:支持趸交以及3年、6年、8年、12年、15年交等多种缴费期限。
趸交最低保费为5万元起,期缴则1万元起,能满足不同经济实力和财务规划人群的需求。
保障期限为终身,一旦开始领取养老金,只要被保人存活,就能持续获得年金给付。
2、年金领取
年金领取年龄多样,
男性可在60岁、65岁、70岁这三个年龄节点开始领取年金;
女性的选择更丰富,包括50岁、55岁、60岁、65岁、70岁。
这种多样化的领取年龄设置,契合了不同职业、不同退休政策下人们的养老规划需求。
领取方式可选年领和月领。
年领时,按有效保额的100%给付;月领则按有效保额的8.5%给付。
客户可根据自身的生活消费习惯和资金使用需求,灵活选择领取方式。
3、保障内容
养老年金:
保证领取选项丰富:提供无保证期、20年、30年三种保证领取方案。
若选择无保证期领取,年金领取金额相对较高,适合希望在前期获得更多现金流的人群,如丁克家庭或有长寿家族基因者。
选择保证领取20年或30年方案时,在保证领取期内身故,仍会将剩余未领取的年金继续给付给受益人。
身故保障:
领取前身故:
金领取前身故,赔付“已交保费与现金价值较大值+累计红利对应现金价值”。
充分考虑了前期保费投入及保单积累期的价值增长,最大程度保障了投保人的权益。
领取后身故:
保证领取期内身故,剩余未领取的年金将由受益人继续领取。
若选择无保证期领取且在领取后身故,是没有身故金的。
4、分红机制
采用英式保额分红,年度红利直接增加至有效保额,实现“利滚利”的增长效果。
同时,终了红利也将在养老保险金领取起始日的前一日一次性转换成年度红利,进一步提升有效保额,使得后续每年领取的养老年金不断增加。
这种分红机制更注重长期价值的积累,能为老年生活提供更充足的资金保障。
二、恒安标准幸福到老长寿2.0年金险(分红型)收益表现怎么样?
奶爸以40岁女性,3年缴费,年交10万,保证领取20年,60岁领取为例。

先看保证收益,保单21年的时候,开始领取养老年金,每年领取14754元,
如果算上红利利益,累计领取年金21571元。
随着时间的推移,产品积累的产品越来越多。
保单50年,保证收益累计领取养老金44.2万,是已交保费的1.47倍;
如果算上红利收益的话,累计领取年金是86.1万元,是2.87倍,收益非常可观,
能够为晚年养老退休提供非常大的助力。
不过需要提醒大家,分红收益不是确定收益,存在波动性,上述收益测算仅供大家参考。
三、恒安标准人寿靠谱吗?
恒安标准人寿于2003年12月成立,总部设在天津。
股东双方为天津市泰达国际控股(集团)有限公司和英国安本集团。
其中,天津泰达隶属于天津国资委,背景实力非常雄厚。
偿付能力方面,
2025年第一季度以及过去2024一年,恒安标准人寿的综合偿付能力基本在230%左右,核心偿付能力充足率在190%以上,
两项指标均达到了监管部门的要求,说明该公司运营稳健。

风险评级方面,
过年一整年的风险评级都是AAA级最高级,
拿到这个评级的公司可不多,足以说明恒安标准人寿的服务水平。
整体来看恒安标准人寿保险公司实力雄厚,运营稳健,服务质量高,总体是比较可靠的。
四、奶爸总结
恒安标准幸福到老长寿2.0年金险(分红型)在养老规划方面具有独特优势,为有养老需求的人群提供了一个优质选择。
奶爸也汇总了几款优质的年金险产品:

1、固收型年金险
推荐大富翁6.0,出自富德生命人寿。
目前市场少有有保证领取的年金险,安全感十足:
方案一保证领取25年;方案二保证领取已交保费。
到80岁还有一笔祝寿金到账,领100%保费,基本不少朋友以后都有机会拿到。
活多久领多久,提供细水长流的现金流:
30岁女性,5年交,年交10万,投保方案二,55岁每年都能领18930元。
【适用人群】
有养老补充需求、看中保证领取的朋友。
2、快返型年金险
推荐3款产品:蛮好的人生2025、星颐朱雀版分红型和悦活人生B款分红型。
前面一款是固收型,后面两款是分红型。
这3款产品,最快第5年起就可以开始领钱了。
以30岁女性,5年交,年交10万为例子:
蛮好的人生2025计划一:第5年领10500元;第6年~74年领9690元;
星颐朱雀版分红型:保证最低可领7992元/年;叠加分红有机会领7992~50311元/年;
悦活人生B款分红型:第5~9年保证领4290元;第10~74年则是8580元;叠加分红有机会领4290~83824元。
可以说,
蛮好的人生2025领取是非常稳定的,收益IRR在1.8%左右。
星颐朱雀版分红型保证领取高,且前期现价增长非常快!
保单第10年,收益IRR为2.129%,最高有机会超过3%!
悦活人生B款分红型,前面9年领取不高,第9年后是翻倍领取,先低后高,
且产品分红也很大方。
保单第10年,收益IRR为2.136%,最高接近3%!
【适用人群】
这3款产品可以这么选:
看中大保司、追求稳定领取,推荐蛮好的人生2025;
看中总体领取水平较高,推荐星颐朱雀版分红型;
看中养老社区、希望后面可以多领一些的朋友,推荐悦活人生B款分红型。
想要了解产品详细信息的朋友,也可以私聊奶爸~
微信扫一扫
微信扫一扫
关注微信
客服热线
奶爸保

