2024年数据显示,
全球糖尿病患者达5.89亿,我国以1.48亿居首,另有2.74亿人处于前期;
癌症方面,我国年新发482万例(日均超1万),60岁以上患者占比攀升,肺癌、直肠癌高发,老龄化与生活方式成主因。
而太阳神1号重疾险是和泰人寿推出的创新型产品,聚焦这两大高发风险,
覆盖28天至55岁人群,年保费从2000元到1.5万元,并通过“癌症分阶段津贴”“糖尿病专项保障”等特色设计,填补了市场空白。
下面奶爸也来和大家聊聊这款产品。
一、太阳神1号重疾险保障内容解析
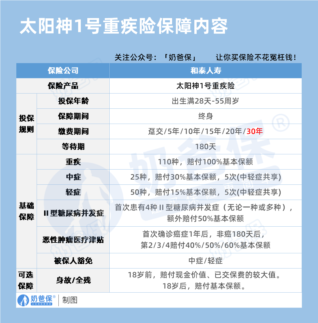
先来看看保障内容表格:

1、投保规则
太阳神1号重疾险覆盖了新生儿至中年人群(28天-55岁),尤其适合年轻家庭及亚健康人群。
缴费方式支持趸交及5年、10年、15年、20年、30年缴费,最长缴费期可覆盖到退休前收入高峰期,减轻长期缴费压力。
健康告知采用分层问询,
对甲状腺结节(3级以下)、乳腺结节(BI-RADS 3级)等常见体况较宽松,符合条件的可标体承保,显著提升非标体人群的投保成功率。
2、基础保障
重疾保障
110种重疾一次性赔付100%保额,涵盖了恶性肿瘤、急性心肌梗死等高发疾病,提供基础风险防护。
轻中症保障
50种轻症每次赔付15%保额,25种中症每次赔付30%保额,累计最高赔付5次,
且重疾理赔后轻中症保障持续有效,增强了保障的延续性。
身故责任
可选18岁后赔付基本保额或现金价值,灵活地匹配了家庭财务规划的需求,增强了保障的全面性。
3、特色保障
癌症分阶段津贴
首次确诊恶性肿瘤-重度即赔40%保额,后续治疗每满1年分别再赔50%、60%保额,累计最高150%保额,
覆盖了手术、放化疗、靶向治疗全周期费用,缓解长期治疗的经济压力。
Ⅱ型糖尿病并发症保障
确诊糖尿病足、视网膜病变、糖尿病肾病、糖尿病神经病变、糖尿病心血管病变等5种并发症,额外赔付50%保额,填补了市场空白。
二、承保公司实力与保费分析
1、承保公司
太阳神1号的承保公司和泰人寿成立于2017年,注册资本达到15亿元,
股东包括中信国安、腾讯旗下英克必成等实力企业。
截至2025年第一季度,
和泰人寿的综合偿付能力充足率达198.42%,核心偿付能力充足率达179.78%,最近两期的风险评级均为B类,

说明公司经营稳定,也有足够的资金来偿付保单。
和泰人寿的分支机构也覆盖了一线及部分二线城市,并支持线上理赔,服务便捷高效。
2、保费情况
以50万保额、30年缴费、保障终身为例,
30岁男性年缴约7390元,30岁女性年缴约6800元,女性保费较男性低8%
50岁男性投保相同方案,年缴约1.5万元,较30岁人群高出103%,体现年龄对保费的显著影响。
若附加身故责任或癌症二次赔,保费会上浮15%-30%,需根据个人需求权衡。
奶爸也总结一下其适合人群人群:
癌症高风险人群:
分阶段津贴设计覆盖癌症治疗全周期,缓解长期经济压力。
糖尿病家族史或亚健康人群:
宽松核保政策提升投保成功率,针对性并发症保障填补市场空白。
三、奶爸总结
太阳神1号重疾险通过宽松核保、分阶段癌症津贴和糖尿病专项保障,为非标体人群提供了差异化的风险解决方案。
其承保公司和泰人寿凭借股东资源与稳健运营,为产品提供了坚实支撑。
奶爸也给大家推荐几款优质的重疾险产品:
1、君龙人寿超级玛丽15号
第一,结节保障超全面
自带保障在原有肺结节基础上,拓展到乳腺/甲状腺结节,范围更广了。
可以说是目前市场上,少有的三大高发结节都有保障的产品。
第二,癌症保障丰富
超玛15号的癌症保障,从早期到晚期,都安排得妥妥的。
本身自带癌症拓展金,
首次确诊原位癌/轻度癌症后,确诊恶性肿瘤—重度,额外赔50%。
如果觉得不够,还可以附加以下保障:
癌症津贴或癌症多次赔(二选一):间隔一定周期后,可以赔一笔钱用于癌症持续治疗,癌症津贴有次数限制,多次赔则不限次数。
癌症重度特药治疗金:确诊癌症后需要吃高价特药,做过相关手术可以赔50%保额。

第三,重疾多次赔灵活选
重疾多次赔可以按需选择:
65周岁版,要求是65岁前确诊,额外赔2次,每次赔120%保额;
另一版则是不限年龄,额外赔2次,每次赔120%保额。

同种不同种都赔,且同种间隔周期短,只要2年
像心脏病术后复发了也能保,不用怕赔过一次就没保障了。
【适合人群】
看中结节、癌症保障,预算不多的朋友。
2、复星联合达尔文12号
第一,自带意外重疾额外赔和住院津贴。
前者因为意外导致首次重疾,可多赔35%基本保额。
等于一张保单覆盖重疾+意外,且是保至终身的双重保障!
后者在60周岁前未发生重疾,60岁后确诊,每天给付0.1%基本保额作为住院津贴。
人一辈子不一定会得重疾,但60岁后难免因小病小痛住院,
达尔文12号这个保障,可以让不确定的赔付变得更确定。
不过,这里需要注意的是,如果后续重疾/身故/全残,
会扣掉累计已给付的住院津贴金额后,再赔付。
第二,可选责任丰富
达尔文12号多重附加保障:
重疾多次赔:分65周岁版和终身版(二选一),满足多种人群需要;
重疾保费补偿:缴费期内发生重疾返还保费,实现“重疾免单”;
疾病关爱金/顶梁柱关爱保险金:家庭责任最重阶段赔更多;
癌症津贴:癌症间隔一定周期就能获得一笔理赔金。
第三,理赔门槛更低
5种特定重疾(如严重心肌炎)、原位癌、癌症津贴赔付,都比同类产品更宽松。
【适合人群】
看重理赔门槛、重疾返还保费的朋友
3、复星联合医联有盟
第一,轻中症保障灵活
必选保障是重疾,像轻中症保障、身故保障,可以加钱获得。
如果预算有限,也可以只买个重疾,先把大病保障做好;
如果预算多一点,建议大家还是要附加轻中症保障。
第二,自带一般医疗金
医联有盟自带医疗金,非常实用:
保单前5年,每年提供报销额度=0.5%*保额,100%报销,
未用完可累计,终身有效,身故/全残一次性赔剩余额度!

像买药、体检、看牙等日常开支,都能用上。
可以说是实打实把钱返还给客户使用!
第三,健康告知非常宽松
健康告知只有4条:
比如过去1年内的检查异常、是否有被医生建议住院或手术;
过去2年内的手术情况以及过去5年内的疾病情况。
针对非常高发的甲状腺/乳腺/肺结节,没有问询是否有进行手术,也没有问询是否多发,
只要结节等级在3级以内,结节直径符合要求,就有机会标体承保!
就连癌症,如果5年前已经治愈,没有复发和转移,
同时不涉及其他健康告知,也有机会投保!
【适合人群】
有健康异常的、注重就医资源和健康管理,看中产品实用性的朋友。
4、瑞华健康华佗1号康泰版
第一,基础保障扎实
轻中重疾保障都涵盖了,且轻症+中症赔付次数共7次,
目前市场上赔付次数算比较高的。
且重疾赔完,轻中症不分组还能继续赔,
不分组的好处就在于,赔付规则更宽松。
第二,性价比高
同样50万保额,保终身,基础保障,分30年交,
30岁人群投保华佗1号康泰版,比超级玛丽和达尔文便宜100元/年!
30年下来立省3000块!
第三,可选保障丰富
如果预算比较多,还可以附加:
重疾多次赔、疾病关爱金、癌症津贴、重疾保费补偿金和身故保障。
都是目前市场上热门可选保障内容,实用性强。
【适合人群】
追求高性价比、看中基础保障全面的朋友。
微信扫一扫
微信扫一扫
关注微信
客服热线
奶爸保

