数据显示,
我国人均寿命已达到78.3岁,然而社保养老金替代率却不足45% ,这使得商业年金险的补充作用愈发凸显。
年金险凭借“终身现金流 + 稳健收益”的特点,逐渐成为家庭养老规划的核心工具。
复星保德信推出的享福年金险2025版,
打出“缴费灵活、终身领取、现金价值终身增长”的卖点,吸引了不少人的目光。
不过,这款产品前期流动性较差,它到底值不值得购买呢?
接下来,奶爸从产品特性、收益表现与适用性等方面进行全面解析。
一、复星享福年金险2025版好不好?
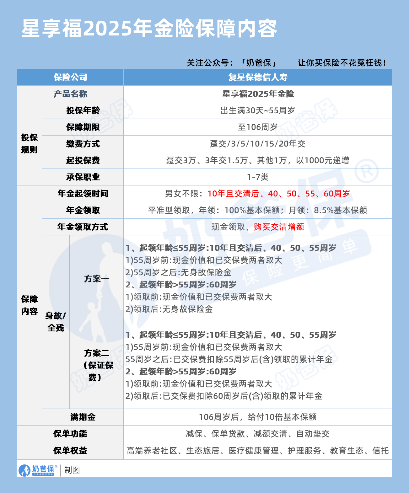
先来看看保障内容表格:

1、投保规则与保障
复星享福年金险2025版适用人群范围较广,出生满30天至60周岁的人都能投保,
且覆盖1 - 6类职业,还无需健康告知,对身体状况不佳或从事高危职业的人群很友好。
缴费方式灵活,
支持趸交、3/5/10/15/20年交,年交保费最低1万元,缴费门槛不算高。
年金领取方面,
最早40岁起领,但需要缴费期满,还支持年领或月领,月领金额是年领金额的8.5%
另外,保证领取至少20年,如果没领满20年就身故,剩余金额会一次性给付给受益人。
现金价值终身增长,在退保或贷款时能灵活提取,满足一些应急资金需求。
2、核心优势
它最大的优势就是终身领取,只要被保人活着,就能一直领钱,有效抵御长寿风险。
假设30岁投保,40岁起每年领3.8万元,到100岁累计能领取228万元。
现金价值增速也比较快,
以10年缴费为例,第10年末现金价值达10.04万元,基本和已交保费持平。
还有丰富的保单权益,
提供减保、保单贷款等实用服务。
若急需资金,可通过保单贷款,最高贷出现金价值 80%,缓解燃眉之急;
此外,也能通过减保支取部分的现金价值。
当总保费达到100万时,可享受复星康养社区的优先入住权,享受优质的养老环境与服务。
3、不足
当然,这款产品也有一些不足。
前期流动性较差,
前5年退保可能会亏损超50%,比如第3年退保,交了3万保费,却只能拿回1.56万元。
收益依赖长期持有,
如果中途退保,内部收益率(IRR)可能比银行定存还低。
二、复星享福年金险2025版收益分析
以30岁女性年交1万、交10年为例:

1、年金领取情况
在30 - 39岁这10年,每年交1万,总共交10万元保费。
从40岁开始,每年能领取3,817元,如果选择月领就是324元,而且可以终身领取。
到60岁时,累计领取20年,能拿到7.63万元,差不多是已交保费的76.3%;
到80岁,累计领取40年,能拿到15.27万元,是保费的1.53倍;
到100岁,累计领取60年,能拿到22.9万元,是保费的2.29倍。
2、现金价值增长
在缴费期内,第5年(34岁)时,现金价值是2.27万元,只有已交5万保费的45.4%;
到第10年缴费结束时,现金价值达到10.04万元,是总保费的1.004倍,实现回本。
进入领取阶段,40岁开始领取时,现金价值10.04万元,和总保费持平;
60岁时,现金价值6.79万元,是保费的67.9%;
80岁时,现金价值3.06万元,是保费的30.6%;
100岁时,现金价值降为0,但累计领取金额已经超过保费的2倍。
3、IRR情况
从保证部分来看,持有至60岁IRR约1.2%,80岁约1.8%,100岁约2.1%,
比银行存款利率(1.5%)略高一点,但低于国债(2.8%)和增额终身寿险(2.5% - 3.0%)。
和同类产品相比收益稍低,但胜在领取年龄选择灵活,最早40岁就能开始领取。
三、奶爸总结
复星享福年金险2025版在“终身领取 + 安全保本”方面表现出色,能很好地补充社保养老金。
特别适合注重现金流稳定性,并且有长期持有打算的人群。
年轻人可以选择10年或15年缴费,分摊缴费压力;临近退休的人则可以选择趸交,快速积累现金价值。
奶爸也汇总了几款优质的年金险产品:

1、固收型年金险
推荐大富翁6.0,出自富德生命人寿。
目前市场少有有保证领取的年金险,安全感十足:
方案一保证领取25年;方案二保证领取已交保费。
到80岁还有一笔祝寿金到账,领100%保费,基本不少朋友以后都有机会拿到。
活多久领多久,提供细水长流的现金流:
30岁女性,5年交,年交10万,投保方案二,55岁每年都能领18930元。
【适用人群】
有养老补充需求、看中保证领取的朋友。
2、快返型年金险
推荐3款产品:蛮好的人生2025、星颐朱雀版分红型和悦活人生B款分红型。
前面一款是固收型,后面两款是分红型。
这3款产品,最快第5年起就可以开始领钱了。
以30岁女性,5年交,年交10万为例子:
蛮好的人生2025计划一:第5年领10500元;第6年~74年领9690元;
星颐朱雀版分红型:保证最低可领7992元/年;叠加分红有机会领7992~50311元/年;
悦活人生B款分红型:第5~9年保证领4290元;第10~74年则是8580元;叠加分红有机会领4290~83824元。
可以说,
蛮好的人生2025领取是非常稳定的,收益IRR在1.8%左右。
星颐朱雀版分红型保证领取高,且前期现价增长非常快!
保单第10年,收益IRR为2.129%,最高有机会超过3%!
悦活人生B款分红型,前面9年领取不高,第9年后是翻倍领取,先低后高,
且产品分红也很大方。
保单第10年,收益IRR为2.136%,最高接近3%!
【适用人群】
这3款产品可以这么选:
看中大保司、追求稳定领取,推荐蛮好的人生2025;
看中总体领取水平较高,推荐星颐朱雀版分红型;
看中养老社区、希望后面可以多领一些的朋友,推荐悦活人生B款分红型。
想要了解产品详细信息的朋友,也可以私聊奶爸~
微信扫一扫
微信扫一扫
关注微信
客服热线
奶爸保

