随着重疾年轻化趋势愈发明显,疾病生存率也在不断提升,如癌症5年生存率已达到40.5%
在这样的背景下,单次赔付的重疾险已无法满足长期风险覆盖需求。
复星联合健康推出的超级玛丽真多次重疾险,以“同种重疾可二次赔、价格对标单次产品”为亮点,引发了不少人关注。
下面奶爸也将结合产品规则、数据对比及适用性,解析其真实性与可靠性。
一、超级玛丽真多次重疾险是真的吗?可靠吗?
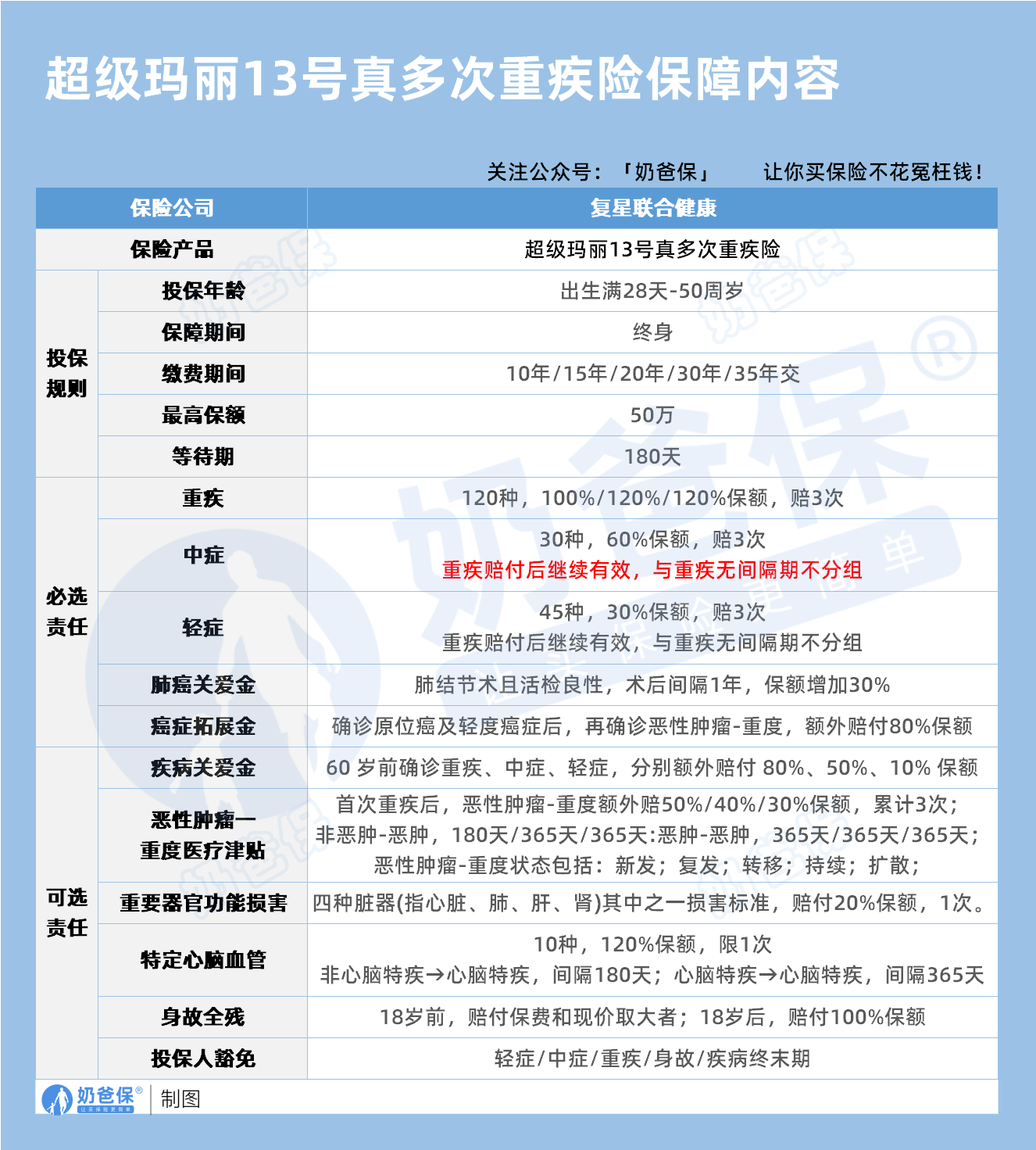
先来看看保障内容表格:

1、从产品保障内容
超级玛丽真多次重疾险支持出生满28天至50周岁的人群投保,保障终身。
缴费方式灵活多样,
支持10年、15年、20年、30年交、35年交,可最大限度减轻每年的缴费压力。
健康告知相对宽松,对于8mm以下肺结节、乙肝携带者(无肝功能异常)可标体承保,
高血压(收缩压≤160mmHg)可进行人工核保,使得更多人群有机会投保。
先来看看基础保障,
超级玛丽真多次重疾险涵盖120种重疾,不分组赔付3次,赔付力度逐次增强。
而且同种重疾可二次赔付,例如癌症复发也在保障范围内。
30种中症赔付60%保额,可赔付3次;
45种轻症赔付30%保额,同样可赔付3次,且中/轻症赔付均无间隔期。
再来看看可选保障,
重要器官功能损害保障:
对于肝脏纤维化、慢性肾衰竭等早期病变,
达到标准可赔付20%保额,有效填补了疾病早期理赔的空白。
特定心脑血管保障:
保障10种心脑血管疾病,120%保额,限1次。
非心脑特疾→心脑特疾,间隔180天;心脑特疾→心脑特疾,间隔365天,进一步增强了对心脑血管疾病的保障力度。
疾病关爱金:
60岁前首次确诊重/中/轻症,可额外赔付80%/30%/10%保额,
叠加后重疾最高可赔付180%保额,在关键年龄段提供了更充足的保障。
2、从产品备案和承保公司
超级玛丽真多次重疾险较为可靠,备案名为复星联合优选J重大疾病保险,是经相关部门审核备案的正规产品。

由复星联合健康保险公司承保,该公司具备正规保险经营资质,销售的产品均是备案过的,安全有保障。
2024年二季度获增资后,核心和综合偿付能力充足率提升至102.92%和171.76%
理赔服务方面,
升级“掌上理赔”,支持超4000家银行给付,简化填写;
还推出白血病“院内闪赔”,将理赔前置,优化了理赔流程,提升了理赔的效率。
二、超级玛丽真多次重疾险值不值得买?
超级玛丽真多次重疾险有一定的购买价值。
从保障内容看,
重疾不分组赔3次,依次赔100%/120%/120%基本保额,同种疾病间隔2年可赔(不含持续状态),无三同条款;

轻中症也不分组各赔3次,重疾赔付后轻中症能赔且无间隔期限制,还有癌症拓展金等保障。
价格上也有优势,
以30岁男性投保50万保额、30年缴费为例:
仅选择基础责任,年保费约5350元,与单次赔付的达尔文11号(年保费5200元)价格十分接近。
若包含癌症拓展责任,年保费约6800元,
仅为同类多次赔付产品保费的60%-70%,价格优势十分明显。
且承保公司复星联合健康,2024年相关偿付能力充足,风险评级良好。
总之,适合追求多次重疾保障、看重性价比且职业符合要求的人群。
三、奶爸总结
超级玛丽真多次重疾险通过“同种重疾可赔+高性价比策略”,
解决了多次赔付产品“价格高、限制多”的痛点。
以30岁男性为例,年保费5350元即可获得终身3次重疾保障,叠加60岁前180%赔付额度,性价比远超同类产品。
复星联合健康的偿付能力与高获赔率背书,也为其可靠性提供了保障。
如果您注重长期重疾风险覆盖,尤其是关注癌症复发风险,这款产品值得考虑。
奶爸也给大家推荐几款优质的重疾险产品:
1、君龙人寿超级玛丽15号
第一,结节保障超全面
自带保障在原有肺结节基础上,拓展到乳腺/甲状腺结节,范围更广了。
可以说是目前市场上,少有的三大高发结节都有保障的产品。
第二,癌症保障丰富
超玛15号的癌症保障,从早期到晚期,都安排得妥妥的。
本身自带癌症拓展金,
首次确诊原位癌/轻度癌症后,确诊恶性肿瘤—重度,额外赔50%。
如果觉得不够,还可以附加以下保障:
癌症津贴或癌症多次赔(二选一):间隔一定周期后,可以赔一笔钱用于癌症持续治疗,癌症津贴有次数限制,多次赔则不限次数。
癌症重度特药治疗金:确诊癌症后需要吃高价特药,做过相关手术可以赔50%保额。

第三,重疾多次赔灵活选
重疾多次赔可以按需选择:
65周岁版,要求是65岁前确诊,额外赔2次,每次赔120%保额;
另一版则是不限年龄,额外赔2次,每次赔120%保额。

同种不同种都赔,且同种间隔周期短,只要2年
像心脏病术后复发了也能保,不用怕赔过一次就没保障了。
【适合人群】
看中结节、癌症保障,预算不多的朋友。
2、复星联合达尔文12号
第一,自带意外重疾额外赔和住院津贴。
前者因为意外导致首次重疾,可多赔35%基本保额。
等于一张保单覆盖重疾+意外,且是保至终身的双重保障!
后者在60周岁前未发生重疾,60岁后确诊,每天给付0.1%基本保额作为住院津贴。
人一辈子不一定会得重疾,但60岁后难免因小病小痛住院,
达尔文12号这个保障,可以让不确定的赔付变得更确定。
不过,这里需要注意的是,如果后续重疾/身故/全残,
会扣掉累计已给付的住院津贴金额后,再赔付。
第二,可选责任丰富
达尔文12号多重附加保障:
重疾多次赔:分65周岁版和终身版(二选一),满足多种人群需要;
重疾保费补偿:缴费期内发生重疾返还保费,实现“重疾免单”;
疾病关爱金/顶梁柱关爱保险金:家庭责任最重阶段赔更多;
癌症津贴:癌症间隔一定周期就能获得一笔理赔金。
第三,理赔门槛更低
5种特定重疾(如严重心肌炎)、原位癌、癌症津贴赔付,都比同类产品更宽松。
【适合人群】
看重理赔门槛、重疾返还保费的朋友
3、复星联合医联有盟
第一,轻中症保障灵活
必选保障是重疾,像轻中症保障、身故保障,可以加钱获得。
如果预算有限,也可以只买个重疾,先把大病保障做好;
如果预算多一点,建议大家还是要附加轻中症保障。
第二,自带一般医疗金
医联有盟自带医疗金,非常实用:
保单前5年,每年提供报销额度=0.5%*保额,100%报销,
未用完可累计,终身有效,身故/全残一次性赔剩余额度!

像买药、体检、看牙等日常开支,都能用上。
可以说是实打实把钱返还给客户使用!
第三,健康告知非常宽松
健康告知只有4条:
比如过去1年内的检查异常、是否有被医生建议住院或手术;
过去2年内的手术情况以及过去5年内的疾病情况。
针对非常高发的甲状腺/乳腺/肺结节,没有问询是否有进行手术,也没有问询是否多发,
只要结节等级在3级以内,结节直径符合要求,就有机会标体承保!
就连癌症,如果5年前已经治愈,没有复发和转移,
同时不涉及其他健康告知,也有机会投保!
【适合人群】
有健康异常的、注重就医资源和健康管理,看中产品实用性的朋友。
4、瑞华健康华佗1号康泰版
第一,基础保障扎实
轻中重疾保障都涵盖了,且轻症+中症赔付次数共7次,
目前市场上赔付次数算比较高的。
且重疾赔完,轻中症不分组还能继续赔,
不分组的好处就在于,赔付规则更宽松。
第二,性价比高
同样50万保额,保终身,基础保障,分30年交,
30岁人群投保华佗1号康泰版,比超级玛丽和达尔文便宜100元/年!
30年下来立省3000块!
第三,可选保障丰富
如果预算比较多,还可以附加:
重疾多次赔、疾病关爱金、癌症津贴、重疾保费补偿金和身故保障。
都是目前市场上热门可选保障内容,实用性强。
【适合人群】
追求高性价比、看中基础保障全面的朋友。
微信扫一扫
微信扫一扫
关注微信
客服热线
奶爸保

