重疾险市场“内卷”不断,完美人生7号和超级玛丽13号作为两款高性价比产品,成为消费者关注的焦点。
前者以女性特疾保障见长,后者以癌症多次赔付为卖点,但究竟哪款更适合你?
下面奶爸也将从核心保障、特色保障到适用人群给大家进行介绍。
一、完美人生7号和超级玛丽13号基础保障对比
先来看看保障内容表格:

1、投保规则
超级玛丽13号面向29天-50周岁人群,贴合年轻家庭是需求;
完美人生7号覆盖28天-55周岁,50岁以上人群也可投保,对高龄人群更友好。
2025年3月31日前,两款产品均支持1-6类职业人群投保,外卖员、电工等高危职业从业者也能参保,之后恢复为1-4类。
缴费期方面,
完美人生7号最长支持30年交,超级玛丽13号最长支持35年交,在保费缴纳上可以有更多的时间规划,一定程度上减轻了每年的缴费压力。
2、基础责任
完美人生7号涵盖135种重疾,多于超级玛丽13号的110种,疾病覆盖更广。
两款产品都确诊后赔付1次,赔付100%基本保额。
而且在重疾赔付后,非同组的中轻症保障依然继续有效,为被保险人提供更持久的风险防护。
两款产品的中轻症保障是一样的。
中症赔付比例为60%基本保额,轻症赔付比例为30%基本保额,中轻症累计可赔付6次。
特色保障上,
超级玛丽13号对特定肺部癌症关爱有加。
肺部结节切除后1年确诊肺癌,可额外赔30%保额,对于程序员、吸烟者这类肺部疾病高发人群十分友好。
完美人生7号则更关注女性健康,确诊卵巢癌、子宫癌等女性特疾,可额外获赔10%保额。
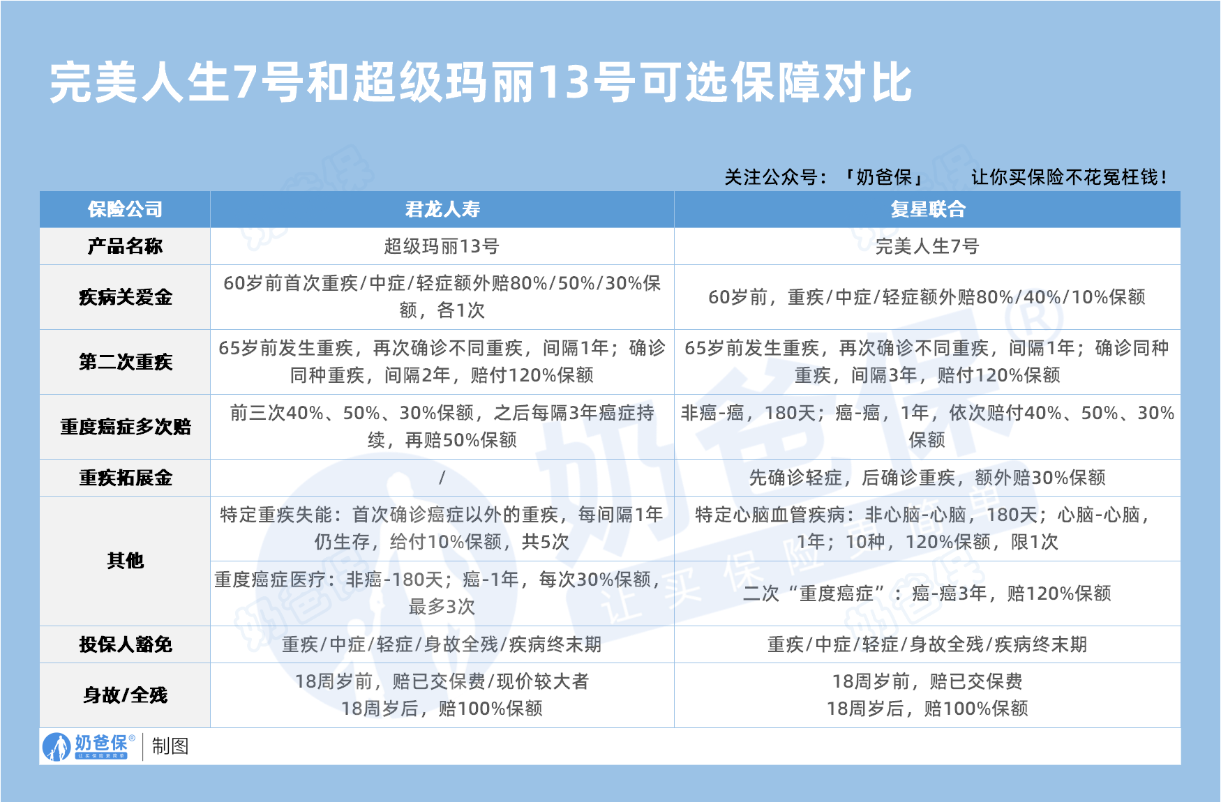
二、完美人生7号和超级玛丽13号可选保障对比

在癌症多次赔付方面,
超级玛丽13号的保障较为灵活。
若首次患的不是癌症,之后确诊癌症,间隔180天就能赔付,且根据不同情况赔付40%、50%或30%保额;
如果首次患癌,后续每间隔1年,每3年可赔50%保额,很适合需要长期抗癌的人群。
而完美人生7号的癌症多次赔付间隔期是3年,但赔付比例高达120%,能给予患者更有力的经济支持。
此外,超级玛丽13号若确诊非癌重疾,每年还能赔10%保额,最多赔5次,像脑中风后遗症患者就能从中受益。
同时,完美人生7号的心脑血管二次赔保障也很实用,针对脑梗、心梗等10种疾病,间隔1年,能赔付120%保额。
三、完美人生7号和超级玛丽13号适合人群
在保险产品的选择上,超级玛丽13号和完美人生7号各有特色,能满足不同人群的需求。
1、超级玛丽13号
对年轻家庭很友好,若在35岁前投保,可选择长达35年的缴费期,有效减轻每年的缴费压力。
对于肺部健康有担忧的人群,特别是肺结节人群,在术后确诊肺癌时能额外多赔30%,为这部分人群提供了有力的保障。
而且基础责任赔付比例较高,中症可赔付60%、轻症赔付30%,高杠杆的特点适合预算有限的人群。
以30岁女性为例,投保50万保额保终身,选择35年缴费,每年仅需缴纳约5250元。
2、完美人生7号
侧重于中老年人群的保障,50-55岁的人群仍可投保,让高龄人群也能获得风险保障。
对于有心脑血管疾病家族史的人来说,二次心梗、脑中风可多赔120%保额。
对女性也十分贴心,针对卵巢癌、子宫癌等女性特定癌症,可额外赔付10%保额,搭配医疗险,保障会更加全面。
例如30岁女性为例,若选择50万保额,保障终身,30年缴费:
不附加可选责任时,年保费约5800元;附加疾病关爱金等可选责任后,年保费可能超7000元。
四、奶爸总结
超级玛丽13号基础赔付高、癌症保障灵活,适合年轻人群、肺部健康关注者及追求性价比人群;
完美人生7号心脑血管专项保障强、覆盖年龄广,适配中老年、心脑血管疾病家族史人群及女性人群。
选择时,奶爸建议结合年龄、健康状况、家族病史与预算,精准匹配产品,让重疾险切实守护健康。
奶爸也给大家推荐几款优质的重疾险产品:
1、君龙人寿超级玛丽15号
第一,结节保障超全面
自带保障在原有肺结节基础上,拓展到乳腺/甲状腺结节,范围更广了。
可以说是目前市场上,少有的三大高发结节都有保障的产品。
第二,癌症保障丰富
超玛15号的癌症保障,从早期到晚期,都安排得妥妥的。
本身自带癌症拓展金,
首次确诊原位癌/轻度癌症后,确诊恶性肿瘤—重度,额外赔50%。
如果觉得不够,还可以附加以下保障:
癌症津贴或癌症多次赔(二选一):间隔一定周期后,可以赔一笔钱用于癌症持续治疗,癌症津贴有次数限制,多次赔则不限次数。
癌症重度特药治疗金:确诊癌症后需要吃高价特药,做过相关手术可以赔50%保额。

第三,重疾多次赔灵活选
重疾多次赔可以按需选择:
65周岁版,要求是65岁前确诊,额外赔2次,每次赔120%保额;
另一版则是不限年龄,额外赔2次,每次赔120%保额。

同种不同种都赔,且同种间隔周期短,只要2年
像心脏病术后复发了也能保,不用怕赔过一次就没保障了。
【适合人群】
看中结节、癌症保障,预算不多的朋友。
2、复星联合达尔文12号
第一,自带意外重疾额外赔和住院津贴。
前者因为意外导致首次重疾,可多赔35%基本保额。
等于一张保单覆盖重疾+意外,且是保至终身的双重保障!
后者在60周岁前未发生重疾,60岁后确诊,每天给付0.1%基本保额作为住院津贴。
人一辈子不一定会得重疾,但60岁后难免因小病小痛住院,
达尔文12号这个保障,可以让不确定的赔付变得更确定。
不过,这里需要注意的是,如果后续重疾/身故/全残,
会扣掉累计已给付的住院津贴金额后,再赔付。
第二,可选责任丰富
达尔文12号多重附加保障:
重疾多次赔:分65周岁版和终身版(二选一),满足多种人群需要;
重疾保费补偿:缴费期内发生重疾返还保费,实现“重疾免单”;
疾病关爱金/顶梁柱关爱保险金:家庭责任最重阶段赔更多;
癌症津贴:癌症间隔一定周期就能获得一笔理赔金。
第三,理赔门槛更低
5种特定重疾(如严重心肌炎)、原位癌、癌症津贴赔付,都比同类产品更宽松。
【适合人群】
看重理赔门槛、重疾返还保费的朋友
3、复星联合医联有盟
第一,轻中症保障灵活
必选保障是重疾,像轻中症保障、身故保障,可以加钱获得。
如果预算有限,也可以只买个重疾,先把大病保障做好;
如果预算多一点,建议大家还是要附加轻中症保障。
第二,自带一般医疗金
医联有盟自带医疗金,非常实用:
保单前5年,每年提供报销额度=0.5%*保额,100%报销,
未用完可累计,终身有效,身故/全残一次性赔剩余额度!

像买药、体检、看牙等日常开支,都能用上。
可以说是实打实把钱返还给客户使用!
第三,健康告知非常宽松
健康告知只有4条:
比如过去1年内的检查异常、是否有被医生建议住院或手术;
过去2年内的手术情况以及过去5年内的疾病情况。
针对非常高发的甲状腺/乳腺/肺结节,没有问询是否有进行手术,也没有问询是否多发,
只要结节等级在3级以内,结节直径符合要求,就有机会标体承保!
就连癌症,如果5年前已经治愈,没有复发和转移,
同时不涉及其他健康告知,也有机会投保!
【适合人群】
有健康异常的、注重就医资源和健康管理,看中产品实用性的朋友。
4、瑞华健康华佗1号康泰版
第一,基础保障扎实
轻中重疾保障都涵盖了,且轻症+中症赔付次数共7次,
目前市场上赔付次数算比较高的。
且重疾赔完,轻中症不分组还能继续赔,
不分组的好处就在于,赔付规则更宽松。
第二,性价比高
同样50万保额,保终身,基础保障,分30年交,
30岁人群投保华佗1号康泰版,比超级玛丽和达尔文便宜100元/年!
30年下来立省3000块!
第三,可选保障丰富
如果预算比较多,还可以附加:
重疾多次赔、疾病关爱金、癌症津贴、重疾保费补偿金和身故保障。
都是目前市场上热门可选保障内容,实用性强。
【适合人群】
追求高性价比、看中基础保障全面的朋友。
微信扫一扫
微信扫一扫
关注微信
客服热线
奶爸保

