近年来,分红险在保险市场中热度持续攀升。
然而,在投保环节,部分保险业务员为促成交易,存在夸大分红险收益的现象。
同时,对于产品的一些关键功能,他们也未能清晰阐释,致使不少消费者在投保后才发现与预期不符,追悔莫及。
下面奶爸也给大家介绍一下购买分红险的陷阱,以及推荐一些优质的产品。
一、购买分红险的陷阱有哪些?
在保险市场中,分红险颇受关注,然而,一些投保陷阱却暗藏其中,需要我们提高警惕:
陷阱一:资金灵活使用的“障眼法”
许多客户投保时,十分在意资金使用的灵活性,毕竟长期持有五六十年的人并不多,且都担心家中突发紧急情况需用钱。
咨询时,多数业务员会提及减保规则,称可按基本保额的20%领取资金,号称是减保最宽松的产品。
但实际上,除了减保,红利领取也不容忽视。
部分分红险会限制分红提取,如有的产品保底账户取钱满足基本保额的20%即可,可分红账户的红利是作为一次性交清的净保费,若要取用,只能退保,这极大地降低了资金灵活性。

陷阱二:虚高收益的“迷雾弹”
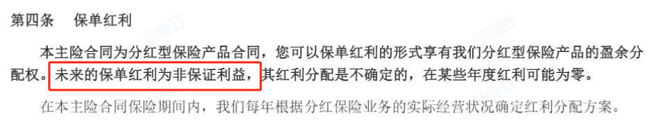
分红险的收益由保底利益和红利利益构成。
当前保底利益预定利率为2.0%,但这并不意味着实际保底收益就有这么高。当保险业务员宣称分红险保底利益达2.0%时,就要留个心眼。
经过对市面上多数分红险产品的测评发现,大部分产品保底收益远低于2.0%,较优质的产品通常在1.8%左右。
而红利利益则取决于保司实际经营情况,我们常见的多是预期红利。

分红具有不确定性,可能达到甚至超过100%,也可能仅有60%
所以,对于吹嘘分红红利高的业务员,务必保持清醒。
陷阱三:盲目迷信“大品牌”
一些保险业务员利用客户对品牌的信赖,强调大品牌靠谱。
关注保司大小本无可厚非,大品牌确实实力较强。
但仅以此为标准显然不足。还应结合保险公司过往3 - 5年的投资收益率以及过往分红实现率来综合考量。
善于投资、实力雄厚的保司,才更有可能为客户分配更多红利。
过往分红实现率能反映公司历年红利兑现情况,虽过去收益高不代表未来也高,但能为我们提供参考,助我们了解产品以往的分红水平 。
投保分红险时,我们要全面了解产品细节,理性判断,避免掉入这些陷阱,确保自身权益。
二、值得买的分红险产品有哪些?
奶爸从保司实力、产品预期收益以及保障,给大家挑选了几款优质产品。
先来看分红型终身寿险产品:

1、光明至尊2024版(分红型)
【特点】
综合实力强:光大集团、加拿大永明人寿,公司实力雄厚;且过往分红险实现率和近三年平均投资收益率均不错
有机会博取较高收益:30岁男性,年交10万,交5年,叠加分红收益,保单第10年,红利收益IRR超过2%;第20年近3%,IRR无限接近3.6%
【适用人群】
看重保险公司实力、追求高收益人群
2、一生中意尊享版(分红型)
【特点】
综合实力强:背靠中国石油集团和意大利忠利保险集团,是中外合资大公司;且连续10年分红实现率超过100%,2023年分红实现率和近三年平均投资收益率均不错
有机会博取高收益:30岁男性,年交10万,交5年,叠加分红,保单第20年,红利收益超过2.6%,IRR无限接近3.2%
保单权益丰富:满足一定保费,有机会对接养老社区、享受对应VIP服务。
【适用人群】
看重保司综合实力和保单权益的人群
3、福满佳2.0(分红型)
【特点】
综合实力强:背靠中粮集团和英杰华保险集团,是中外合资大公司;且过往分红险实现率和近三年平均投资收益率均表现不错
封闭期短、有机会博取较高收益:30岁男性,年交10万,交5年,保单第5年就能回本;保单第10年,红利收益超过2.3%,IRR无限接近3.3%
身故保障全面:除基础保障外,还自带重大自然灾害意外身故保障,非常全面
保单权益丰富:满足一定保费,有机会对接养老社区、享受对应VIP服务,还有第二投保人、保险金信托服务等。
【适用人群】
看重产品前期收益、回本速度,同时兼顾产品保单权益等人群
4、悦享盈佳2.0(分红型)
【特点】
大公司出品:背靠中国邮政集团和友邦保险,过往分红险实现率和近三年平均投资收益率均表现十分不错,2024年上半年综合投资收益6.06%,排名第13位
保单收益还不错:30岁男性,年交10万*5年交,叠加分红,保单第20年,复利IRR超过2%,且最高IRR无限接近2.9%
保单权益丰富:满足一定保费,有机会对接养老社区、享受对应VIP服务,还有第二投保人、保险金信托服务等。
【适用人群】
看重大品牌、兼顾未来养老品质等人群
5、星福家2024(分红型)
【特点】
保司实力强:背靠上海复星工业和美国保德信集团,保司综合实力强;且过往分红险实现率和近三年平均投资收益率均表现十分不错
封闭期短:30岁男性,年交10万,5年交,现金价值>已交保费时间仅需6年,优于不少同类产品
分红收益高:30岁男性,年交10万,5年交,保单第20年,红利IRR接近3%,最高IRR无限接近3.5%
【适用人群】
看重回本时间、想要博取较高收益等人群
6、传世乐享(分红型)
【特点】
保司实力强:背靠清华同方和荷兰全球人寿,保司经营十分稳健,近3年平均综合投资收益率6.1%,非上市寿险第一
分红收益高:30岁男性,年交10万,5年交,保单第30年,红利IRR超3%,最高红利IRR无限接近3.5%
有机会对接养老社区:满足一定保费需求,有机会对接养老社区,提高未来养老品质
【适用人群】
看中公司品牌、追求较高收益的朋友
再来看看分红型年金险产品:

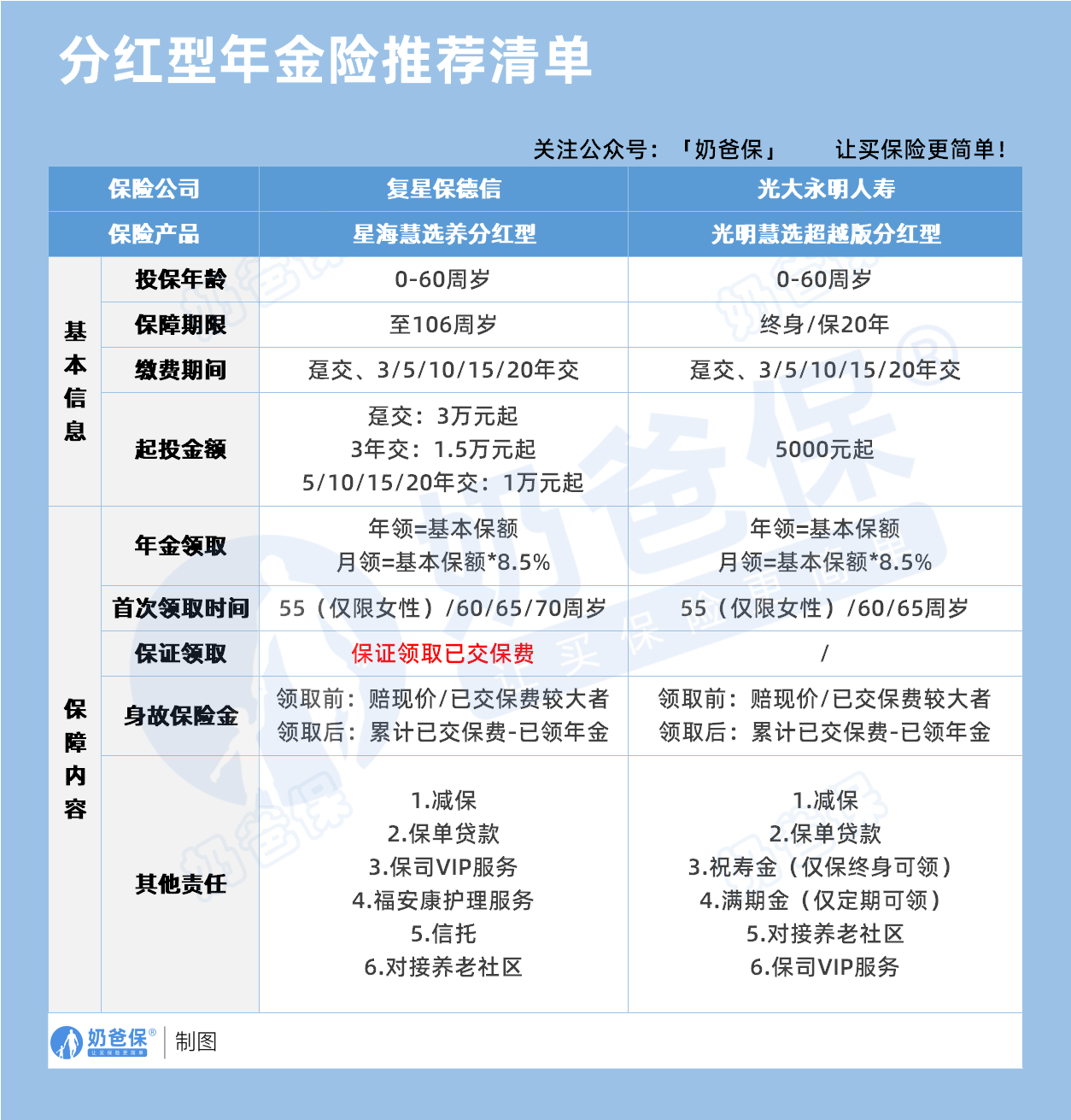
1、星海慧选养分红型
【特点】
保证领取已交保费:目前少有的有保证领取的产品,安全感十足
收益还不错:30岁男性,10年交,年交10万,60岁起领。每年领取81534元,加上分红,60岁能拿到11.4万元,80岁能拿到15.3万元,长期IRR达4.2%
保单权益丰富:除了支持保单贷款、减保等操作,同时满足一定保费还有机会对接高端养老社区,提高未来养老品质
【适用人群】
看中有保证领取、综合收益高的朋友。
2、光明慧选超越版分红型
【特点】
可选保障期灵活:可选保终身或保定期(领取后20年),保终身,到88周岁时可以领取100%保额作为祝寿金;保定期在领取20年后还生存,领取10倍保额的满期金
有机会博取更高收益:30岁男性,年缴10万交5年,60岁起领,分红方式累计生息,终身版每年可领38700元,累计领到88岁,共领了116.1万元
保单权益丰富:满足一定保费,可以对接养老社区、享受保司VIP服务,此外,产品还支持减保、保单贷款、减额交清等权益,资金使用非常灵活
【适用人群】
适合看中大公司、追求品质养老等人群
三、奶爸总结
如果最近有储蓄、养老或者其他投资规划,看中稳中求胜的朋友,不妨了解一下分红险,
既有锁定终身的保底利率,又能获得保司分红,有机会获得更多的收益。
如果大家挑选保险有什么困难,可以扫码关注:奶爸保公众号进行1对1咨询。
现在关注“奶爸保”公众号,回复“官网”,还可以免费领取价值199元的保障大礼包哦,让您买保险变得更简单。
微信扫一扫
微信扫一扫
关注微信
客服热线
奶爸保

