在当前经济环境下,固收终身寿险的收益相对较低,
同时银行利率也呈现下降趋势,这使得投资者在寻求稳定且较高收益的理财方式时面临挑战。

陆家嘴国泰鸿利鑫享2.0至尊版终身寿险(分红型)在这种背景下应运而生,
不仅提供了终身的身故保障,还通过分红机制为投保人提供了资产增值的机会,有望在长期内实现较高的收益回报。
下面奶爸来给大家详细介绍一下。
一、陆家嘴国泰鸿利鑫享2.0至尊版终身寿险(分红型)怎么样?
先来看看保障内容表格:

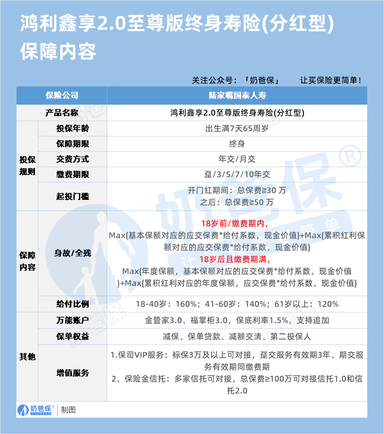
鸿利鑫享2.0至尊版终身寿险(分红型)由陆家嘴国泰人寿推出,以下是它的保障内容:
1、投保规则
这款产品的投保年龄范围从出生满7天到65周岁,涵盖人群广,无论是给宝宝规划长远保障,还是为中年阶段的自己增添保障都可考虑。
缴费方式有年交和月交两种,缴费期限包括趸交、3/5/7/10年交。
起投门槛还是比较高的,更适合高净值人群投保。
开门红期间总保费需要大于30万,之后则需大于50万。
2、保障内容
提供基本的身故/全残保障,
被保人18岁前或处于缴费期内身故/全残,
赔付应交保费乘以给付系数与现金价值的较大值,
再加上累积红利保额对应的应交保费乘以给付系数与现金价值的较大值。
被保人18岁后且缴费期满身故/全残,
赔付年度保额、应交保费乘以给付系数、现金价值的较大值,
再加上累积红利对应的年度保额、应交保费乘以给付系数、现金价值的较大值。
给付比例按照年龄进行划分:
18 - 40岁为160% ,41 - 60岁为140% ,61岁以上为120%
投保后,每年还有可能获得分红,增加额外收益,提高保单整体的投资回报。
陆家嘴国泰人寿的分红实现率表现良好,
近5年来的分红实现率介于100%-200%之间,综合平均值为145%,
显示了其强大的投资能力和稳健的分红实力。

2024年分红限高前分红实现率仅3款低于100%,水平依然维持在93-94%左右,其余大多数产品均未低于100%,这也为每年分红提供了有力保障。
3、保单权益
还提供减保、保单贷款、减额交清、第二投保人等权益。
减保能在需要资金时灵活支取,满足人生不同阶段的资金需求;
保单贷款可解决短期资金周转难题;
减额交清能在后续缴费困难时,降低保额但仍保留部分保障;
第二投保人设置则可以避免因原投保人变故导致的保单归属问题。
还提供金管家3.0、福掌柜3.0万能账户,保底利率为1.5%,并且支持追加,这为资金增值提供了更多可能。
在市场利率波动的情况下,能有一定的保底收益,让投保人更安心。
4、增值服务
投保3万及以上可对接VIP服务,享受陆家嘴国泰人寿提供的各类客户服务。
如果总保费达到100万,还可对接保险金信托,有多家信托公司可供选择,满足不同投保人的财富传承等需求。

二、陆家嘴国泰鸿利鑫享2.0至尊版终身寿险(分红型)收益高吗?
了解完保障内容,奶爸给大家介绍一下大家最关心的收益问题。
奶爸以45岁男性,年交10万,分5年交为例,看看产品的收益情况:

从现金价值超过已交保费的时间来看,
只看保证收益,
第5年,累计保费为50万元,此时现金价值达到50,4898元,超过了已交保费,实现了回本。
叠加红利后,
在保单第7年,总现金价值达到52,1287元,超过了已交保费,实现了回本。
再来看看现金价值情况,
投保初期,现金价值增长较为缓慢,仍处于积累阶段。
第4年末,累积红利11,169元,总现金价值为31,1019元;
到第10年末,即被保人55岁时,累积红利为47,973元,总收益增长至57,2592元。
之后,现金价值和总收益继续保持增长态势。
第30年末,即被保人75岁时,能获得的保证收益为75,3080元,
总收益达到1,012,383元,是已交保费的2倍多,预估IRR也超过了2.8%,
这也意味着长期持有保单的情况下,现金价值和总收益的增长较为可观的。
此外,若在中途有资金需求,也可以通过减保、退保等操作提取资金,解决一时的急需资金的问题。
三、奶爸总结
陆家嘴国泰鸿利鑫享2.0至尊版终身寿险(分红型)的推出,为寻求长期稳定增值的人提供了新的选择。
它不仅提供基本的身故保障,还提供了额外的分红收益,使得投保人在享受保障的同时,也能分享到保险公司的经营成果。
在长期持有的情况下,能够为投保人带来相对较高的预期收益,尤其是在当前低利率环境下,其优势更加明显。
此外,还提供了一系列的附加服务,如VIP服务、万能账户对接等,进一步提升了产品的吸引力。
奶爸也给大家推荐几款目前值得选择的终身寿险产品:
1、一生中意福享版(分红型)
中意人寿经典款——一生中意系列!
虽然保底收益都在1.3%左右,但演示利率是目前少有的4.25%产品。
叠加分红收益后,封闭期只有7年,
10年预期红利IRR达1.8%以上,最高红利IRR有机会超过3.2%,目前5款产品最高。
保单权益丰富、增值服务又多,资金周转更方便。
【适用人群】
能接受较低的确定性,来换取更高的分红预期的朋友。
2、一生中意鑫享版(分红型)
同样也出自中意人寿热门IP,但和福享版优点不一样的是,
鑫享版的保底收益更高一点,演示红利就下调了些。
30岁女性,5年交,年交10万,叠加红利收益,
封闭期只有7年,而持有10年预期IRR就超过1.5%,
最高无限接近3%!
【适用人群】
追求更稳定收益、看重保司综合实力、产品保单权益的朋友。
3、鸿利鑫享3.0(分红型)
陆家嘴国泰人寿出品,和中意人寿一样,有着20多年的分红险运营经验。
保司实力出众,产品也很优秀:
30岁女性,5年交,年交10万,单保证收益最高也超过1.5%,
如果叠加红利收益,最高超过3.1%!
可以说两者都兼得。
【适用人群】
看中保司综合实力,兼顾保底+分红的朋友。
4、悦享盈佳福享版(分红型)
中邮人寿出品,妥妥的大保司系分红险。
且投保门槛超低的,年交5000元起就能买了,普通工薪阶层都能拥有!
30岁女性,5年交,年交10万,
单看保证收益,比鸿利鑫享3.0还略高一点点。
附加红利收益后,封闭期只有6年,
持有10年,预期红利超过1.7%,最高有机会超过3.1%!
【适用人群】
看中大品牌产品、预算不多,兼顾保底+分红收益的朋友。
5、光明至尊乐享版(分红型)
光大永明人寿的爆款系列——光明至尊,一直以来好评都非常不错。
新上的光明至尊乐享版,前期现价增长非常快,
单看保证收益,回本只要8年;叠加分红只要6年。
而且,保证收益是这里面最高的:
30岁女性,5年交,年交10万,最高超过1.6%!
如果叠加红利收益,
保单第10年,预期红利IRR>2%,市场少有,
最高预期红利IRR>3%
【适用人群】
看中前期回本速度快、保证收益高,有养老社区需求朋友。
想要了解产品详细信息的朋友,也可以私聊奶爸~
微信扫一扫
微信扫一扫
关注微信
客服热线
奶爸保

