在为孩子规划未来时,很多家长会考虑购买保险作为长期的财务规划工具。
福满佳2.0增额终身寿分红型,以其终身保障、现金价值增长以及分红特性,吸引了众多家长的关注。
那么,这款产品是否适合儿童购买呢?
奶爸也将从产品的保障、收益以及孩子的实际需求等多方面进行分析。
一、儿童压岁钱如何存最好?
孩子们的压岁钱不仅是长辈对孩子们的祝福,更是一个绝佳的机会,可以用来培养孩子的理财观念和财务规划能力。
如何妥善管理孩子的压岁钱呢?
以下是一些值得家长考虑的方法:
1、开设儿童银行账户
家长可以为孩子在银行开设一个专门的儿童账户,将压岁钱存入账户并设置为定期存款。
这种方式的优点是安全且稳定,银行的利息虽然相对较低,但可以让孩子从小就养成储蓄的习惯,也可以让孩子直观地感受到“钱生钱”的过程。
2、进行基金定投
基金定投是一种适合长期持有的理财方式,收益相对较高,但同时也需要承担一定的风险。
例如,可以选择一些指数基金或混合基金,这些基金通常具有较为稳定的业绩表现。
基金定投的好处在于可以通过长期投资平摊成本,降低市场波动的影响。
3、购买储蓄险
储蓄险如增额终身寿险或教育年金,是一种兼具保障和储蓄功能的金融产品。
增额终身寿险的保额会随着时间增长而增加,具有强制储蓄的特点,收益相对稳定且确定。
教育年金则是一种专门为孩子教育储备资金的产品,可以根据孩子的教育阶段进行资金规划,确保专款专用。
购买储蓄型保险不仅可以为孩子的未来提供一份保障,还能让孩子从小了解保险的概念和重要性。
实际操作中,家长可以将上述几种方式结合起来进行综合规划。
例如,可以将一部分压岁钱存入银行定期账户,确保资金的安全性和稳定性;
将另一部分用于基金定投,获取较高的长期收益;再将一部分用于购买储蓄险,为孩子的未来提供一份保障。
通过多元化的理财方式,不仅可以分散风险,还能让孩子在实践中学习不同理财工具的特点和优势。
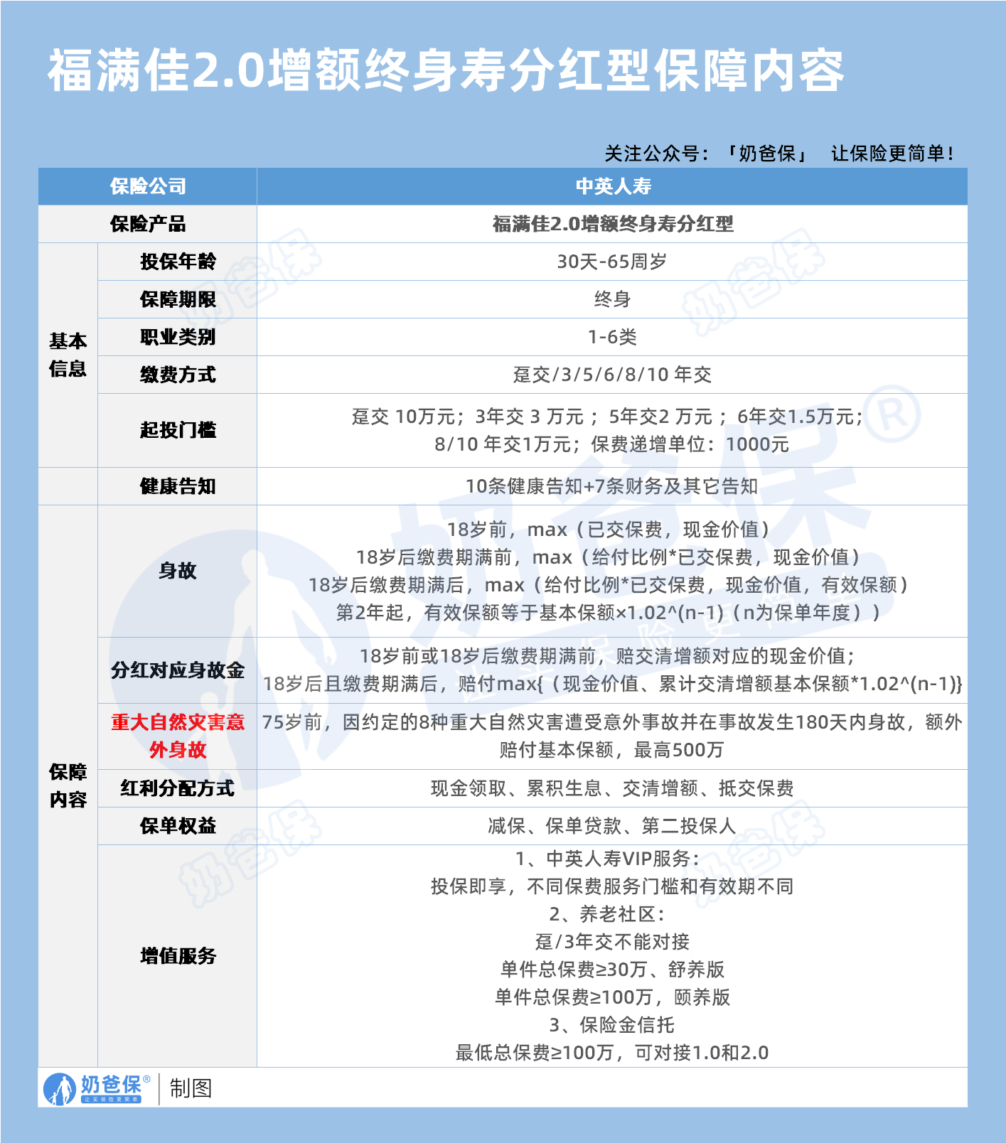
二、福满佳2.0增额终身寿分红型适合儿童买吗?
从保障、收益以及孩子的实际需求等多方面来看,中英人寿福满佳2.0增额终身寿分红型增额终身寿分红型是否适合孩子购买,可以从多角度进行分析:
1、保障方面

福满佳2.0增额终身寿分红型为孩子提供终身的身故或全残保障,为孩子的未来提供了长期稳定的经济保障。
还有重大自然灾害意外身故保障,最高赔付500万,进一步增强了保障力度。
2、收益方面
作为增额终身寿险,其保额按2.0%的复利逐年增长,保底收益在60岁时IRR约为1.7%,能有效抵御通货膨胀。
分红收益也是其一大亮点。
从过往表现来看,中英人寿2023年分红实现率全部超过100%,最高达133%
红利可选择现金领取、累积生息、抵交保费或交清增额,且在保单有效期内每年可申请变更,为投保人提供了较大的灵活性。
以0岁男宝,年交5万、交10年为例,

保单第10年,总收益达到55.8万元;第20年,总收益达到约80万元;若被保人长寿至100岁,总收益可超过110万元。
其长期稳定性和分红收益可为孩子的教育提供充足的资金保障。
例如,孩子在大学期间或出国留学时,可通过减保或保单贷款等方式领取部分资金。
随着时间推移,保单的现金价值和红利不断积累,可作为孩子的婚嫁金,减轻家庭未来的经济压力。
作为终身寿险,福满佳2.0增额终身寿分红型可作为财富传承的工具,确保资产的稳健增值和定向传承。
综合来看,
如果家庭经济条件较好,希望为孩子提供长期稳定的保障和财富增值工具,同时对保险公司的实力和分红收益有一定信心,福满佳2.0增额终身寿分红型是一个不错的选择。
分红收益具有不确定性,虽然中英人寿过往分红表现良好,但未来分红情况仍受公司经营和市场环境影响。
如果家庭预算有限或更倾向于短期收益,可考虑其他产品。
三、奶爸总结
压岁钱的管理不仅仅是让孩子学会如何理财,最重要的是让孩子明白压岁钱的价值,培养他们理财和规划未来的能力
福满佳2.0增额终身寿分红型具有一定的优势,如稳定的现金价值增长和分红潜力,适合有长期储蓄需求且预算充足的家长为孩子购买。
奶爸也给大家推荐几款目前值得选择的终身寿险产品:
1、一生中意福享版(分红型)
中意人寿经典款——一生中意系列!
虽然保底收益都在1.3%左右,但演示利率是目前少有的4.25%产品。
叠加分红收益后,封闭期只有7年,
10年预期红利IRR达1.8%以上,最高红利IRR有机会超过3.2%,目前5款产品最高。
保单权益丰富、增值服务又多,资金周转更方便。
【适用人群】
能接受较低的确定性,来换取更高的分红预期的朋友。
2、一生中意鑫享版(分红型)
同样也出自中意人寿热门IP,但和福享版优点不一样的是,
鑫享版的保底收益更高一点,演示红利就下调了些。
30岁女性,5年交,年交10万,叠加红利收益,
封闭期只有7年,而持有10年预期IRR就超过1.5%,
最高无限接近3%!
【适用人群】
追求更稳定收益、看重保司综合实力、产品保单权益的朋友。
3、鸿利鑫享3.0(分红型)
陆家嘴国泰人寿出品,和中意人寿一样,有着20多年的分红险运营经验。
保司实力出众,产品也很优秀:
30岁女性,5年交,年交10万,单保证收益最高也超过1.5%,
如果叠加红利收益,最高超过3.1%!
可以说两者都兼得。
【适用人群】
看中保司综合实力,兼顾保底+分红的朋友。
4、悦享盈佳福享版(分红型)
中邮人寿出品,妥妥的大保司系分红险。
且投保门槛超低的,年交5000元起就能买了,普通工薪阶层都能拥有!
30岁女性,5年交,年交10万,
单看保证收益,比鸿利鑫享3.0还略高一点点。
附加红利收益后,封闭期只有6年,
持有10年,预期红利超过1.7%,最高有机会超过3.1%!
【适用人群】
看中大品牌产品、预算不多,兼顾保底+分红收益的朋友。
5、光明至尊乐享版(分红型)
光大永明人寿的爆款系列——光明至尊,一直以来好评都非常不错。
新上的光明至尊乐享版,前期现价增长非常快,
单看保证收益,回本只要8年;叠加分红只要6年。
而且,保证收益是这里面最高的:
30岁女性,5年交,年交10万,最高超过1.6%!
如果叠加红利收益,
保单第10年,预期红利IRR>2%,市场少有,
最高预期红利IRR>3%
【适用人群】
看中前期回本速度快、保证收益高,有养老社区需求朋友。
想要了解产品详细信息的朋友,也可以私聊奶爸~
微信扫一扫
微信扫一扫
关注微信
客服热线
奶爸保

