这位朋友你好,关于昆仑健康保普惠多倍版重大疾病保险贵吗,一年多少钱的问题,奶爸在这里整理了有关昆仑健康保普惠多倍版重大疾病保险的相关内容,希望对你有帮助:
一、昆仑健康保普惠多倍版重大疾病保险贵吗?一年多少钱?
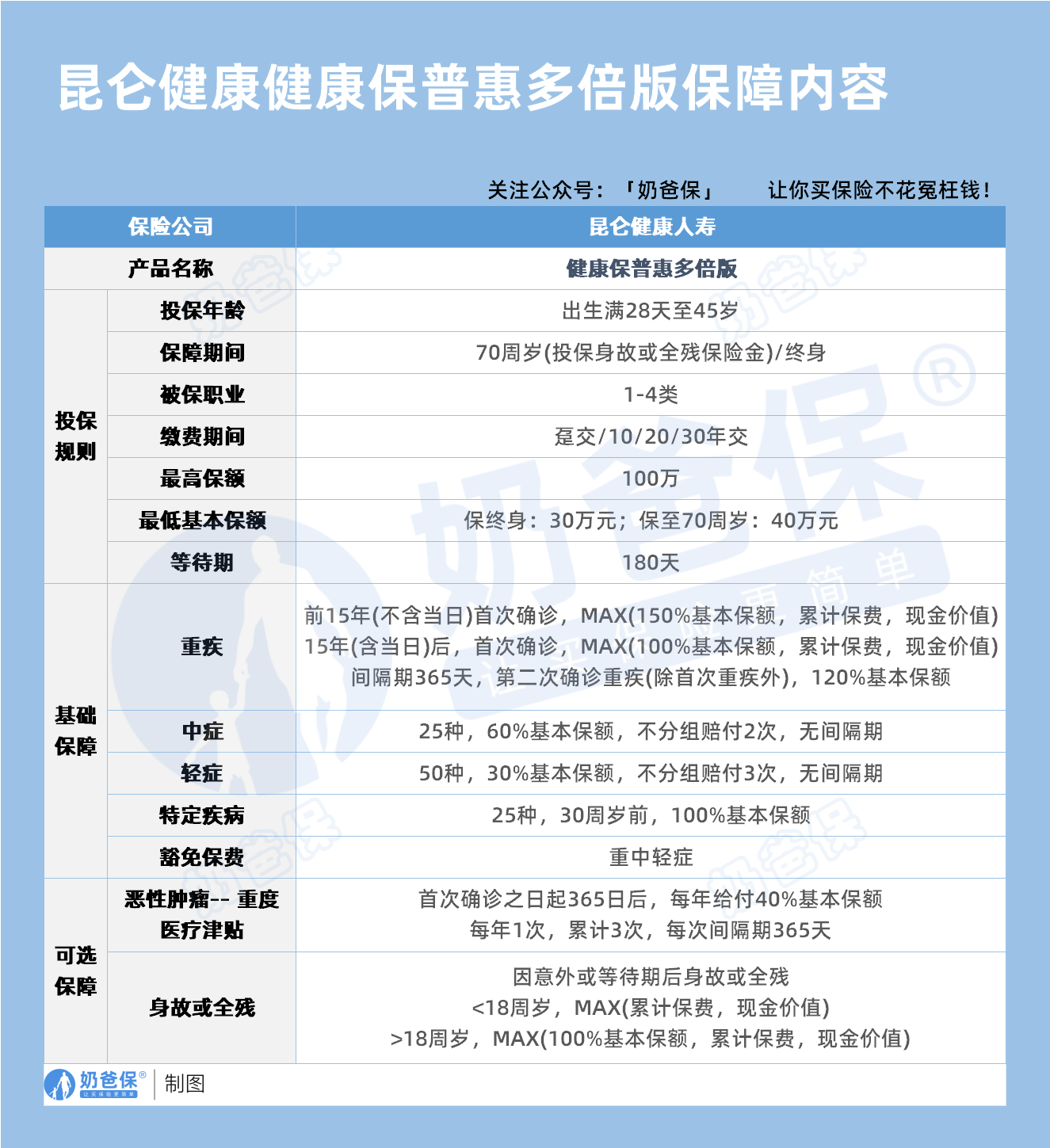
昆仑健康保普惠多倍版重疾险亮点颇多。
保障全面,涵盖100种重疾、50种轻症、25种中症及25种少儿特疾等200种疾病。
重疾前15年确诊可赔150%保额,中症赔付比例达60%
30岁前特疾额外赔100%保额,还有可选的重度癌症津贴赔3次,每次40%保额。
豁免保费保障也很人性化,缴费期限灵活,最长30年,且最高保额可达100万,不捆绑身故责任,核保宽松,对亚健康人群友好。
昆仑健康保普惠多倍版2024重大疾病保险的价格因多种因素而异,以下是一些常见的保费示例:
30岁男性:
保终身,30年交,50万保额,仅基础责任的情况下,每年保费约8070元;
若选择基础责任+可选“恶性肿瘤——重度”医疗津贴责任,每年保费需10560元;
若选择基础责任+可选身故或全残责任,每年保费则为9450元。
30岁女性:
保终身,30年交,50万保额,仅基础责任时,每年保费约7050元;
若选择基础责任+可选“恶性肿瘤——重度”医疗津贴责任,每年保费为9000元;
若选择基础责任+可选身故或全残责任,每年保费是7553元。
30岁人群:
保终身,30年交,30万保额,仅基础责任,男性需4842元/年,女性需4230元/年;
若选择基础责任+可选“恶性肿瘤——重度”医疗津贴责任,男性需6336元/年,女性需6000元/年;
若选择基础责任+可选身故或全残责任,男性需4260元/年,女性需3021元/年。
二、奶爸总结
昆仑健康保普惠多倍版重大疾病保险属于多次赔的产品,因此产品的整体保费也是偏高的,更适合保费预算充足的人。
如果你想要了解性价比高的重疾险产品,可以看看这篇:
如果大家挑选保险有什么困难,可以扫码关注:奶爸保公众号 进行1对1咨询,现在关注“奶爸保”公众号,回复“官网”,还可以免费领取价值199元的保障大礼包哦,让您买保险变得更简单。
昆仑健康保普惠多倍版重大疾病保险贵吗?一年多少钱?
这位朋友你好,关于昆仑健康保普惠多倍版重大疾病保险贵吗,一年多少钱的问题,奶爸在这里整理了有关昆仑健康保普惠多倍版重大疾病保险的相关内容,希望对你有帮助:
一、昆仑健康保普惠多倍版重大疾病保险贵吗?一年多少钱?
昆仑健康保普惠多倍版重疾险亮点颇多。
保障全面,涵盖100种重疾、50种轻症、25种中症及25种少儿特疾等200种疾病。
重疾前15年确诊可赔150%保额,中症赔付比例达60%
30岁前特疾额外赔100%保额,还有可选的重度癌症津贴赔3次,每次40%保额。
豁免保费保障也很人性化,缴费期限灵活,最长30年,且最高保额可达100万,不捆绑身故责任,核保宽松,对亚健康人群友好。
昆仑健康保普惠多倍版2024重大疾病保险的价格因多种因素而异,以下是一些常见的保费示例:
30岁男性:
保终身,30年交,50万保额,仅基础责任的情况下,每年保费约8070元;
若选择基础责任+可选“恶性肿瘤——重度”医疗津贴责任,每年保费需10560元;
若选择基础责任+可选身故或全残责任,每年保费则为9450元。
30岁女性:
保终身,30年交,50万保额,仅基础责任时,每年保费约7050元;
若选择基础责任+可选“恶性肿瘤——重度”医疗津贴责任,每年保费为9000元;
若选择基础责任+可选身故或全残责任,每年保费是7553元。
30岁人群:
保终身,30年交,30万保额,仅基础责任,男性需4842元/年,女性需4230元/年;
若选择基础责任+可选“恶性肿瘤——重度”医疗津贴责任,男性需6336元/年,女性需6000元/年;
若选择基础责任+可选身故或全残责任,男性需4260元/年,女性需3021元/年。
二、奶爸总结
昆仑健康保普惠多倍版重大疾病保险属于多次赔的产品,因此产品的整体保费也是偏高的,更适合保费预算充足的人。
如果你想要了解性价比高的重疾险产品,可以看看这篇:
如果大家挑选保险有什么困难,可以扫码关注:奶爸保公众号 进行1对1咨询,现在关注“奶爸保”公众号,回复“官网”,还可以免费领取价值199元的保障大礼包哦,让您买保险变得更简单。
-
一生中意终身寿险好不好?保障+收益+灵活度全解析
2025-11-12 18:00:17
-
复星保德信星颐(分红型)养老年金保险,适合哪些人买?
2025-11-12 16:00:32
-
中国人寿2026开门红年金险值得买吗?一文深度解析
2025-11-12 14:07:56
-
福有余2025是哪个公司的?给孩子买好不好?
2025-11-12 09:28:10
-
2025年快返型年金险合集:存本取息+终身领,灵活减保超省心
2025-11-10 10:50:13
查看更多所用,不泄露任何第三方
或用于其他用途