这位朋友你好,关于陆家嘴国泰人寿鸿利鑫享2.0终身寿险(分红型)怎么样的问题,奶爸在这里整理了有关陆家嘴国泰人寿鸿利鑫享2.0终身寿险(分红型)的相关内容,希望对你有帮助:
一、陆家嘴国泰人寿鸿利鑫享2.0终身寿险(分红型)怎么样?
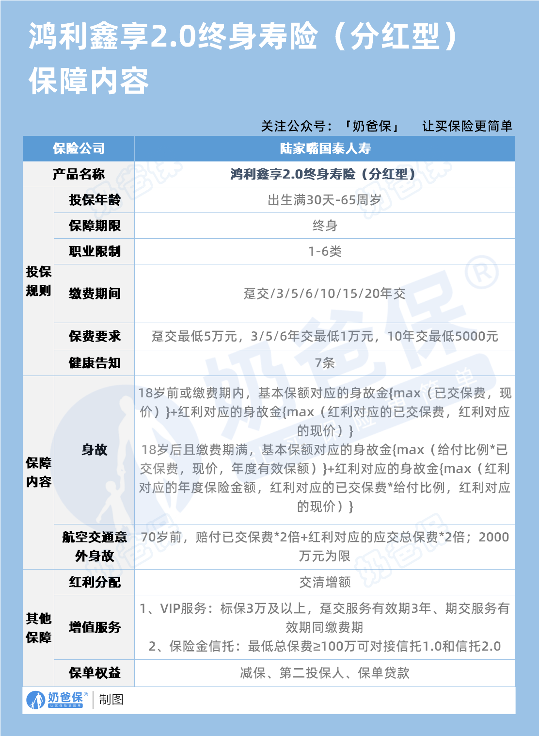
陆家嘴国泰人寿鸿利鑫享2.0终身寿险(分红型)出生满28天至70周岁的人群均可投保。
缴费期限选择多样,包括趸交、3年交、5年交和10年交。
趸交是5万元起投,3/5年交是1万元起投,10年交是5000元起投。
主要提供身故保障,根据不同情况灵活进行赔付。
保单权益也很丰富,
1. 支持减保,每年减保金额不超过当年基本保额的20%
2. 可设置第二投保人,有助于明确保单权益的归属,降低初始投保人去世后保单成为遗产引发分配纠纷的风险。
3. 提供减额交清权益,当投保人遇到经济困难时,可选择减少保额以一次性交清剩余保费,避免保单失效。不过,选择减额交清后将不再享受红利分配。
4. 可进行保单贷款,以及自动垫交保费。
5. 可以附加万能账户福掌柜2.0养老年金险和金管家2.0终身寿险,保底利率为2%,最新结算利率为4.6%(具体利率可能会有变动)。万能账户的额度为总保费的1.2倍,在缴费期内追加。
收益方面,
1. 收益由保底收益和红利收益两部分构成,红利以保额分红的形式实现,保额会不断增长,长期来看收益较为可观。
2. 虽然红利是不确定的,但可以参考陆家嘴国泰人寿过去5年的红利实现率,多数产品在100%以上,最高可达178%
以40岁男性,5年交,每年交10万为例,其回本速度和收益演示如下:
固定收益:在保单第10年回本。
固定收益+保额分红:在保单第7年回本。
被保人90岁时,若只看保证部分,生存总利益为133.2万,IRR只有2.16%
叠加分红后,保单的生存总利益达到255.2万元,是已交保费的5倍多,IRR高达3.45%
承保公司方面,
陆家嘴国泰人寿是一家海峡两岸合资寿险公司,由上海陆家嘴金融发展有限公司与台湾地区国泰人寿合资成立,注册资本为30亿元。
截至2022年底,总资产超过201亿元。
公司的偿付能力稳定,2024年二季度综合偿付能力充足率为171.59%,核心偿付能力充足率为130.98%,风险综合评级为BB级。
二、奶爸总结
陆家嘴国泰人寿鸿利鑫享2.0终身寿险(分红型)适合有一定经济基础、追求长期稳健收益、有财富传承需求,且对分红收益有一定期待的人群。
如果你想了解更多终身寿险产品,可以看看这篇:
如果大家挑选保险有什么困难,可以扫码关注:奶爸保公众号 进行1对1咨询,现在关注“奶爸保”公众号,回复“官网”,还可以免费领取价值199元的保障大礼包哦,让您买保险变得更简单。
陆家嘴国泰人寿鸿利鑫享2.0终身寿险(分红型)怎么样?
这位朋友你好,关于陆家嘴国泰人寿鸿利鑫享2.0终身寿险(分红型)怎么样的问题,奶爸在这里整理了有关陆家嘴国泰人寿鸿利鑫享2.0终身寿险(分红型)的相关内容,希望对你有帮助:
一、陆家嘴国泰人寿鸿利鑫享2.0终身寿险(分红型)怎么样?
陆家嘴国泰人寿鸿利鑫享2.0终身寿险(分红型)出生满28天至70周岁的人群均可投保。
缴费期限选择多样,包括趸交、3年交、5年交和10年交。
趸交是5万元起投,3/5年交是1万元起投,10年交是5000元起投。
主要提供身故保障,根据不同情况灵活进行赔付。
保单权益也很丰富,
1. 支持减保,每年减保金额不超过当年基本保额的20%
2. 可设置第二投保人,有助于明确保单权益的归属,降低初始投保人去世后保单成为遗产引发分配纠纷的风险。
3. 提供减额交清权益,当投保人遇到经济困难时,可选择减少保额以一次性交清剩余保费,避免保单失效。不过,选择减额交清后将不再享受红利分配。
4. 可进行保单贷款,以及自动垫交保费。
5. 可以附加万能账户福掌柜2.0养老年金险和金管家2.0终身寿险,保底利率为2%,最新结算利率为4.6%(具体利率可能会有变动)。万能账户的额度为总保费的1.2倍,在缴费期内追加。
收益方面,
1. 收益由保底收益和红利收益两部分构成,红利以保额分红的形式实现,保额会不断增长,长期来看收益较为可观。
2. 虽然红利是不确定的,但可以参考陆家嘴国泰人寿过去5年的红利实现率,多数产品在100%以上,最高可达178%
以40岁男性,5年交,每年交10万为例,其回本速度和收益演示如下:
固定收益:在保单第10年回本。
固定收益+保额分红:在保单第7年回本。
被保人90岁时,若只看保证部分,生存总利益为133.2万,IRR只有2.16%
叠加分红后,保单的生存总利益达到255.2万元,是已交保费的5倍多,IRR高达3.45%
承保公司方面,
陆家嘴国泰人寿是一家海峡两岸合资寿险公司,由上海陆家嘴金融发展有限公司与台湾地区国泰人寿合资成立,注册资本为30亿元。
截至2022年底,总资产超过201亿元。
公司的偿付能力稳定,2024年二季度综合偿付能力充足率为171.59%,核心偿付能力充足率为130.98%,风险综合评级为BB级。
二、奶爸总结
陆家嘴国泰人寿鸿利鑫享2.0终身寿险(分红型)适合有一定经济基础、追求长期稳健收益、有财富传承需求,且对分红收益有一定期待的人群。
如果你想了解更多终身寿险产品,可以看看这篇:
如果大家挑选保险有什么困难,可以扫码关注:奶爸保公众号 进行1对1咨询,现在关注“奶爸保”公众号,回复“官网”,还可以免费领取价值199元的保障大礼包哦,让您买保险变得更简单。
-
一生中意终身寿险好不好?保障+收益+灵活度全解析
2025-11-12 18:00:17
-
复星保德信星颐(分红型)养老年金保险,适合哪些人买?
2025-11-12 16:00:32
-
中国人寿2026开门红年金险值得买吗?一文深度解析
2025-11-12 14:07:56
-
福有余2025是哪个公司的?给孩子买好不好?
2025-11-12 09:28:10
-
2025年快返型年金险合集:存本取息+终身领,灵活减保超省心
2025-11-10 10:50:13
查看更多所用,不泄露任何第三方
或用于其他用途