这位朋友你好,关于增多多6号终身寿险怎么样?、性价比如何的问题,奶爸在这里整理了有关增多多6号终身寿险的相关内容,希望对你有帮助:
一、增多多6号终身寿险怎么样?性价比如何?
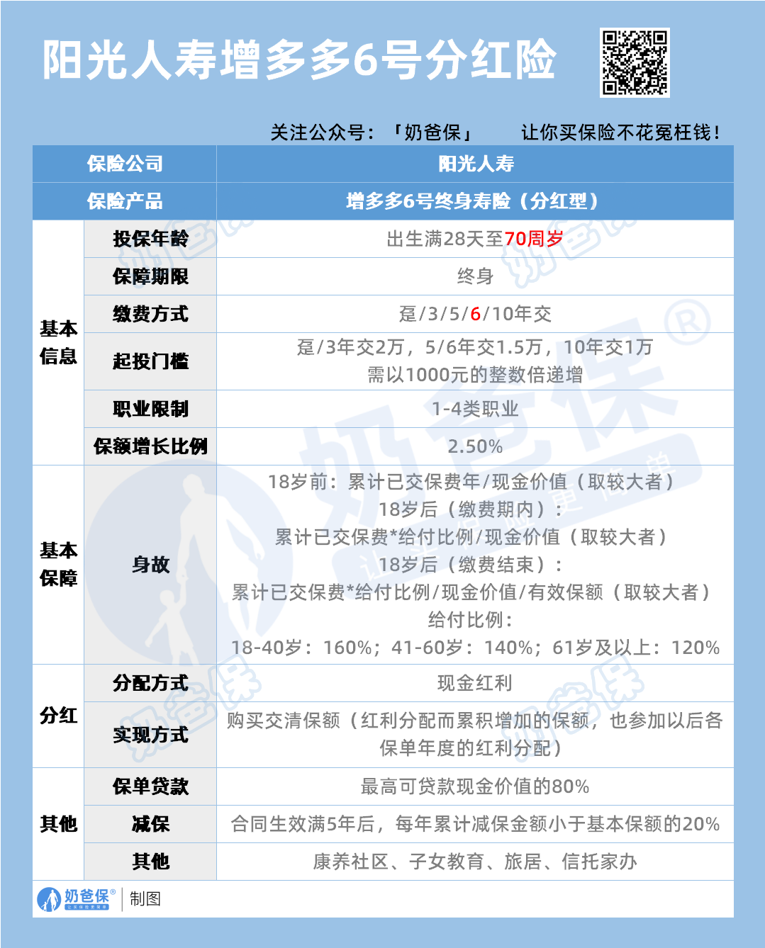
奶爸已经将增多多6号终身寿险的保障内容整理出来供大家参考:
增多多6号是一款不错的增额终身寿险产品。
一方面,这款产品能够为0-70岁的人群提供保障,覆盖不少老年人群体;
另外一方面,这款产品的投保门槛比较低,1万元即可投保。
保障方面,主要是身故保障,每年递增的保额为2.5%,中规中矩。
收益方面,采取现金分红的方式,分红的效率还是比较高的。
其他保障方面,增多多6号终身寿险支持保单贷款、减保,增加了产品的流动性。
同时,这款产品支持康养社区、子女教育、旅居、信托家办等服务,拓展性很强。
二、奶爸总结
以上就是关于增多多6号的介绍和解读。
总的来说,增多多6号的保障丰富程度还是比较高的,延展性很强。
关于更多增额终身寿险的产品,感兴趣的朋友可以阅读奶爸的理财险榜单:
如果大家挑选保险有什么困难,可以扫码关注:奶爸保公众号 进行1对1咨询,现在关注“奶爸保”公众号,回复“官网”,还可以免费领取价值199元的保障大礼包哦,让您买保险变得更简单。
增多多6号终身寿险怎么样?性价比如何?
这位朋友你好,关于增多多6号终身寿险怎么样?、性价比如何的问题,奶爸在这里整理了有关增多多6号终身寿险的相关内容,希望对你有帮助:
一、增多多6号终身寿险怎么样?性价比如何?
奶爸已经将增多多6号终身寿险的保障内容整理出来供大家参考:
增多多6号是一款不错的增额终身寿险产品。
一方面,这款产品能够为0-70岁的人群提供保障,覆盖不少老年人群体;
另外一方面,这款产品的投保门槛比较低,1万元即可投保。
保障方面,主要是身故保障,每年递增的保额为2.5%,中规中矩。
收益方面,采取现金分红的方式,分红的效率还是比较高的。
其他保障方面,增多多6号终身寿险支持保单贷款、减保,增加了产品的流动性。
同时,这款产品支持康养社区、子女教育、旅居、信托家办等服务,拓展性很强。
二、奶爸总结
以上就是关于增多多6号的介绍和解读。
总的来说,增多多6号的保障丰富程度还是比较高的,延展性很强。
关于更多增额终身寿险的产品,感兴趣的朋友可以阅读奶爸的理财险榜单:
如果大家挑选保险有什么困难,可以扫码关注:奶爸保公众号 进行1对1咨询,现在关注“奶爸保”公众号,回复“官网”,还可以免费领取价值199元的保障大礼包哦,让您买保险变得更简单。
-
一生中意终身寿险好不好?保障+收益+灵活度全解析
2025-11-12 18:00:17
-
复星保德信星颐(分红型)养老年金保险,适合哪些人买?
2025-11-12 16:00:32
-
中国人寿2026开门红年金险值得买吗?一文深度解析
2025-11-12 14:07:56
-
福有余2025是哪个公司的?给孩子买好不好?
2025-11-12 09:28:10
-
2025年快返型年金险合集:存本取息+终身领,灵活减保超省心
2025-11-10 10:50:13
查看更多所用,不泄露任何第三方
或用于其他用途