这位朋友你好,关于中英人寿福满佳利弊解读,适合谁入手这个问题,奶爸在这里整理了有关分红险的相关内容,希望对你有帮助:
一、中英人寿福满佳利弊解读,适合谁入手?
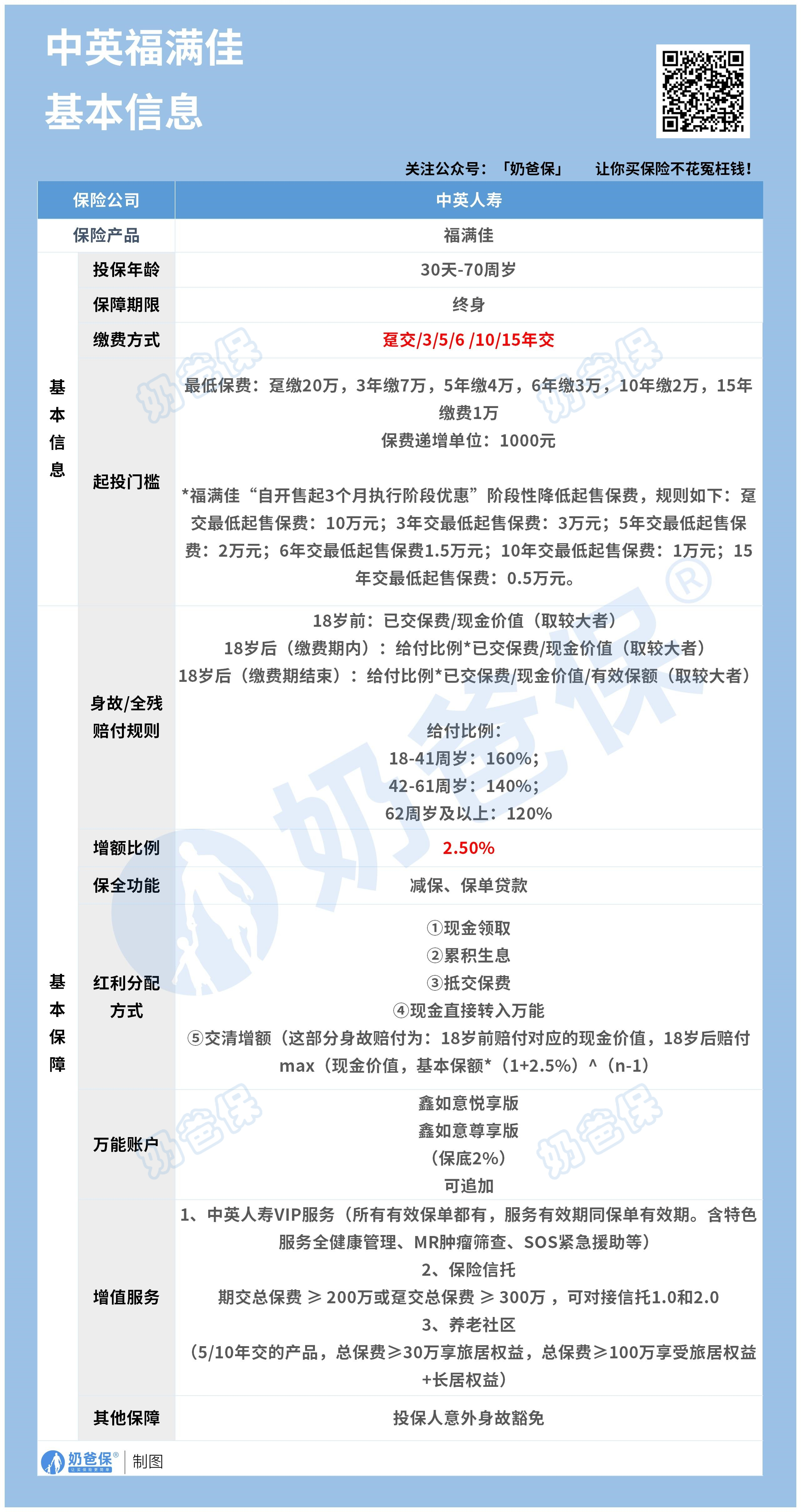
中英人寿福满佳作为一款分红型寿险,有很多人关注:
中英人寿福满佳有6,15年期缴费,适用更多的人群,也支持月缴,虽然投保门槛比较高,但支持月缴还是可以让更多消费者上车。
保单的收益由两部分组成,保证收益和分红收益,有现金领取、累计生息、抵交保险费、交清增额和转入万能账户5种红利领取方式。
结合分红收益来看的话,产品的长期收益更加可观,是非常值得期待的。
但是,分红险的红利分配是不确定的,未来能拿到多少,还要看当年的分红实现率;
换言之,如果你想要更为稳健性的投资风格,那还是考虑固定收益的增额寿产品。
中英人寿福满佳还提供万能账户的服务,关联万能账户的话,投保人可以在支付固定保费后,资金转入万能账户,并按照一定的比例获得收益。
这款产品虽然能搭配万能账户,但是如果选择交清增额的领取方式是无法搭配万能。
中英人寿还设计了第二投保人权益,使得资产传承更加定向。
当主投保人无法继续履行保险合同义务时,第二投保人可以承接,确保保险合同的持续有效性。
中英人寿福满佳还有更多保单权益,比如保单贷款、减额交清等,保费达标的情况下,还可享中英VIP服务,满足不同需求。
有这样一笔资金,日后遇到紧急用钱的情况,如成婚、创业、生病,都有一笔应急的钱;
就算一直没有取用,等到退休时,这笔钱也可以用来提升自己养老生活的质量。
二、奶爸总结
总之,中英人寿福满佳是一款十分不错的分红型终身寿险,增值表现好、灵活度高、保单权益也很实用。
如果是追求更高收益、做好长期投资准备且有一定风险承受能力的朋友,可以考虑这款产品。
如果大家挑选保险有什么困难,可以扫码关注:奶爸保公众号 进行1对1咨询,现在关注“奶爸保”公众号,回复“官网”,还可以免费领取价值199元的保障大礼包哦,让您买保险变得更简单。
中英人寿福满佳利弊解读,适合谁入手?
这位朋友你好,关于中英人寿福满佳利弊解读,适合谁入手这个问题,奶爸在这里整理了有关分红险的相关内容,希望对你有帮助:
一、中英人寿福满佳利弊解读,适合谁入手?
中英人寿福满佳作为一款分红型寿险,有很多人关注:
中英人寿福满佳有6,15年期缴费,适用更多的人群,也支持月缴,虽然投保门槛比较高,但支持月缴还是可以让更多消费者上车。
保单的收益由两部分组成,保证收益和分红收益,有现金领取、累计生息、抵交保险费、交清增额和转入万能账户5种红利领取方式。
结合分红收益来看的话,产品的长期收益更加可观,是非常值得期待的。
但是,分红险的红利分配是不确定的,未来能拿到多少,还要看当年的分红实现率;
换言之,如果你想要更为稳健性的投资风格,那还是考虑固定收益的增额寿产品。
中英人寿福满佳还提供万能账户的服务,关联万能账户的话,投保人可以在支付固定保费后,资金转入万能账户,并按照一定的比例获得收益。
这款产品虽然能搭配万能账户,但是如果选择交清增额的领取方式是无法搭配万能。
中英人寿还设计了第二投保人权益,使得资产传承更加定向。
当主投保人无法继续履行保险合同义务时,第二投保人可以承接,确保保险合同的持续有效性。
中英人寿福满佳还有更多保单权益,比如保单贷款、减额交清等,保费达标的情况下,还可享中英VIP服务,满足不同需求。
有这样一笔资金,日后遇到紧急用钱的情况,如成婚、创业、生病,都有一笔应急的钱;
就算一直没有取用,等到退休时,这笔钱也可以用来提升自己养老生活的质量。
二、奶爸总结
总之,中英人寿福满佳是一款十分不错的分红型终身寿险,增值表现好、灵活度高、保单权益也很实用。
如果是追求更高收益、做好长期投资准备且有一定风险承受能力的朋友,可以考虑这款产品。
如果大家挑选保险有什么困难,可以扫码关注:奶爸保公众号 进行1对1咨询,现在关注“奶爸保”公众号,回复“官网”,还可以免费领取价值199元的保障大礼包哦,让您买保险变得更简单。
-
一生中意终身寿险好不好?保障+收益+灵活度全解析
2025-11-12 18:00:17
-
复星保德信星颐(分红型)养老年金保险,适合哪些人买?
2025-11-12 16:00:32
-
中国人寿2026开门红年金险值得买吗?一文深度解析
2025-11-12 14:07:56
-
福有余2025是哪个公司的?给孩子买好不好?
2025-11-12 09:28:10
-
2025年快返型年金险合集:存本取息+终身领,灵活减保超省心
2025-11-10 10:50:13
查看更多所用,不泄露任何第三方
或用于其他用途