每一位女性,都在生活中扮演着多重角色,
从贴心的女儿,到温柔的妻子,再到坚强的母亲,
每一步前行,都承载着对家人的牵挂与沉甸甸的责任。
可健康与经济风险,从来不会提前打招呼,
往往在不经意间袭来,打乱原本安稳的生活节奏。
因此,为自己配置一份合适的保险,从来不是多余的准备,
既是对自己的温柔关爱,更是对家庭的郑重负责。
值此三八女神节,奶爸就来给各位女性朋友好好科普一番,
教大家科学配置保险,同时推荐几款高性价比产品,帮大家轻松避坑、选对保障~
一、女性应该如何配置保险?
女性买保险,核心是覆盖健康、身故、意外三大风险。
重疾险、医疗险、意外险和定期寿险,共同构成了女性保障的完整体系,缺一不可。
重疾险是女性保障的核心防线。
女性的生理结构和激素水平,决定了她们更容易受到特定疾病的侵袭,乳腺癌、宫颈癌、卵巢癌等女性特定癌症的发病率,在全球女性重疾中始终占据高位,且发病年龄正不断年轻化。这些疾病不仅治疗周期长、费用高昂,还会导致女性在康复期间失去收入来源,
给家庭经济带来沉重打击。
重疾险的赔付金,不仅可以覆盖治疗费用,更能弥补收入损失,
让女性在面对疾病时,有底气选择更好的治疗方案,无需为经济压力妥协。
医疗险是重疾险的重要补充。
它可以报销住院、手术、特殊门诊等医疗费用,覆盖医保之外的开支,比如进口药、自费项目、质子重离子治疗等。对于女性来说,无论是日常的妇科疾病治疗,还是重大疾病的长期医疗开销,医疗险都能有效减轻经济负担,让看病不再成为家庭的沉重压力。
意外险是性价比极高的基础保障。
女性在日常生活和工作中,同样面临着意外风险,比如通勤途中的交通事故、居家时的意外摔伤、职场中的意外受伤等。意外险保费低廉,杠杆率高,一年几百元的保费,就能获得几十万甚至上百万的保额,应对意外身故、伤残等风险,为女性的日常安全保驾护航。
定期寿险是女性责任的延续。
很多人认为定期寿险是家庭经济支柱的专属,但实际上,女性的价值无法用金钱衡量。职场女性的收入是家庭经济的重要组成部分,一旦发生意外身故,家庭的房贷、车贷、子女教育等开支将难以为继。
而全职妈妈则承担着育儿、家务等无形的劳动,这些劳动如果折算成市场价值,每年的成本可能高达数十万元。定期寿险的赔付金,可以为家庭提供一笔应急资金,确保家人的生活不会因为自己的离去而崩塌。
二、女性重疾险推荐
在众多重疾险产品中,复星联合完美人生8号是一款专为女性需求考量的优质选择。
这款产品的设计,精准贴合了女性高发疾病的保障需求。

完美人生8号的基础保障十分扎实,135种重疾、30种中症、50种轻症的覆盖,
以及轻中症累计赔付6次的设计,能够为女性提供全面的健康守护。

它的特色保障中,女性特定疾病保障尤为亮眼,确诊4种女性特疾即可额外赔付10%保额。
这4种特疾,正是女性发病率最高的乳腺癌、宫颈癌、卵巢癌、子宫内膜癌。
额外赔付的保额,不仅可以覆盖靶向药、免疫治疗等昂贵费用,
还能为康复期间的生活提供支持,让女性在与疾病抗争时,少一份经济顾虑。
同时,癌症重度拓展金的设置,也体现了对女性癌症保障的深度考量。如果先确诊癌症轻度或原位癌,后续再确诊癌症重度,还能额外赔付50%保额。
癌症作为一种慢性疾病,复发和进展的风险较高,这项责任相当于为女性提供了二次保障,即使病情加重,也能获得更充足的赔付,支撑起后续的治疗与生活。
此外,被保人豁免责任,让女性在遭遇轻中重症后,无需再缴纳后续保费,保障依然有效,减轻了康复期间的经济负担。
三、女性医疗险推荐

在百万医疗险的选择上,人保寿险金医保3号和太平洋保险蓝医保(好医好药版)长期医疗险,是两款值得关注的产品。
金医保3号来自人保寿险,保障期限为1年,且保证续保20年,这意味着在20年内,即使产品停售或被保人身体状况发生变化,也能继续获得保障,稳定性极强。
它的一般住院医疗保额为200万,重疾医疗保额高达400万,覆盖120种重疾,重疾免赔额为0,大大降低了女性在遭遇重大疾病时的理赔门槛。
特殊门诊、门诊手术、住院前后门急诊等责任一应俱全,还支持质子重离子治疗,为女性提供了更先进的治疗选择。可选保障中的外购药械责任,100万保额且0免赔,能够覆盖癌症治疗中常用的靶向药、免疫药等院外用药,解决了女性在重疾治疗中“买药难、买药贵”的痛点。
此外,金医保3号还提供健康咨询、在线问诊、特药服务等增值服务,为女性的健康管理提供了全方位支持。
蓝医保(好医好药版)长期医疗险同样保证续保20年,保障稳定性突出。
它的一般住院医疗保额和重疾医疗保额与金医保3号一致,特药医疗覆盖207种,保障范围更广。产品自带1.55种特疾医疗保险金和外购药械责任,无需额外附加,就能为女性提供充足的特药保障。
可选保障中的重疾保险金、住院补偿金、门诊保险金等,能够根据女性的需求灵活叠加,进一步提升保障力度。
增值服务方面,蓝医保提供重疾专案管理、重疾护工、肿瘤特药服务、术后康护等专业服务,从治疗到康复,为女性提供全流程的支持,让女性在面对疾病时,不仅有经济保障,更有专业的医疗服务支撑。
四、女性意外险推荐
在意外险产品中,中国人保大护甲7号旗舰版(至尊版)和太保财险小蜜蜂6号(尊享版),是两款值得推荐的产品。

大护甲7号旗舰版(至尊版),投保年龄覆盖18至50周岁,保障期限1年,适合大多数成年女性。
它的意外身故/伤残保额为100万,交通意外保障十分亮眼,航空意外最高可赔付1000万,乘坐火车、轮船可赔付80万,乘坐或驾驶非营运汽车可赔付30万,且法定节假日双倍赔付,对于经常出差或通勤的女性来说,是一份贴心的守护。
猝死保障50万,针对现代女性职场压力大、猝死风险上升的痛点,提供了额外保障。意外医疗保额10万,不限社保范围,经社保结算后100%报销,未经社保结算80%报销,0免赔额,能够覆盖女性日常意外受伤的医疗开支。
意外住院津贴方面,普通住院150元/天,重症(ICU)600元/天,0免赔天数,单次限30天,累计限180天,有效弥补了女性因意外住院导致的收入损失。
此外,产品还包含意外骨折后期医疗费用和意外伤害骨折脱臼保障,针对女性常见的意外骨折风险,提供了更精准的保障。
小蜜蜂6号(尊享版)保障责任同样全面。
它的意外身故/伤残保额为100万,交通意外保障覆盖火车、轮船、非营运机动车、客运机动车和航空,航空意外最高赔付1000万,法定节假日乘坐非营运机动车和客运机动车可双倍赔付,保障范围与大护甲7号相当。
猝死保障50万,与大护甲7号一致。
意外医疗保额10万,报销规则与大护甲7号相同,不限社保、0免赔。意外住院津贴的赔付规则也与大护甲7号一致,为女性提供了充足的住院保障。
此外,小蜜蜂6号还包含第三者责任5万,以及动物致伤医疗险0.4万,针对女性在日常生活中可能遇到的宠物致伤等风险,提供了额外保障。
增值服务方面,产品提供陪诊服务、祝愿护工、出院交通安排、上门家政服务等,为女性在意外受伤后的康复和生活照料,提供了贴心的支持
五、女性定期寿险推荐

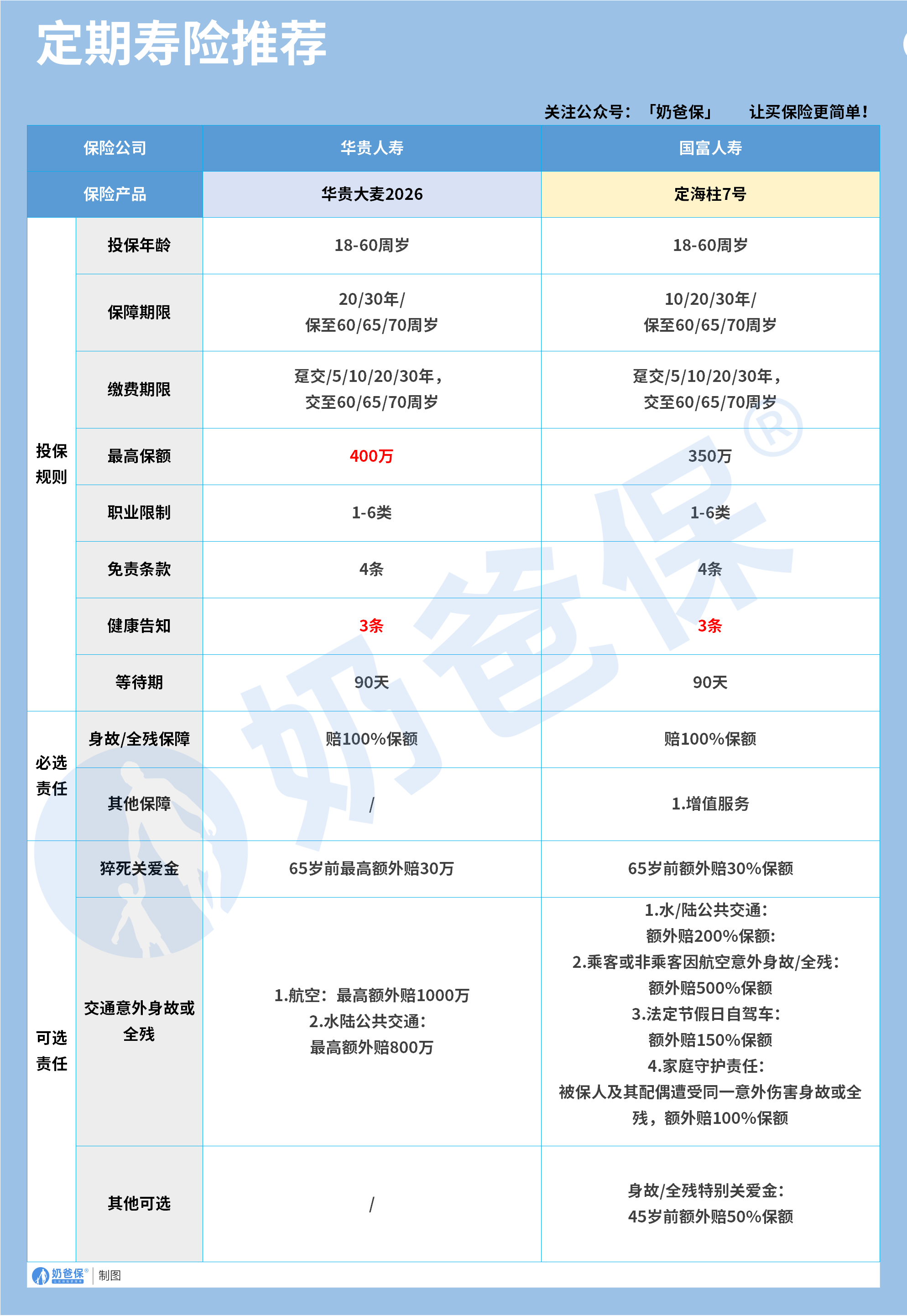
在定期寿险的选择上,华贵大麦2026和定海柱7号是两款值得推荐的产品。
华贵大麦2026来自华贵人寿,在定期寿险领域有着良好的口碑。
它的投保年龄覆盖18至60周岁,保障期限灵活可选,无论是保20年、30年,还是保至60、65、70周岁,都能满足不同女性的保障需求。
比如,对于刚步入职场的年轻女性,可以选择保至60周岁,覆盖人生责任最重的阶段;
对于有房贷的中年女性,可以选择保30年,与房贷期限匹配,确保房贷还清前家庭有足够保障。
最高400万的保额,能够为家庭提供充足的经济支撑,即使是高负债家庭,也能有效覆盖风险。
健康告知仅3条,免责条款也只有4条,投保门槛低,核保宽松,对于身体有小异常,比如甲状腺结节、乳腺结节的女性,也有机会通过核保。
此外,华贵大麦2026还设置了猝死关爱金,65岁前最高额外赔付30万。
现代女性职场压力大,熬夜、加班成为常态,猝死风险不断上升,这项责任针对这一痛点,为女性提供了额外的保障。
国富人寿定海柱7号同样是定期寿险中的佼佼者。
它的投保年龄与华贵大麦2026一致,保障期限也十分灵活,最高保额350万,能够满足大部分家庭的保障需求。
健康告知和免责条款也只有3条和4条,投保门槛低。
定海柱7号的特色在于其丰富的可选责任。
猝死关爱金方面,65岁前额外赔付30%保额,赔付比例更高,能够为家庭提供更充足的应急资金。
比如,一位30岁的女性投保100万保额,若在65岁前猝死,家人可获得130万赔付,这笔钱可以覆盖子女教育、老人赡养等开支。
此外,定海柱7号还设置了身故/全残特别关爱金,45岁前额外赔付50%保额。45岁前是女性人生责任最重的阶段,上有老下有小,房贷车贷压力大,这项责任让女性在这一阶段获得更充足的保障,即使发生意外,也能为家人留下更坚实的依靠。
对于女性来说,定海柱7号不仅是一份身故保障,
更是对家庭未来的精准规划,让她们在面对未知风险时,能够为家人留下更坚实的依靠。
六、奶爸总结
女性朋友配置保险,不用复杂,核心就是贴合自己的需求和特点来选。
既能避免保障漏洞,又能控制好保费预算,真正实现“花小钱,获全面保障”。
以上推荐的产品都经过了细心筛选,贴合女生的核心需求,
大家可以根据自己的年龄、收入、健康状况和家庭责任,
慢慢选、仔细挑,选到适合自己的方案,好好守护自己,也守护好身边的家人~
如果大家挑选保险有什么困难,可以扫码关注:奶爸保公众号进行1对1咨询。
现在关注“奶爸保”公众号,回复“官网”,还可以免费领取价值199元的保障大礼包哦,让您买保险变得更简单。
微信扫一扫
微信扫一扫
关注微信
客服热线
奶爸保

