生是一场漫长的旅程,从初入社会的青涩,
到肩负家庭的厚重,再到安享晚年的从容,每个阶段都有不同的责任与期许。
在这场旅程中,一份兼具保障与收益的规划,就像坚实的基石,
能为我们抵御未知的风险,也能为未来的生活积蓄力量。
今天奶爸要介绍的,是复星保德信人寿即将推出的星福家天马版分红型保险,
它以终身保障为底色,以稳健收益为支撑,
能陪伴投保人走过人生的每一个重要阶段,为家庭幸福与财富传承筑牢根基。
接下来,奶爸为大家深度介绍:
一、星福家天马版(分红型)保障如何?

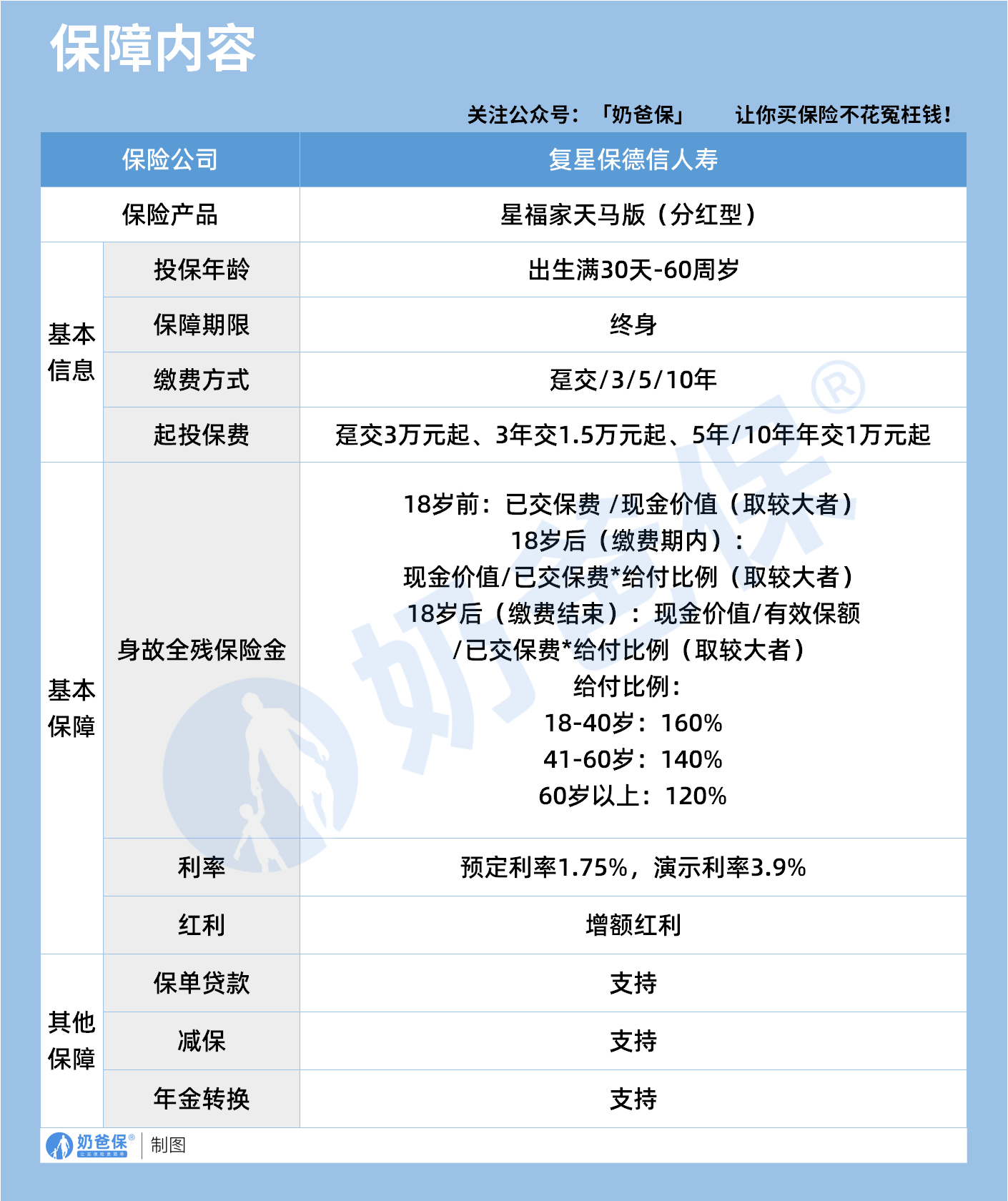
1、投保规则
星福家天马版的投保设计十分灵活,能够适配不同人生阶段的投保需求。
从出生满30天的婴儿到60周岁的成年人,都可以成为这份保单的持有者,
保障期限覆盖终身,意味着从投保那一刻起,这份守护将伴随一生。
缴费方式提供了趸交、3年、5年、10年四种选择,
起投保费也根据缴费方式做了差异化设置,趸交3万元起,3年交1.5万元起,5年和10年交则是1万元起,无论是刚工作不久的年轻人,
还是事业有成的中年人,都能根据自身经济状况选择合适的投保方案,让保障规划更具可行性。
2、保障内容
在核心保障层面,星福家天马版的设计充分考虑了人生不同阶段的责任变化。
身故全残保险金的赔付规则,会根据被保险人的年龄和缴费状态动态调整。
18岁之前,若被保险人不幸身故或全残,保险公司将赔付已交保费或现金价值中的较大者,确保家庭投入的资金不会受损,为未成年子女的成长提供基础保障。
18岁之后且在缴费期内,赔付金额为现金价值或已交保费乘以给付比例中的较大者,给付比例根据年龄划分,18到40岁为160%,41到60岁为140%,60岁以上为120%,这一设计精准匹配了不同年龄段的家庭责任。
在青年和中年时期,投保人往往是家庭的经济支柱,更高的给付比例能在意外来临时,为家庭提供更充足的经济支撑;
而60岁之后,家庭责任逐渐减轻,保障重点转向财富积累与传承,赔付规则也随之调整,兼顾了保障与收益的平衡。
当缴费结束后,赔付金额则为现金价值、有效保额或已交保费乘以给付比例中的较大者,进一步强化了保障的全面性,让投保人无论处于人生哪个阶段,都能获得可靠的守护。
除了核心的身故全残保障,星福家天马版还提供了丰富的灵活功能,
让保单能够适配人生不同阶段的资金需求。
支持保单贷款,投保人可以在需要资金周转时,凭借保单的现金价值申请贷款,缓解短期的资金压力,比如应对突发的医疗支出、子女教育的紧急需求,或是创业初期的资金缺口,都能通过保单贷款快速获得资金支持。
同时支持减保,投保人可以根据自身的资金需求,减少保额以领取部分现金价值,灵活调整保单的保障和收益。当子女需要大额教育金时,可通过减保提取资金;
当家庭经济状况改善,也可选择维持保额,让收益持续积累。
此外,还支持年金转换,投保人可以在未来将保单转换为年金保险,为退休后的生活提供稳定的现金流,让晚年生活更有保障。
二、星福家天马版(分红型)收益表现怎么样?

为了让大家更直观地理解星福家天马版的收益情况,
奶爸以30岁女性年交5万元、交5年的投保案例为例,
将收益分为保证利益和保证加红利两部分进行分析,
保证利益是保险公司承诺一定会给付的收益,保证加红利则是在保证利益的基础上,
加上可能获得的分红收益。
从年度数据来看,到第5年缴费结束时,
保证总利益达到248075元,保证加红利为259328元,
此时保证加红利的收益已经超过了已交的25万元保费,
实现了回本,而保证利益则在第6年达到252390元,
超过了已交保费,实现了保证层面的回本,回本的速度还是比较快的。
再来看IRR的情况,
随着时间的推移,收益整体呈现前期稳、中期增、长期走强的清晰走势。
前10年属于积累阶段,回本后收益温和增长,
保证利益IRR在0.98%左右,保证加红利IRR达到2.48%;
到投保第20、30年的中期阶段,复利效应明显显现,
保证利益IRR逐步提升至1.40%—1.53%,
保证加红利IRR也稳步上行到2.90%—3.03%;
进入50、60年及以后的长期持有阶段,收益持续攀升,
保证利益IRR最终稳定在1.64%—1.66%,
保证加红利IRR则稳定在3.15%—3.16%的水平,长期收益表现十分亮眼。
最后,奶爸在结合人生各个阶段,来进一步分析:
以30岁投保为时间起点,到40岁时,
距离投保刚刚过去10年,保证利益270406元、保证加红利304229元,
保单的保证利益已经形成稳定积累,保证加红利的收益更是实现明显增长,
此时的资金既可以作为家庭应急备用金,也能为子女早期教育、家庭生活改善提供灵活支持,刚好匹配中年初期的家庭资金需求;
到50岁时,投保时间已满20年,保证利益321388元、保证加红利418842元,复利增长的效应开始充分显现,保证利益稳步攀升,
保证加红利的收益已经形成一笔可观的家庭资产,这笔资金可以用来支持子女高等教育、婚嫁创业,也能为赡养老人、提升家庭生活质量提供坚实支撑;
步入60岁退休年龄,也就是30岁投保后的第30年,保证利益382210元、保证加红利576910元,保单的收益已经进入稳定增长的成熟期,
保证加红利的收益规模进一步扩大,成为退休生活的重要资金补充,
此时投保人不再承担繁重的家庭责任,
这笔资金可以用于养老生活开支、健康养护、休闲旅居,让晚年生活拥有充足且持续的现金流,真正实现体面养老;
到70岁、80岁及以后,保单的长期价值达到顶峰,保证利益持续稳固,
最高可达764963元,保证加红利的收益更是高达2077377元,
不仅能为高龄阶段的医疗护理、生活照料提供充足保障,
还能作为家庭传承资产,平稳传递给下一代,完成财富的安全交接。
三、奶爸总结
总的来说,星福家天马版作为一款分红型终身寿险,兼具保障和收益的双重功能。
它的保障设计全面,能够为投保人提供终身的身故全残保障,
同时通过灵活的保单贷款、减保和年金转换功能,满足投保人不同阶段的资金需求。
对于那些追求稳健保障和长期收益,
同时希望为人生各个阶段做好规划的投保人来说,
星福家天马版无疑是一个值得提前关注的选择。
奶爸也给大家推荐几款目前值得选择的终身寿险产品:
1、如意尊(泰来2026)
出自信泰人寿,妥妥的【快速收益黑马】。
30岁女性,5年交,年交10万,
缴费期刚结束,就已经回本了!
保单第10年,复利IRR>1.6%,就跟存个国债差不多的感觉。
如果后续没有更好的选择,还可以继续存着复利增值,最高达1.95%!
【适用人群】
看中回本速度,打算当国债来用,又或者是工薪族想存钱的朋友。
2、福有余2025
太平洋人寿承保的大品牌产品,老七家出品,保司实力不用多说。
合同期内就可以减保,而这款产品封闭期也短:
30岁女性,5年交,年交10万,回本只要5年,
搭配减保规则来看,资金使用超级灵活!
收益也在线:
长期复利IRR最高达1.91%。
【适用人群】
看中品牌实力、偏好短期回本、预算有限的月光族。
3、守护神5.0尊享版
这款产品出自爱心人寿,产品收益和如意尊(泰来2026)差不多。
30岁女性,5年交,年交10万,也是保单第5年回本,
保单第1年复利IRR接近1.6%,最高复利IRR接近1.95%
【适用人群】
看中回本速度快、整体收益还不错的朋友。
4、岁岁享3.0
出自中荷人寿,和前面几款有点不同,
这款是税优产品,最高可抵扣个税2400元/年。
还提供护理保障,确诊合同约定特疾,可以获得一笔护理金。
真的就是节税+保障+增值三合一!
收益也不错的:
30岁女生,年交2400元交10年,按3级(20%税率)来算:
每年可节税480元,累计节税4800元,
保单第10年,复利IRR(含节税)达4.251%,非常高!
【适用人群】
准备即将年底了,有节税需求的朋友,可以着手安排一波!
想要了解产品详细信息的朋友,也可以私聊奶爸~
微信扫一扫
微信扫一扫
关注微信
客服热线
奶爸保

