少儿重疾险是家庭保障规划中的重要一环,能为孩子的健康风险提供坚实的经济后盾。
中国人寿作为老牌保险公司,旗下的康宁尊享 2025 重疾险备受市场关注。
今天我们就从产品特点、适配性等方面,详细分析这款产品是否适合孩子投保。
一、中国人寿康宁尊享2025怎么样?适合孩子买吗?

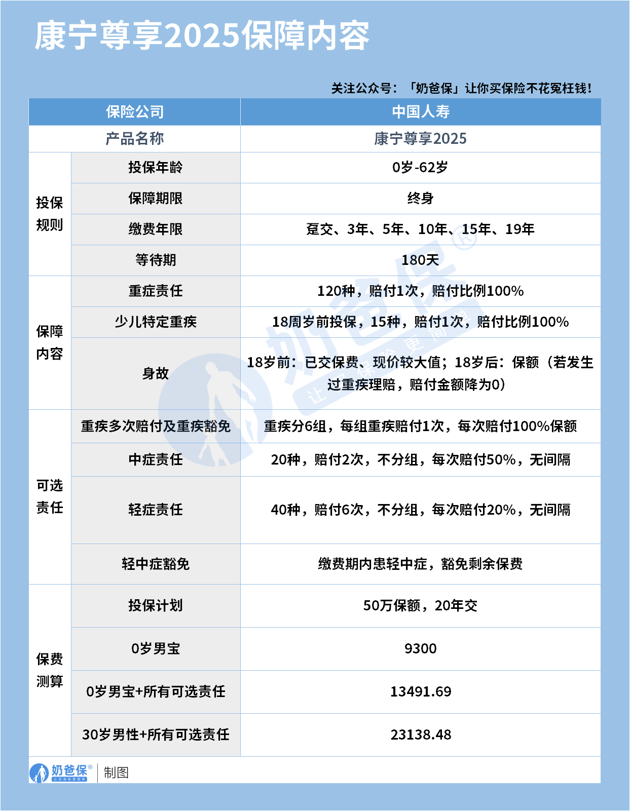
康宁尊享 2025 的投保年龄覆盖 0 岁到 62 岁,保障期限为终身,缴费方式灵活多样。
它支持趸交、3 年、5 年、10 年、15 年、19 年等多种缴费年限,等待期为 180 天。
等待期相对较长,这一点在选择时需要特别注意,可能影响短期保障的生效时间。
重症责任覆盖 120 种疾病,赔付 1 次,赔付比例为 100% 保额,属于单次赔付的基础重疾保障。
少儿特定重疾方面,18 周岁前投保可保障 15 种,赔付 1 次,赔付比例 100%。
身故责任区分 18 岁前后,18 岁前赔付已交保费与现金价值较大值,18 岁后赔付保额。
若发生过重疾理赔,身故赔付金额会降为 0,这一点需要家长重点关注。
重疾多次赔付及重疾豁免是可选责任,重疾分 6 组,每组赔付 1 次,每次 100% 保额。
中症责任可选,覆盖 20 种疾病,赔付 2 次,不分组,每次赔付 50%,无间隔期。
轻症责任可选,覆盖 40 种疾病,赔付 6 次,不分组,每次赔付 20%,无间隔期。
轻中症豁免也是可选,缴费期内患轻中症,可豁免剩余保费,保障继续有效。
以 50 万保额、20 年交为例,0 岁男宝基础保费为 9300 元,加上所有可选责任为 13491.69 元。
30 岁男性加上所有可选责任,年交保费为 23138.48 元,保费随年龄增长明显上升。
对于孩子来说,保费相对较低,但加上可选责任后,整体保费压力也需要家庭考量。
从品牌优势来看,中国人寿作为大型险企,品牌信誉度高,分支机构遍布全国,理赔服务便捷。
保障期限为终身,能为孩子提供覆盖一生的重疾保障,避免成年后再投保的健康告知问题。
可选责任丰富,家长可以根据预算和需求,灵活搭配重疾多次赔付、轻中症保障等。
少儿特定重疾保障虽然种类不算多,但针对高发的少儿重疾有针对性赔付。
不过,这款产品也存在明显不足,等待期 180 天,比市面上常见的 90 天等待期更长。
基础版重疾仅赔付 1 次,虽然可选多次赔付,但需要额外增加保费,增加了经济压力。
轻症赔付比例仅 20%,低于行业常见的 30% 赔付比例,轻症保障力度稍弱。
身故责任在重疾理赔后降为 0,若孩子先发生重疾,身故保障就会失效,保障完整性受影响。
保费方面,加上可选责任后,对于预算有限的家庭来说,可能会超出合理的保费区间。
对于孩子的保障需求来说,终身型重疾险能覆盖一生,但也需要考虑性价比。
如果家庭预算有限,定期少儿重疾险可能在相同预算下提供更高的保额和更优的保障。
而康宁尊享 2025 的保费,尤其是加上可选责任后,对普通家庭来说可能压力较大。
同时,轻症赔付比例较低,在应对轻度疾病时,能提供的经济支持相对有限。
等待期较长也意味着,在投保后的前 180 天内,若发生重疾,无法获得赔付,存在保障空白期。
二、奶爸总结
如果家庭预算充足,看重品牌信誉和终身保障,且希望灵活搭配保障责任,这款产品可以考虑。
对于希望孩子一生都有重疾保障,避免未来因健康问题无法投保的家庭,终身型产品有其优势。
如果家长对中国人寿的服务和理赔有较高信任度,且能承担相应保费,康宁尊享 2025 是可选之一。
如果家庭预算有限,更倾向于高性价比的定期少儿重疾险,这款产品可能不是最优选择。
如果更看重轻症赔付比例和等待期长短,市面上有不少产品在这些方面表现更优。
如果希望身故保障与重疾保障互不影响,这款产品的身故责任设计可能无法满足需求。
在为孩子选择重疾险时,应优先考虑保额充足、保障全面、性价比高的产品。
同时,要结合家庭的经济状况和保障需求,避免盲目追求品牌或终身保障而忽视实际情况。
可以对比多款产品,从保障内容、保费、等待期、赔付比例等方面综合评估。
也可以咨询专业的保险顾问,根据家庭情况制定个性化的保障方案,确保保障到位。
中国人寿康宁尊享 2025 是一款品牌可靠、保障灵活的终身重疾险,但也存在等待期长、轻症赔付比例低等不足。
对于孩子投保,需要结合家庭预算、保障需求和产品特点综合判断,不能盲目跟风。
如果预算充足且看重终身保障,可在充分了解条款后选择;若追求性价比,可考虑其他定期产品。
最终,适合自己家庭的保障方案才是最好的,投保前务必仔细阅读条款,理性决策。
奶爸也给大家推荐几款优质的重疾险产品:
1、君龙人寿超级玛丽15号
第一,结节保障超全面
自带保障在原有肺结节基础上,拓展到乳腺/甲状腺结节,范围更广了。
可以说是目前市场上,少有的三大高发结节都有保障的产品。
第二,癌症保障丰富
超玛15号的癌症保障,从早期到晚期,都安排得妥妥的。
本身自带癌症拓展金,
首次确诊原位癌/轻度癌症后,确诊恶性肿瘤—重度,额外赔50%。
如果觉得不够,还可以附加以下保障:
癌症津贴或癌症多次赔(二选一):间隔一定周期后,可以赔一笔钱用于癌症持续治疗,癌症津贴有次数限制,多次赔则不限次数。
癌症重度特药治疗金:确诊癌症后需要吃高价特药,做过相关手术可以赔50%保额。

第三,重疾多次赔灵活选
重疾多次赔可以按需选择:
65周岁版,要求是65岁前确诊,额外赔2次,每次赔120%保额;
另一版则是不限年龄,额外赔2次,每次赔120%保额。

同种不同种都赔,且同种间隔周期短,只要2年
像心脏病术后复发了也能保,不用怕赔过一次就没保障了。
【适合人群】
看中结节、癌症保障,预算不多的朋友。
2、复星联合达尔文12号
第一,自带意外重疾额外赔和住院津贴。
前者因为意外导致首次重疾,可多赔35%基本保额。
等于一张保单覆盖重疾+意外,且是保至终身的双重保障!
后者在60周岁前未发生重疾,60岁后确诊,每天给付0.1%基本保额作为住院津贴。
人一辈子不一定会得重疾,但60岁后难免因小病小痛住院,
达尔文12号这个保障,可以让不确定的赔付变得更确定。
不过,这里需要注意的是,如果后续重疾/身故/全残,
会扣掉累计已给付的住院津贴金额后,再赔付。
第二,可选责任丰富
达尔文12号多重附加保障:
重疾多次赔:分65周岁版和终身版(二选一),满足多种人群需要;
重疾保费补偿:缴费期内发生重疾返还保费,实现“重疾免单”;
疾病关爱金/顶梁柱关爱保险金:家庭责任最重阶段赔更多;
癌症津贴:癌症间隔一定周期就能获得一笔理赔金。
第三,理赔门槛更低
5种特定重疾(如严重心肌炎)、原位癌、癌症津贴赔付,都比同类产品更宽松。
【适合人群】
看重理赔门槛、重疾返还保费的朋友
3、复星联合医联有盟
第一,轻中症保障灵活
必选保障是重疾,像轻中症保障、身故保障,可以加钱获得。
如果预算有限,也可以只买个重疾,先把大病保障做好;
如果预算多一点,建议大家还是要附加轻中症保障。
第二,自带一般医疗金
医联有盟自带医疗金,非常实用:
保单前5年,每年提供报销额度=0.5%*保额,100%报销,
未用完可累计,终身有效,身故/全残一次性赔剩余额度!

像买药、体检、看牙等日常开支,都能用上。
可以说是实打实把钱返还给客户使用!
第三,健康告知非常宽松
健康告知只有4条:
比如过去1年内的检查异常、是否有被医生建议住院或手术;
过去2年内的手术情况以及过去5年内的疾病情况。
针对非常高发的甲状腺/乳腺/肺结节,没有问询是否有进行手术,也没有问询是否多发,
只要结节等级在3级以内,结节直径符合要求,就有机会标体承保!
就连癌症,如果5年前已经治愈,没有复发和转移,
同时不涉及其他健康告知,也有机会投保!
【适合人群】
有健康异常的、注重就医资源和健康管理,看中产品实用性的朋友。
4、瑞华健康华佗1号康泰版
第一,基础保障扎实
轻中重疾保障都涵盖了,且轻症+中症赔付次数共7次,
目前市场上赔付次数算比较高的。
且重疾赔完,轻中症不分组还能继续赔,
不分组的好处就在于,赔付规则更宽松。
第二,性价比高
同样50万保额,保终身,基础保障,分30年交,
30岁人群投保华佗1号康泰版,比超级玛丽和达尔文便宜100元/年!
30年下来立省3000块!
第三,可选保障丰富
如果预算比较多,还可以附加:
重疾多次赔、疾病关爱金、癌症津贴、重疾保费补偿金和身故保障。
都是目前市场上热门可选保障内容,实用性强。
【适合人群】
追求高性价比、看中基础保障全面的朋友。
微信扫一扫
微信扫一扫
关注微信
客服热线
奶爸保

