步入中老年阶段,身体机能逐渐衰退,癌症成为威胁健康的主要风险之一。而普通重疾险往往因年龄限制、健康告知严格、保费过高等问题,
让多数中老年人难以获得充足保障。德华安顾人寿推出的 “孝亲宝中老年防癌险(2025 版)”,正是聚焦这一群体的需求设计的专项保障产品,其保障内容与适配人群都具有明确的针对性。
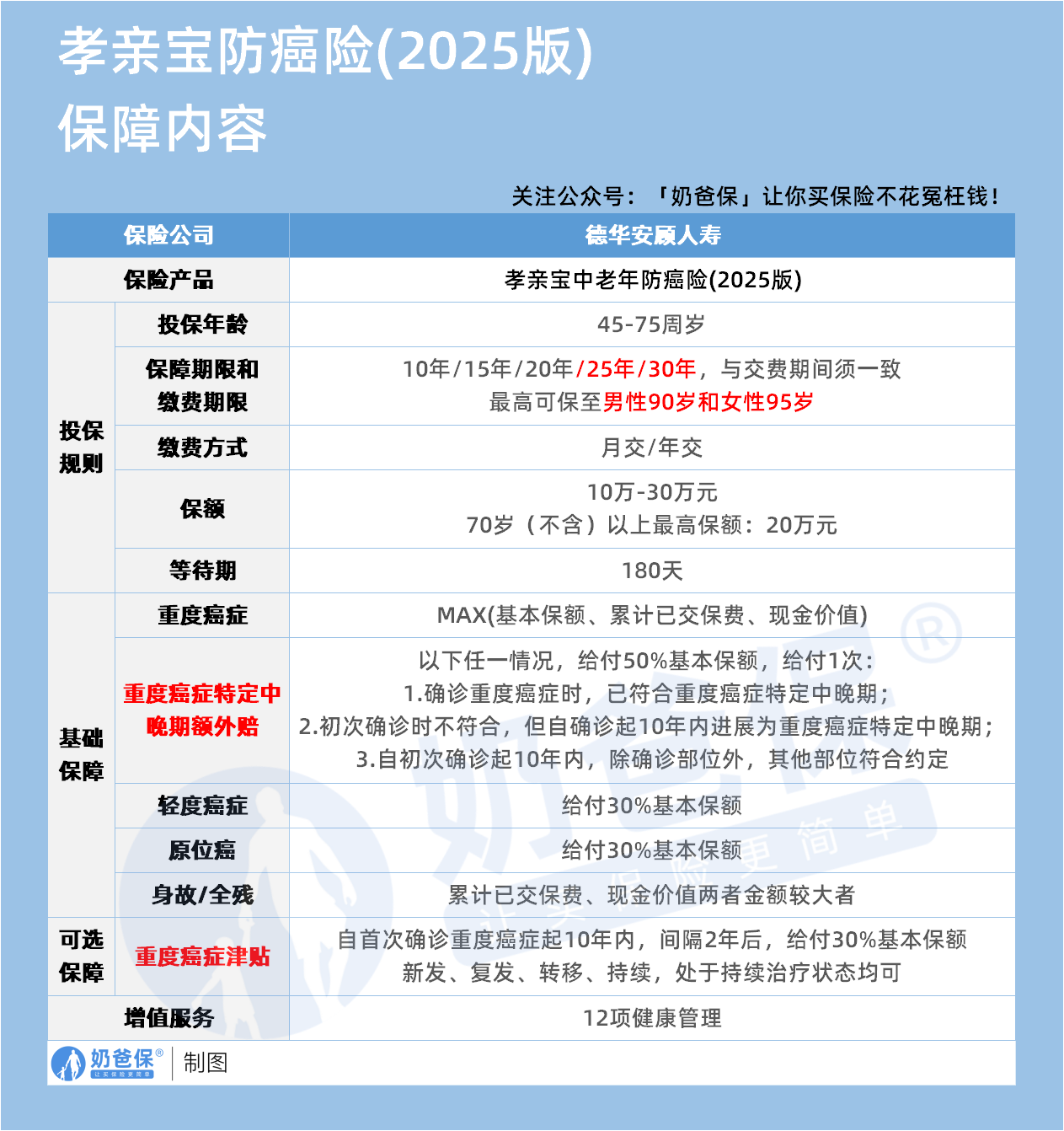
一、产品基本信息:贴合中老年的投保规则

孝亲宝中老年防癌险(2025 版)的投保规则完全围绕中老年人的实际情况设定:
投保年龄覆盖 45-75 周岁,填补了多数重疾险 “60 岁后难投保” 的空白;
保障与缴费期限保持一致,可选 10 年 / 15 年 / 20 年 / 25 年 / 30 年,最高可保障至男性 90 岁、女性 95 岁,能覆盖中老年高发癌的 “长尾风险期”;
缴费方式支持月交、年交,灵活适配不同家庭的资金规划;
保额设置为 10 万 - 30 万元,70 岁(不含)以上人群最高保额 20 万元,基本匹配癌症治疗的基础费用需求;
等待期为 180 天,属于防癌险的常见设置,等待期内确诊癌症不承担赔付责任。
二、核心保障解析:聚焦癌症的实用责任
这款产品的保障责任以 “癌症全周期风险” 为核心,分为基础保障、可选保障与增值服务三部分,覆盖了癌症的早、中、晚各阶段需求:
(1)基础保障:覆盖癌症全阶段
重度癌症赔付:赔付 “基本保额、累计已交保费、现金价值” 三者中的最大值。这一规则避免了 “保费倒挂” 的问题 —— 若后期现金价值超过保额,可按现金价值赔付,兼顾了保障与资金灵活性。
重度癌症特定中晚期额外赔:额外给付 50% 基本保额(限 1 次),触发条件包括三种场景:确诊重度癌症时已达中晚期;初次确诊时未达中晚期,但 10 年内进展为中晚期;
初次确诊 10 年内,原部位外的其他部位出现符合约定的中
晚期癌症。这一责任针对癌症 “进展快、易转移” 的特点,强化了中晚期的保障力度。
轻度癌症与原位癌赔付:两者均给付 30% 基本保额。原位癌属于癌症早期阶段,多数重疾险仅将其列为轻症或不保,而孝亲宝将其纳入保障,能帮助中老年人在癌症早期就获得资金支持,降低后续恶化风险。
身故 / 全残保障:赔付累计已交保费与现金价值的较大者,虽非核心保障,但能避免 “保费白交” 的情况,给投保人一定的资金托底。
(2)可选保障:应对癌症的长期治疗压力
重度癌症津贴:自首次确诊重度癌症起 10 年内,间隔 2 年后可给付 30% 基本保额,新发、复发、转移、持续治疗状态均能触发。癌症的治疗并非 “一次性支出”,复发、转移的后续费用往往更高,这一津贴能持续补充治疗资金,缓
解长期经济压力。
(3)增值服务:辅助健康管理
产品包含 12 项健康管理服务,涵盖健康咨询、慢病管理等内容,能帮助中老年人日常监测健康状态,提前规避癌症风险。
三、适合人群:精准匹配四类中老年人
孝亲宝中老年防癌险(2025 版)并非 “万能险”,但对以下四类人群而言,是高适配的保障选择
1、45-75 岁的中老年群体
年龄段是癌症高发期,但多数重疾险的投保年龄上限为 60-65 岁,且超过 50 岁后保费会大幅上涨,甚至出现 “保费高于保额” 的倒挂情况。孝亲宝不仅将投保年龄放宽至 75 岁,保障期限还能覆盖到 90-95 岁,能有效填补这一群体
的保障空白。
2. 健康状况欠佳的中老年人
很多中老年人存在高血压、糖尿病、心脑血管疾病等慢性基础病,这类人群往往无法通过重疾险的健康告知(或需加费、除外承保)。而防癌险的健康告知仅聚焦 “癌症相关病史”,对基础病的限制较少,因此这类健康异常的中老年
人,能通过孝亲宝获得针对性保障。
3. 预算有限的家庭
重疾险因保障病种多,保费普遍较高 ——
以 50 岁男性为例,买 30 万重疾险保额,年交保费可能超过 1 万元;而孝亲宝聚焦癌症保障,同等条件下年交保费仅需几千元,
能以较低成本覆盖 “最高发重疾” 的风险,适合预算有限、优先保障核心风险的家庭。
4. 癌症高风险人群
有癌症家族病史、长期吸烟 / 饮酒、从事化工 / 辐射等致癌风险职业的中老年人,癌症发病概率显著高于常人。
孝亲宝的保障责任完全围绕癌症设计,从早期原位癌到中晚期转移,再到后续复发津贴,能精准匹配这类人群的风险需求。
四、奶爸总结
孝亲宝中老年防癌险(2025 版)的核心优势在于 “精准”,
精准覆盖中老年人的投保年龄、精准聚焦癌症这一高发风险、精准匹配健康欠佳者的投保需求。
不过需要注意的是,它仅保障癌症相关责任,没有涵盖心脑血管等其他中老年高发重疾,若健康与预算条件允许,可搭配百万医疗险进一步完善保障。
对于 45-75 岁、健康一般或预算有限的中老年人而言,这款产品是填补癌症保障缺口的高性价比选择,能在风险来临时减轻家庭的经济与精神压力。
奶爸也给大家推荐几款优质的重疾险产品:
1、君龙人寿超级玛丽15号
第一,结节保障超全面
自带保障在原有肺结节基础上,拓展到乳腺/甲状腺结节,范围更广了。
可以说是目前市场上,少有的三大高发结节都有保障的产品。
第二,癌症保障丰富
超玛15号的癌症保障,从早期到晚期,都安排得妥妥的。
本身自带癌症拓展金,
首次确诊原位癌/轻度癌症后,确诊恶性肿瘤—重度,额外赔50%。
如果觉得不够,还可以附加以下保障:
癌症津贴或癌症多次赔(二选一):间隔一定周期后,可以赔一笔钱用于癌症持续治疗,癌症津贴有次数限制,多次赔则不限次数。
癌症重度特药治疗金:确诊癌症后需要吃高价特药,做过相关手术可以赔50%保额。

第三,重疾多次赔灵活选
重疾多次赔可以按需选择:
65周岁版,要求是65岁前确诊,额外赔2次,每次赔120%保额;
另一版则是不限年龄,额外赔2次,每次赔120%保额。

同种不同种都赔,且同种间隔周期短,只要2年
像心脏病术后复发了也能保,不用怕赔过一次就没保障了。
【适合人群】
看中结节、癌症保障,预算不多的朋友。
2、复星联合达尔文12号
第一,自带意外重疾额外赔和住院津贴。
前者因为意外导致首次重疾,可多赔35%基本保额。
等于一张保单覆盖重疾+意外,且是保至终身的双重保障!
后者在60周岁前未发生重疾,60岁后确诊,每天给付0.1%基本保额作为住院津贴。
人一辈子不一定会得重疾,但60岁后难免因小病小痛住院,
达尔文12号这个保障,可以让不确定的赔付变得更确定。
不过,这里需要注意的是,如果后续重疾/身故/全残,
会扣掉累计已给付的住院津贴金额后,再赔付。
第二,可选责任丰富
达尔文12号多重附加保障:
重疾多次赔:分65周岁版和终身版(二选一),满足多种人群需要;
重疾保费补偿:缴费期内发生重疾返还保费,实现“重疾免单”;
疾病关爱金/顶梁柱关爱保险金:家庭责任最重阶段赔更多;
癌症津贴:癌症间隔一定周期就能获得一笔理赔金。
第三,理赔门槛更低
5种特定重疾(如严重心肌炎)、原位癌、癌症津贴赔付,都比同类产品更宽松。
【适合人群】
看重理赔门槛、重疾返还保费的朋友
3、复星联合医联有盟
第一,轻中症保障灵活
必选保障是重疾,像轻中症保障、身故保障,可以加钱获得。
如果预算有限,也可以只买个重疾,先把大病保障做好;
如果预算多一点,建议大家还是要附加轻中症保障。
第二,自带一般医疗金
医联有盟自带医疗金,非常实用:
保单前5年,每年提供报销额度=0.5%*保额,100%报销,
未用完可累计,终身有效,身故/全残一次性赔剩余额度!

像买药、体检、看牙等日常开支,都能用上。
可以说是实打实把钱返还给客户使用!
第三,健康告知非常宽松
健康告知只有4条:
比如过去1年内的检查异常、是否有被医生建议住院或手术;
过去2年内的手术情况以及过去5年内的疾病情况。
针对非常高发的甲状腺/乳腺/肺结节,没有问询是否有进行手术,也没有问询是否多发,
只要结节等级在3级以内,结节直径符合要求,就有机会标体承保!
就连癌症,如果5年前已经治愈,没有复发和转移,
同时不涉及其他健康告知,也有机会投保!
【适合人群】
有健康异常的、注重就医资源和健康管理,看中产品实用性的朋友。
4、瑞华健康华佗1号康泰版
第一,基础保障扎实
轻中重疾保障都涵盖了,且轻症+中症赔付次数共7次,
目前市场上赔付次数算比较高的。
且重疾赔完,轻中症不分组还能继续赔,
不分组的好处就在于,赔付规则更宽松。
第二,性价比高
同样50万保额,保终身,基础保障,分30年交,
30岁人群投保华佗1号康泰版,比超级玛丽和达尔文便宜100元/年!
30年下来立省3000块!
第三,可选保障丰富
如果预算比较多,还可以附加:
重疾多次赔、疾病关爱金、癌症津贴、重疾保费补偿金和身故保障。
都是目前市场上热门可选保障内容,实用性强。
【适合人群】
追求高性价比、看中基础保障全面的朋友。
微信扫一扫
微信扫一扫
关注微信
客服热线
奶爸保

