作为中意人寿推出的分红型终身寿险产品,“一生中意福享版” 以 “终身身故保障 + 增额红利储蓄” 为核心,
既覆盖了人身风险,也能实现资产的长期稳健增值,适合有长期资产规划、身故风险保障需求的人群。
以下从投保规则、保障责任、收益表现三个维度,全面解析这款产品的特点。
一、一生中意分红险表现怎么样?值得买吗?

投保规则:灵活适配不同需求
这款产品的投保框架兼顾了不同人群的选择空间:
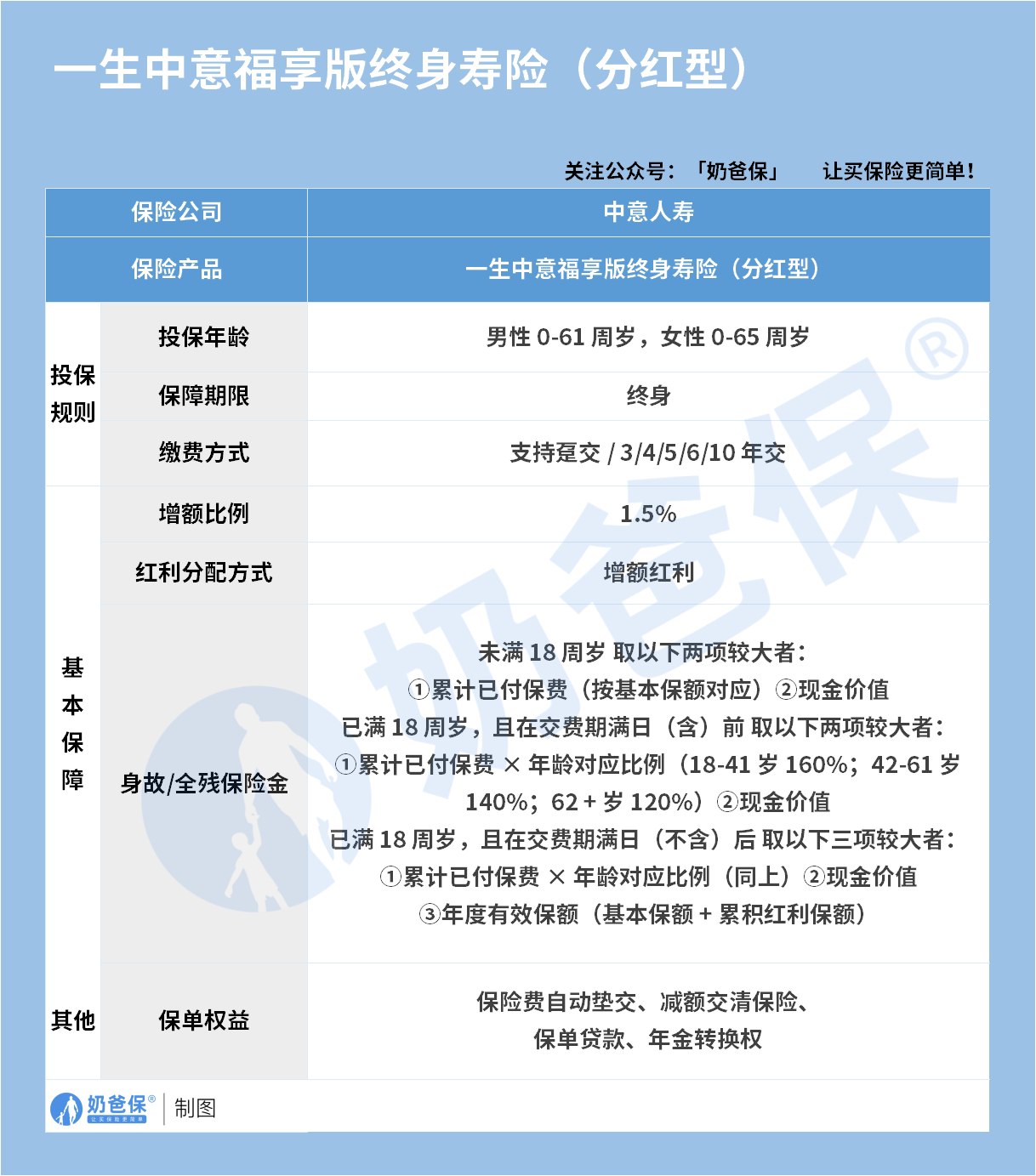
投保年龄:男性可投年龄为 0-61 周岁,女性放宽至 0-65 周岁,覆盖了从少儿到中老年的多数阶段;
保障期限:固定为终身保障,意味着被保人一生的身故 / 全残风险均可得到覆盖;
缴费方式:支持趸交(一次性交清)及 3/4/5/6/10 年交,可根据自身资金状况选择缴费周期;
增额与分红:基础保额按 1.5% 的比例增额,分红采用 “增额红利” 方式 —— 即红利会直接计入保额,后续可随保额一同复利增长,而非直接返还现金,更契合长期储蓄的需求。
基本保障:分场景的身故 / 全残责任
产品的核心保障是身故 / 全残保险金,赔付规则根据被保人年龄、缴费期状态分为三类场景,确保不同阶段的风险都能得到合理覆盖:
未满 18 周岁:赔付 “累计已交保费(按基本保额对应)” 与 “现金价值” 的较大者,避免未成年人阶段的资产损失;
已满 18 周岁且在缴费期满日前:赔付 “累计已交保费 × 年龄对应比例” 与 “现金价值” 的较大者。其中年龄比例分三档:18-41 岁为 160%、42-61 岁为 140%、62 岁及以上为 120%,兼顾了中青年高责任期的保障力度;
已满 18 周岁且在缴费期满日后:赔付 “累计已交保费 × 年龄对应比例”“现金价值”“年度有效保额(基本保额 + 累积红利保额)” 三者的较大者,此时年度有效保额随分红增长,能更好地应对长期的资产增值需求。
此外,产品还提供四项实用保单权益:
保费自动垫交:保费逾期时可用现金价值垫交,避免保单失效;
减额交清保险:现金价值足够时,可抵交后续保费,保额按比例降低;
保单贷款:可贷现金价值的一定比例,满足短期资金周转需求;
年金转换权:晚年可将保单价值转换为年金,按月 / 年领取,补充养老收入。
收益表现:保证与预期的长期增长
以 “40 岁女性,年交 20 万,交 5 年,累计 100 万保费” 的投保条件为例,产品收益分为 “保证利益” 与 “预期利益” 两类,具体走势如下:
保证利益(确定可实现)
保证利益以现金价值为核心,对应年化复利随持有时间逐步提升:
持有 10 年(50 岁):现金价值 996838 元,接近已交保费,年化复利 0.36%;
持有 30 年(70 岁):现金价值 1329946 元,年化复利 1.02%;
持有 60 年(100 岁):现金价值 2078796 元,是已交保费的 2.08 倍,年化复利 1.27%;
持有 64 年(104 岁):现金价值 2206368 元,年化复利稳定在 1.28%。
预期利益(基于分红实现率,非保证)
预期利益为 “现金价值 + 累积红利” 的总利益,年化复利随持有时间持续上升:
持有 8 年(48 岁):总利益 1084889 元,首次超过已交保费,年化复利 1.36%;
持有 30 年(70 岁):总利益 2251864 元,是已交保费的 2.25 倍,年化复利 2.94%;
持有 60 年(100 岁):总利益 6184521 元,是已交保费的 6.18 倍,年化复利 3.19%;
持有 64 年(104 岁):总利益 7076285 元,年化复利稳定在 3.20%。
可见,这款产品的收益呈现 “长期递增” 的特点,持有时间越长,复利效应越明显;同时需注意,预期利益依赖分红实现情况,实际收益可能与演示存在差异。
产品适配人群
这款产品更适合两类需求的人群:
需要终身身故保障的人群:尤其是家庭经济支柱,可通过分阶段的高比例赔付,覆盖不同年龄的责任风险;
做长期资产规划的人群:增额红利 + 终身保障的设计,既能实现资产的稳健增值,也能在身后完成资产传承。
二、奶爸总结
对于追求 “风险保障与资产稳健增值兼顾” 的人群而言,一生中意福享版终身寿险(分红型)的设计,
既以分阶赔付的身故责任托住了人生不同阶段的风险底线,也通过增额红利的长期复利效应,为资产规划、家庭传承留出了稳定的成长空间。
它未必是短期收益最激进的选择,却是能伴随一生、兼顾 “保障安全感” 与 “资产确定性” 的长期伙伴。
奶爸也给大家推荐几款目前值得选择的终身寿险产品:
1、如意尊(泰来2026)
出自信泰人寿,妥妥的【快速收益黑马】。
30岁女性,5年交,年交10万,
缴费期刚结束,就已经回本了!
保单第10年,复利IRR>1.6%,就跟存个国债差不多的感觉。
如果后续没有更好的选择,还可以继续存着复利增值,最高达1.95%!
【适用人群】
看中回本速度,打算当国债来用,又或者是工薪族想存钱的朋友。
2、福有余2025
太平洋人寿承保的大品牌产品,老七家出品,保司实力不用多说。
合同期内就可以减保,而这款产品封闭期也短:
30岁女性,5年交,年交10万,回本只要5年,
搭配减保规则来看,资金使用超级灵活!
收益也在线:
长期复利IRR最高达1.91%。
【适用人群】
看中品牌实力、偏好短期回本、预算有限的月光族。
3、守护神5.0尊享版
这款产品出自爱心人寿,产品收益和如意尊(泰来2026)差不多。
30岁女性,5年交,年交10万,也是保单第5年回本,
保单第1年复利IRR接近1.6%,最高复利IRR接近1.95%
【适用人群】
看中回本速度快、整体收益还不错的朋友。
4、岁岁享3.0
出自中荷人寿,和前面几款有点不同,
这款是税优产品,最高可抵扣个税2400元/年。
还提供护理保障,确诊合同约定特疾,可以获得一笔护理金。
真的就是节税+保障+增值三合一!
收益也不错的:
30岁女生,年交2400元交10年,按3级(20%税率)来算:
每年可节税480元,累计节税4800元,
保单第10年,复利IRR(含节税)达4.251%,非常高!
【适用人群】
准备即将年底了,有节税需求的朋友,可以着手安排一波!
想要了解产品详细信息的朋友,也可以私聊奶爸~
微信扫一扫
微信扫一扫
关注微信
客服热线
奶爸保

