年底将近,各大保险公司又迎来了一年一度的开门红大战。
各种产品让人眼花缭乱,其中中国人寿推出的鑫鸿福养老年金保险(分红型)尤为引人注目。
很多人都在问:这款产品到底怎么样?可靠吗?今天,我们就来揭开它的神秘面纱。
开门红保险产品能买吗?
鑫鸿福养老年金保险怎么样可靠吗
奶爸总结
一、开门红保险产品能买吗?
很多人都知道,开门红是保险行业的老传统。
每年年底到次年年初,保险公司都会推出一些新产品,吸引客户购买。
这到底是营销手段还是真正的好产品?我们需要理性看待。
开门红产品有两大特点:
一是销售力度大,通常有各种优惠政策;
二是产品设计上可能有亮点,比如增加一些特殊权益或收益。
但请记住:开门红产品也是正规保险产品。它需要经过监管审批,受保险法保护。
所以,开门红产品可以买,但要看清是否符合自己的需求。
数据显示,近年来中国人寿开门红产品的销量一直位居行业前列,说明市场认可度较高。
接着我们用数据说话,带你看懂这家公司的分量。

根据2024年年报,中国人寿总资产达6.77万亿元,相当于每天净赚近3亿净利润,这样的体量在行业内稳居前列。
在国际舞台上,中国人寿更是常客,2024年《财富》世界500强榜单中,它位列第59名,连续22年上榜。
二、鑫鸿福养老年金保险怎么样可靠吗
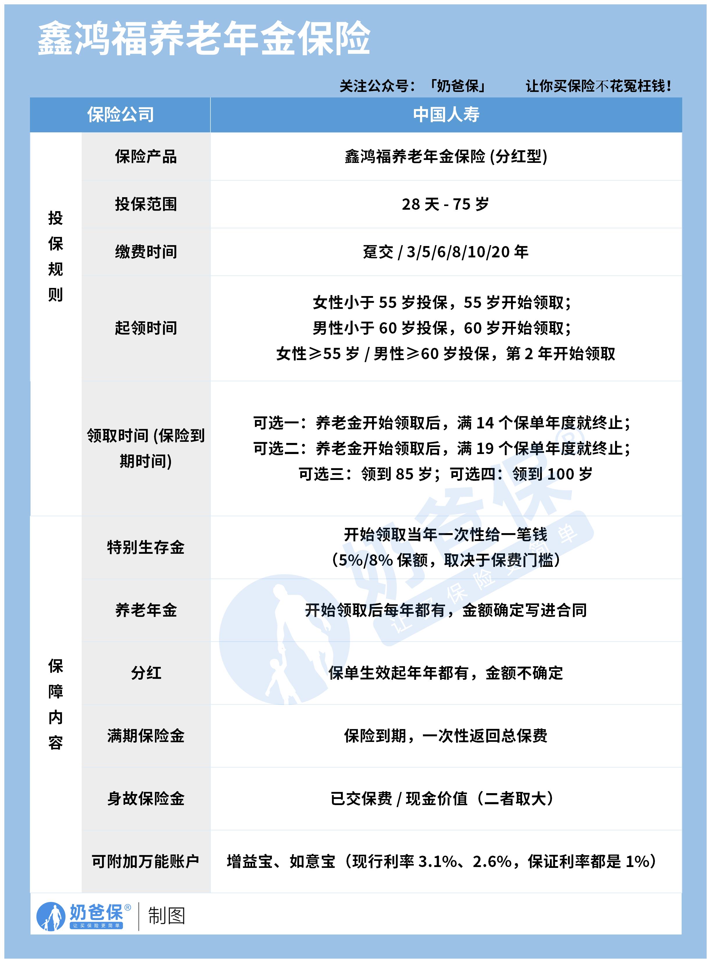
让我们具体看看鑫鸿福养老年金保险(分红型)这款产品,有什么特点?是否适合你?

这款产品投保年龄从28天到75岁,几乎覆盖全年龄段。
缴费方式灵活,有趸交和3-20年等多种选择。
这样的设计让更多人有机会参与养老规划。
支持四种领取期限,你可以根据自己的预期寿命和养老需求选择。
比如说,李女士为3岁的儿子投保,选择20年缴费,60岁开始领取。
这样,孩子在年轻时就有了养老保障。而且由于缴费期长,总保费相对较低。这是长期规划的典型案例。
特别生存金设计也很贴心,开始领取当年一次性给付5%或8%保额,为养老生活提供启动资金。
产品包含特别生存金、养老年金、满期保险金和身故保险金。
其中养老年金金额确定,写进合同,这很重要!
比如说,张先生45岁,选择10年缴费,60岁开始领取。他选择领到85岁。
这样,他从60岁起每年可以领取确定的养老年金,还有可能获得分红。
如果活到85岁,还能拿回全部保费,这为他的退休生活提供了稳定现金流。
但分红部分是不确定的,这点需要特别注意。
产品可附加增益宝或如意宝万能账户,现行利率分别为3.1%和2.6%,但保证利率只有1%。
这意味着,高利率可能不会长期维持。
如果对这款产品感兴趣的朋友,先问自己:
我希望退休后每月有多少额外收入?我希望从什么时候开始领取养老金?我希望养老金领多久?
鑫鸿福提供了多种领取方案,你需要选择最适合自己的。
比如,如果家族有长寿基因,选择领到100岁可能更划算。
这款产品的收益由三部分组成:固定养老年金+不确定分红+满期保险金。
固定养老年金是确定的,写进合同;
分红则与保险公司经营状况相关,可能为零。满期保险金是到期返还总保费。
你需要评估:固定部分是否满足你的基本需求?分红部分是否只是锦上添花?
三、奶爸总结
养老险是长期承诺,越早开始,压力越小,效果越好。
选择前要全面了解,具体产品的选择要谨慎,同时优先把个人的健康保障落实。
鑫鸿福养老年金保险(分红型)作为中国人寿的开门红产品,有其特点和优势。
但它是否适合你,取决于你的具体情况和需求。
奶爸也汇总了几款优质的年金险产品:

1、固收型年金险
推荐大富翁6.0,出自富德生命人寿。
目前市场少有有保证领取的年金险,安全感十足:
方案一保证领取25年;方案二保证领取已交保费。
到80岁还有一笔祝寿金到账,领100%保费,基本不少朋友以后都有机会拿到。
活多久领多久,提供细水长流的现金流:
30岁女性,5年交,年交10万,投保方案二,55岁每年都能领18930元。
【适用人群】
有养老补充需求、看中保证领取的朋友。
2、快返型年金险
推荐3款产品:蛮好的人生2025、星颐朱雀版分红型和悦活人生B款分红型。
前面一款是固收型,后面两款是分红型。
这3款产品,最快第5年起就可以开始领钱了。
以30岁女性,5年交,年交10万为例子:
蛮好的人生2025计划一:第5年领10500元;第6年~74年领9690元;
星颐朱雀版分红型:保证最低可领7992元/年;叠加分红有机会领7992~50311元/年;
悦活人生B款分红型:第5~9年保证领4290元;第10~74年则是8580元;叠加分红有机会领4290~83824元。
可以说,
蛮好的人生2025领取是非常稳定的,收益IRR在1.8%左右。
星颐朱雀版分红型保证领取高,且前期现价增长非常快!
保单第10年,收益IRR为2.129%,最高有机会超过3%!
悦活人生B款分红型,前面9年领取不高,第9年后是翻倍领取,先低后高,
且产品分红也很大方。
保单第10年,收益IRR为2.136%,最高接近3%!
【适用人群】
这3款产品可以这么选:
看中大保司、追求稳定领取,推荐蛮好的人生2025;
看中总体领取水平较高,推荐星颐朱雀版分红型;
看中养老社区、希望后面可以多领一些的朋友,推荐悦活人生B款分红型。
想要了解产品详细信息的朋友,也可以私聊奶爸~
微信扫一扫
微信扫一扫
关注微信
客服热线
奶爸保

