最近,不少朋友在后台问起,中邮人寿的悦享盈佳(福享版)终身寿险(分红型)怎么样。
它听起来既能保障又能赚钱很诱人,但分红险,水到底深不深?
今天奶爸就来扒一扒这款分红险,为大家揭开它的真实面目。
悦享盈佳(福享版)深度起底
悦享盈佳(福享版)的收益演示
这份避坑指南请收好
奶爸总结
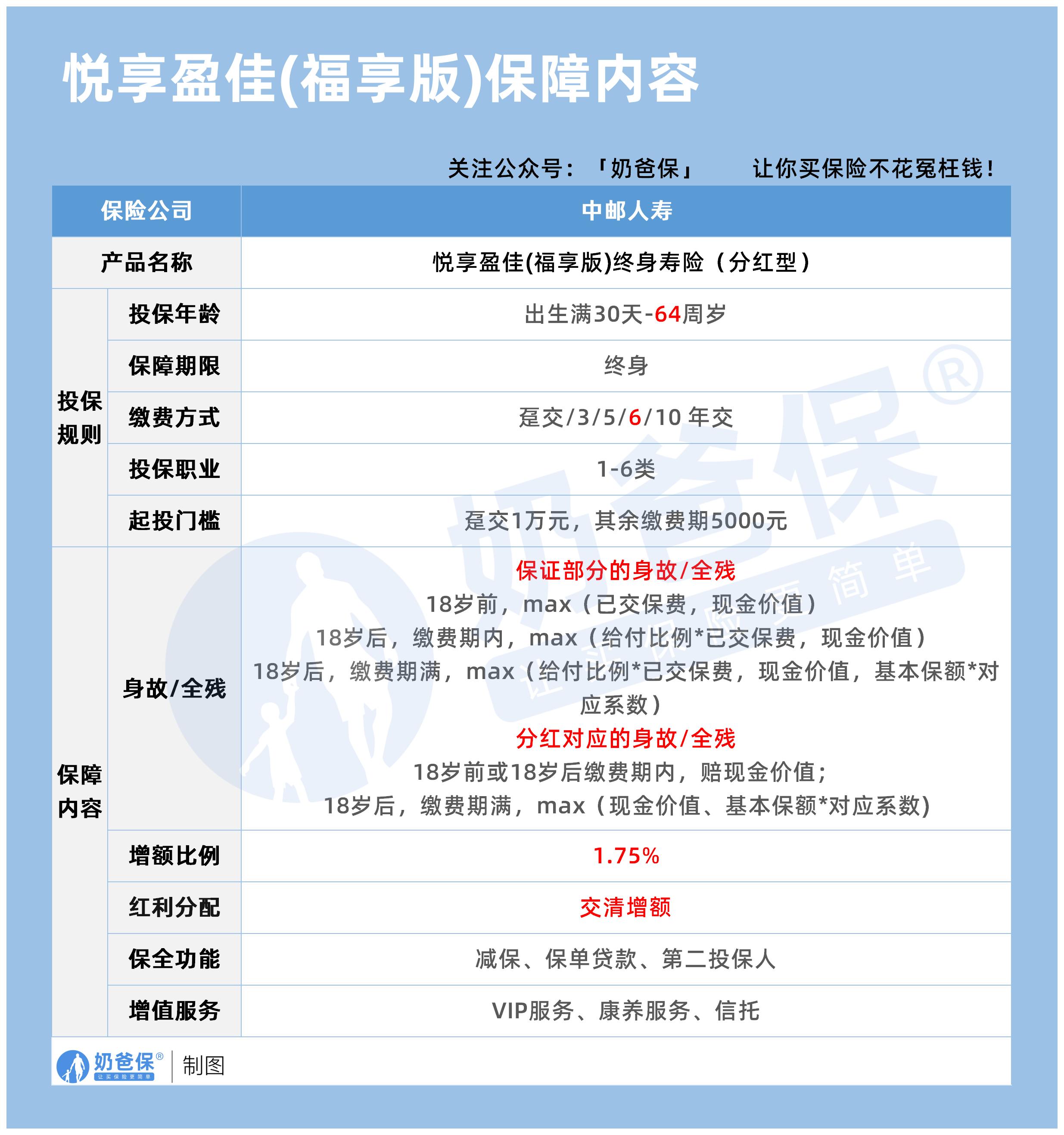
一、悦享盈佳(福享版)深度起底
很多人买保险,第一反应是死了才赔。
悦享盈佳(福享版)不一样。它是一份“活”的资产。

1. 基础保障,稳稳的底线
它的核心是身故或全残保障。这部分是保证的,白纸黑字写进合同。
18岁前:赔付已交保费或现金价值,取大者。这是对家庭投入的基本尊重。
18岁后(缴费期内):赔付“已交保费×对应比例”或现金价值,取大者。
18岁后(缴费期满):赔付“已交保费×对应比例”、现金价值或基本保额×系数,取大者。
简单说: 无论人在哪个阶段,家庭都能拿到一笔确定的钱。这是它最可靠的底色。
2. 分红收益,值得期待的成长
“分红型”是它的亮点,也是大家最关心的地方。
分红从哪里来? 来自保险公司的“三差收益”(死差、费差、利差)。
简单说,就是保险公司经营这款产品产生的盈余。
分红怎么分? 悦享盈佳采用交清增额方式。
分到的红利不会直接发给你现金,而是自动帮你购买新的保额。你的保额会像滚雪球一样,越滚越大。
分红有保证吗? 没有。 这是关键!
分红水平取决于保险公司的实际经营状况,可能高,可能低,也可能为0。合同里不会承诺任何分红收益。
一句话概括: 保证部分是盾,给你安全感;分红部分是矛,给你增长的可能。
3. 资产灵活性,你的应急小金库
它不只是张保单,更是个灵活的金融工具。
减保:急需用钱时,可以申请减少部分保额,领取对应的现金价值。钱就到手了。
保单贷款:短期内需要周转,又不想影响保障?
可以用保单质押贷出现金价值的80%左右,手续简单,利率通常较低。
增值服务:还附带VIP服务、康养服务等,提升了产品的附加值。
二、悦享盈佳(福享版)的收益演示
我们以一位30岁男性,年交10万,交5年为例,看看演示数据(基于假设的中档分红水平):

保单第6年(缴费刚结束):总现金价值约50.4万,这时已实现资金回笼,并略有盈余。
保单第10年(40岁时):总现金价值约59.2万,IRR(内部收益率)约为1.89%。
保单第20年(50岁时):总现金价值约81.6万,IRR约为2.6%。
保单第25年(54岁时):总现金价值可达约92.9万,IRR约为2.729%。
看到了吗? 时间越久,现金价值增长越快。这就是“复利+时间”的魔力。
但请务必记住: 这仅仅是基于假设的演示。实际收益可能高于,也可能远低于这个水平。不要把演示当承诺。
三、这份避坑指南请收好
分红险虽好,但买对才是关键。下单前,务必问自己这5个问题:
1. 我的保障做足了吗?
先保障,后理财。
如果你连最基础的健康险(重疾险、医疗险)都没配齐,请先解决“活着”的问题,
再考虑“财富增值”的问题,毕竟理财险替代不了保障型保险。
2. 我能接受分红的不确定性吗?
再次强调,分红收益是“非保证”的。
如果你是极度风险厌恶者,希望每一分收益都写在合同里,那么纯增额终身寿可能更适合你。
买分红险,需要有“享得了红利,也担得起低谷”的心态。
3. 这笔钱我能长期不动用吗?
从演示看,前期现金价值通常低于已交保费。
如果在前几年退保,会有损失。这类产品需要长期持有(通常10年以上)才能看到可观的收益。
4. 我了解保险公司的实力吗?
分红的多少,很大程度上取决于保险公司的投资能力和经营稳定性。
中邮人寿背靠中国邮政,股东背景强大。
但选择时,仍应关注其历史分红实现率、投资风格等,一个靠谱的保司更重要。
四、奶爸总结
总的来说,悦享盈佳(福享版)终身寿险分红型,像一位“稳健的成长型伙伴”。
它适合那些:保障型保险已配置齐全;有一笔长期不用的闲钱,追求资产稳健增值;
能接受一定收益波动,以博取可能更高回报;有财富传承、养老规划需求的人。
希望这篇文章能帮你拨开迷雾,做出明智的决策。
奶爸也给大家推荐几款目前值得选择的终身寿险产品:
1、一生中意福享版(分红型)
中意人寿经典款——一生中意系列!
虽然保底收益都在1.3%左右,但演示利率是目前少有的4.25%产品。
叠加分红收益后,封闭期只有7年,
10年预期红利IRR达1.8%以上,最高红利IRR有机会超过3.2%,目前5款产品最高。
保单权益丰富、增值服务又多,资金周转更方便。
【适用人群】
能接受较低的确定性,来换取更高的分红预期的朋友。
2、一生中意鑫享版(分红型)
同样也出自中意人寿热门IP,但和福享版优点不一样的是,
鑫享版的保底收益更高一点,演示红利就下调了些。
30岁女性,5年交,年交10万,叠加红利收益,
封闭期只有7年,而持有10年预期IRR就超过1.5%,
最高无限接近3%!
【适用人群】
追求更稳定收益、看重保司综合实力、产品保单权益的朋友。
3、鸿利鑫享3.0(分红型)
陆家嘴国泰人寿出品,和中意人寿一样,有着20多年的分红险运营经验。
保司实力出众,产品也很优秀:
30岁女性,5年交,年交10万,单保证收益最高也超过1.5%,
如果叠加红利收益,最高超过3.1%!
可以说两者都兼得。
【适用人群】
看中保司综合实力,兼顾保底+分红的朋友。
4、悦享盈佳福享版(分红型)
中邮人寿出品,妥妥的大保司系分红险。
且投保门槛超低的,年交5000元起就能买了,普通工薪阶层都能拥有!
30岁女性,5年交,年交10万,
单看保证收益,比鸿利鑫享3.0还略高一点点。
附加红利收益后,封闭期只有6年,
持有10年,预期红利超过1.7%,最高有机会超过3.1%!
【适用人群】
看中大品牌产品、预算不多,兼顾保底+分红收益的朋友。
5、光明至尊乐享版(分红型)
光大永明人寿的爆款系列——光明至尊,一直以来好评都非常不错。
新上的光明至尊乐享版,前期现价增长非常快,
单看保证收益,回本只要8年;叠加分红只要6年。
而且,保证收益是这里面最高的:
30岁女性,5年交,年交10万,最高超过1.6%!
如果叠加红利收益,
保单第10年,预期红利IRR>2%,市场少有,
最高预期红利IRR>3%
【适用人群】
看中前期回本速度快、保证收益高,有养老社区需求朋友。
想要了解产品详细信息的朋友,也可以私聊奶爸~
微信扫一扫
微信扫一扫
关注微信
客服热线
奶爸保

