随着人口老龄化程度加深,“养老储备”从“可选项”逐渐变为“必选项”。
对大多数人来说,一款安全有保障、规则适配个人情况、收益能支撑晚年生活的养老年金产品,是构建养老规划的核心工具。
今天要介绍的国民慧选2号(乐享版)年金险,由国民养老保险承保,受到不少关注,下面从多个方面拆解这款产品是否能满足不同人群的养老需求。
一、国民慧选2号(乐享版)年金险怎么样?
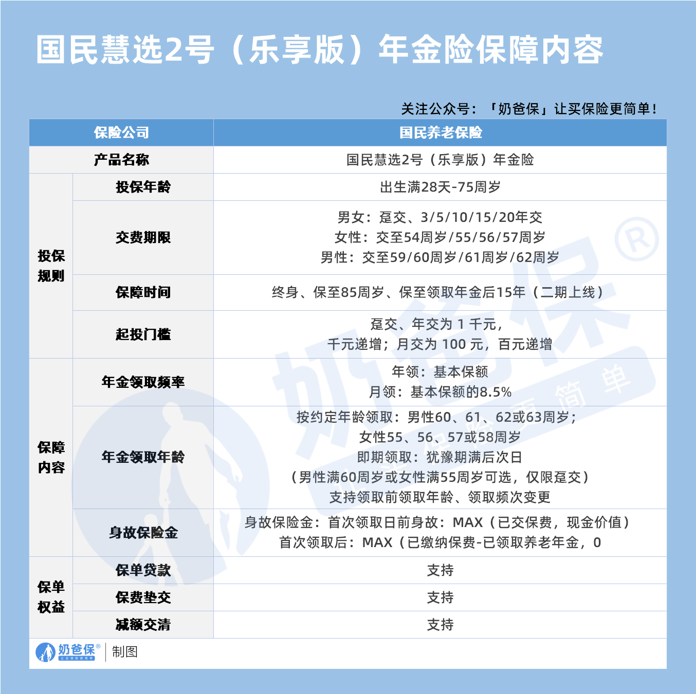
先来看看保障内容表格:

1、投保规则
国民慧选2号(乐享版)年金险的投保年龄范围是28天到75周岁,突破了多数同类产品最高65岁的限制。
交费期限很灵活,男女都可以选择趸交、3年交至20年交,能适配不同的收入周期。
比如短期高收入的人,适合选趸交或3年交;
长期有稳定收入的人,选10到20年交更合适。
还有专属的“交至年龄”,
女性是54到57周岁,能精准匹配55到58岁的领取年龄,实现交费结束就领钱;
男性是59到62周岁,适配60到63岁的领取年龄,避免交费和领取重叠的情况。
保障期限有3种选择,
终身保障能让人终身稳定领取,应对长寿风险;
保至85周岁后的保单周年日,属于定期领取,能平衡领取金额和期限;
保至首个领取日之后15年,这是二期上线的选项,适合有短期高领取需求的人。
保费门槛也不高,趸交最低1万,最高2000万,年交最低1000元,
既能满足普通人群的需求,也能满足高净值人群的大额储备需求。
2、保障内容
国民慧选2号(乐享版)年金险以“稳定养老收入+身故风险兜底”为核心。
养老年金有年领和月领两种方式,满足不同的现金流需求。
年领是按基本保险金额领取,月领按基本保险金额的8.5%领取,
折算后和年领逻辑匹配,适合那些习惯按月规划养老开支的人。
约定的领取年龄方面,
男性可以选60、61、62、63周岁,女性可以选55、56、57、58周岁,
既匹配了多数人的退休年龄,也能应对延迟退休的趋势。
还有即期领取的选项,
犹豫期满后的次日就能领取,但仅限趸交,而且要满足男性满60周岁、女性满55周岁,
这对退休后才投保的人来说很友好,能“即投即领”,不用等待。
身故保险金分“领取前/后”差异化赔付,
首次领取养老金前,赔付已交保费和现金价值中的较大值,保障已投入的资金安全;
首次领取养老金后,赔付已交保费扣除已领取年金后的余额,呼应了“保证领取保费”的核心承诺。
并且领取养老金后就没有现金价值了,能让人更聚焦“养老领取”这个核心功能,
前期的现金价值还能作为应急的备选,领取后则专注于年金发放。
承保这款产品的国民养老保险股份有限公司资质过硬,
2022年成立,注册资本111.5亿元,由北京市政府牵头,17家股东发起,
包括六大国有银行、股份制银行、国新控股等,是行业内屈指可数的AAA级保司,让人投保更放心。

二、国民慧选2号(乐享版)年金险收益情况
接着看国民慧选2号(乐享版)年金险的收益表现。
奶爸以30岁女性为例,年交2万,交5年,55岁开始领取,

55岁开始,每年可以领取5858.6元的养老金,为晚年生活提供稳定的现金流。
同时,生存金的账户收益会不断积累,保单25年时,生存总利益达到11.12万。
随着时间推移,收益还在不断增加。
保单第65年,累计领取养老金24万,生存总利益达到41万,是已交保费4倍多,
整体收益很可观,能为晚年生活奠定雄厚的基础。
三、奶爸总结
养老规划最怕“不确定”,怕保司不稳、规则不活、领钱不够。
而国民慧选2号(乐享版)年金险的价值,就在于把这些“不确定”变成“确定”。
不用为健康门槛发愁,不用被地域限制束缚,更不用担心里程碑式的养老节点会落空。
如果正在为“老了有钱花、花得稳”找答案,那么可以重点了解这款国民慧选2号(乐享版)年金险。
奶爸也汇总了几款优质的年金险产品:

1、固收型年金险
推荐大富翁6.0,出自富德生命人寿。
目前市场少有有保证领取的年金险,安全感十足:
方案一保证领取25年;方案二保证领取已交保费。
到80岁还有一笔祝寿金到账,领100%保费,基本不少朋友以后都有机会拿到。
活多久领多久,提供细水长流的现金流:
30岁女性,5年交,年交10万,投保方案二,55岁每年都能领18930元。
【适用人群】
有养老补充需求、看中保证领取的朋友。
2、快返型年金险
推荐3款产品:蛮好的人生2025、星颐朱雀版分红型和悦活人生B款分红型。
前面一款是固收型,后面两款是分红型。
这3款产品,最快第5年起就可以开始领钱了。
以30岁女性,5年交,年交10万为例子:
蛮好的人生2025计划一:第5年领10500元;第6年~74年领9690元;
星颐朱雀版分红型:保证最低可领7992元/年;叠加分红有机会领7992~50311元/年;
悦活人生B款分红型:第5~9年保证领4290元;第10~74年则是8580元;叠加分红有机会领4290~83824元。
可以说,
蛮好的人生2025领取是非常稳定的,收益IRR在1.8%左右。
星颐朱雀版分红型保证领取高,且前期现价增长非常快!
保单第10年,收益IRR为2.129%,最高有机会超过3%!
悦活人生B款分红型,前面9年领取不高,第9年后是翻倍领取,先低后高,
且产品分红也很大方。
保单第10年,收益IRR为2.136%,最高接近3%!
【适用人群】
这3款产品可以这么选:
看中大保司、追求稳定领取,推荐蛮好的人生2025;
看中总体领取水平较高,推荐星颐朱雀版分红型;
看中养老社区、希望后面可以多领一些的朋友,推荐悦活人生B款分红型。
想要了解产品详细信息的朋友,也可以私聊奶爸~
微信扫一扫
微信扫一扫
关注微信
客服热线
奶爸保

