在人口老龄化的大背景下,养老规划逐渐成为人们关注的焦点。
大家养老慧选年金作为一款市场上颇具影响力的产品,其保障内容和收益情况备受瞩目。
同时,对于许多40岁的中年人来说,他们正处于为养老生活做准备的关键时期,
大家养老慧选年金是否适合他们投保,也是一个值得深入探讨的问题。
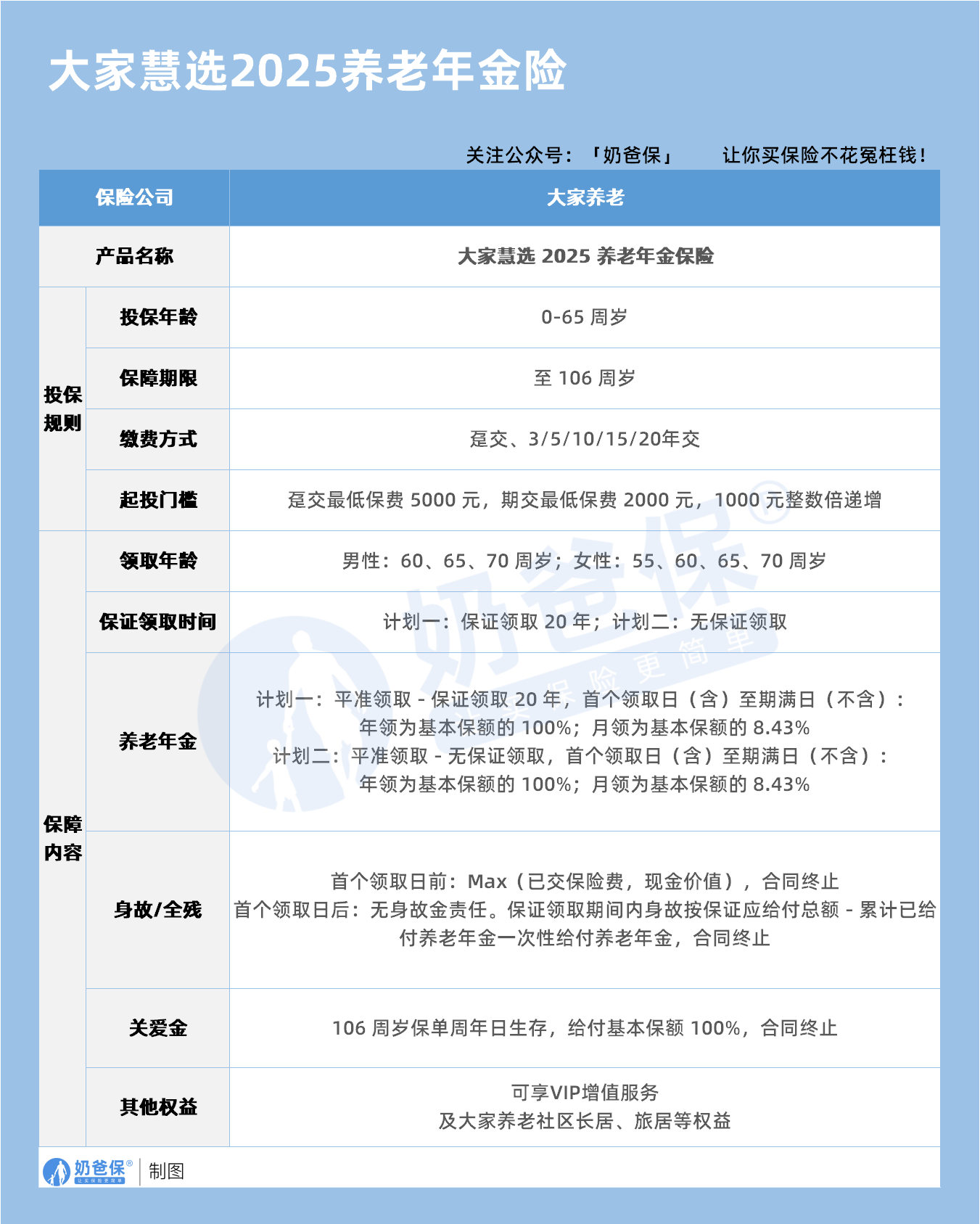
一、大家养老慧选年金能领多少钱?

大家养老慧选年金提供了多种灵活的保障计划,以满足不同人群的养老需求。其保障计划的核心在于养老金的领取方式和相关权益的设定。
大家养老慧选年金有两个领取计划:
计划一:保证领取20年
这一计划为被保险人提供了稳定的保障。
从约定的领取年龄(如60岁)开始,被保险人每年可以领取一笔固定金额的养老金。
最为关键的是,无论被保险人的生存状况如何,保险公司保证至少给付20年的养老金。
若被保险人在领取养老金后的20年内不幸身故,保险公司将把剩余未领取年份的养老金一次性赔付给其指定的受益人。
同时,该计划的现金价值一直持续到90岁。
这意味着在90岁之前,如果投保人遇到突发的资金需求,有两种方式可以获取资金。
一是通过退保,解除保险合同,获取保单当时的现金价值;
二是利用保单贷款功能,最多可贷出现金价值的80%,从而在一定程度上缓解资金压力。
计划二:无保证领取
相较于计划一,计划二的最大特点是每年领取的年金金额更高。
然而,计划二没有保证领取年限。
这就意味着,如果被保险人在领取养老金后不久不幸身故,其受益人可能无法获得像计划一那样的剩余年份养老金赔付。
但从另一个角度看,对于身体状况良好、家族有长寿基因的人群来说,计划二提供了在长寿情况下领取更多养老金的可能性,
因为只要被保险人一直生存,就可以持续领取逐年递增的养老金。与计划一相同的是,计划二的现金价值也持续到90岁,同样具备退保和保单贷款的灵活性。
收益演示:

奶爸以计划一为例,给大家测算一下收益:
40岁男性,年交10万,交3年,60岁领取,计划一,
60岁的时候,每年可以领取22943元,现金价值有34.37万;
100岁的时候,累计领取了94.06万元的养老金,是已交保费的3倍多,IRR也有3.15%,
整体的表现还是不错的,处于市场第一梯队水平。在
二、40岁中年人投保合适吗?
40岁距离传统退休年龄(男性60岁、女性55岁或60岁)通常还有15-20年左右的时间。
在这个阶段开始进行养老规划,时间相对较为充裕。
通过投保大家养老慧选年金,中年人可以利用较长的缴费期,以相对较小的经济压力,逐步积累起一笔可观的养老资金。
如前所述,大家养老慧选年金的两种领取计划为40岁的中年人提供了多样化的选择。
对于风险偏好较为保守、希望确保退休后有稳定且持续收入的中年人来说,计划一的保证领取20年机制能够很好地满足他们的需求。
即使在领取期间发生意外,也能保证家人获得一定的经济补偿,保障家庭经济的稳定。
而对于那些对自身健康状况较为自信,预期寿命较长,且希望在晚年获得更高收入以提升生活品质的中年人,计划二的高领取金额则具有更大的吸引力。他们可以在有生之年领取到更多的养老金,享受更为优渥的退休生活。
40岁的中年人往往在事业上有了一定的积累,但同时也面临着诸多消费诱惑和资金支出需求。
投保大家养老慧选年金可以起到强制储蓄的作用,将一部分资金定期投入到养老账户中,
避免因过度消费或其他投资失误而导致养老资金不足。
此外,年金保险还具有财富传承功能。
在被保险人不幸身故后,其指定的受益人可以按照合同约定领取相应的保险金,
实现财富的平稳传承,保障家人的生活质量。
三、奶爸总结
以上就是关于大家慧选2025的介绍了,
总体来看,这款产品的表现还是不错的。
40岁到退休还有较长的时间跨度,收入也相对年轻的时候更加宽裕,
配置一份养老金来规划晚年养老还是比较合适的。
在这段时间内,个人和家庭的财务状况以及市场环境都可能发生较大变化。
奶爸也汇总了几款优质的年金险产品:

1、固收型年金险
推荐大富翁6.0,出自富德生命人寿。
目前市场少有有保证领取的年金险,安全感十足:
方案一保证领取25年;方案二保证领取已交保费。
到80岁还有一笔祝寿金到账,领100%保费,基本不少朋友以后都有机会拿到。
活多久领多久,提供细水长流的现金流:
30岁女性,5年交,年交10万,投保方案二,55岁每年都能领18930元。
【适用人群】
有养老补充需求、看中保证领取的朋友。
2、快返型年金险
推荐3款产品:蛮好的人生2025、星颐朱雀版分红型和悦活人生B款分红型。
前面一款是固收型,后面两款是分红型。
这3款产品,最快第5年起就可以开始领钱了。
以30岁女性,5年交,年交10万为例子:
蛮好的人生2025计划一:第5年领10500元;第6年~74年领9690元;
星颐朱雀版分红型:保证最低可领7992元/年;叠加分红有机会领7992~50311元/年;
悦活人生B款分红型:第5~9年保证领4290元;第10~74年则是8580元;叠加分红有机会领4290~83824元。
可以说,
蛮好的人生2025领取是非常稳定的,收益IRR在1.8%左右。
星颐朱雀版分红型保证领取高,且前期现价增长非常快!
保单第10年,收益IRR为2.129%,最高有机会超过3%!
悦活人生B款分红型,前面9年领取不高,第9年后是翻倍领取,先低后高,
且产品分红也很大方。
保单第10年,收益IRR为2.136%,最高接近3%!
【适用人群】
这3款产品可以这么选:
看中大保司、追求稳定领取,推荐蛮好的人生2025;
看中总体领取水平较高,推荐星颐朱雀版分红型;
看中养老社区、希望后面可以多领一些的朋友,推荐悦活人生B款分红型。
想要了解产品详细信息的朋友,也可以私聊奶爸~
微信扫一扫
微信扫一扫
关注微信
客服热线
奶爸保

