在人口老龄化不断加剧的当下,养老问题愈发受到大众关注。
养老年金险作为一种能够为晚年生活提供稳定经济保障的金融工具,正逐渐成为人们养老规划的重要选择。
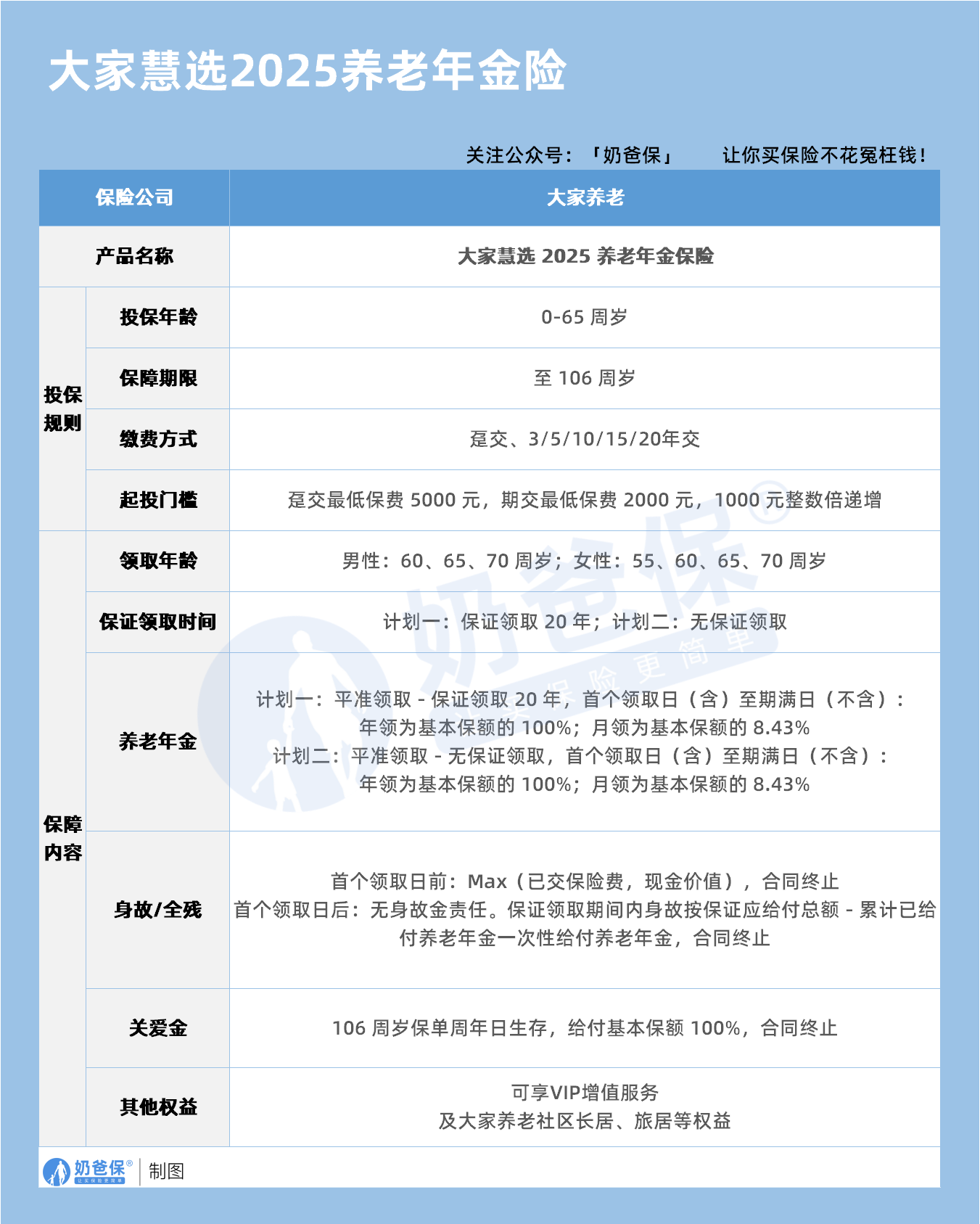
大家慧选2025养老年金险自推出以来,凭借其独特的优势,在众多养老年金险产品中脱颖而出,备受市场瞩目。
究竟大家慧选2025养老年金险有哪些特点?哪些人适合买?
奶爸来为大家解读:
一、大家慧选2025养老年金险有哪些特点?

(一)双计划设计,满足多元需求
计划一(保证领取20年):从60岁起,每年会有一笔固定金额的养老金发放。
即便被保险人在领取后的短时间内不幸身故,保险公司也会将剩余未领的20年养老金一次性赔付给家人,确保被保险人至少能拿到20年的应领总额。
计划二(高领取):在相同投保条件下,每年领取的年金比计划一更高,没有保证领取年限,只要被保险人生存,就能一直领取。
其现金价值也持续到90岁,资金使用同样灵活。
从整体领取情况看,该产品处于市场第一梯队。
女性选保证领取20年的计划一,领取金额高于市场热门产品;
男性无论选哪个计划,领取金额都有一定优势。
(二)资金运用灵活
大家慧选2025在90周岁之前都有现金价值,这为投保人提供了很大的资金灵活性。
在养老过程中,若遇到突发情况急需用钱,像突发疾病需要治疗费用、想要外出旅游等,都可以通过退保拿回现金价值。
而且,产品支持减保和保单贷款功能。减保能让投保人在一定范围内减少保险金额,领取部分现金价值,应对阶段性资金需求。
保单贷款则可让投保人以保单现金价值为基础,向保险公司申请最高80%现金价值的贷款,在遇到子女购房、自身医疗等突发资金需求时,能灵活周转,还不影响后续年金领取。
办理退保时,仅需投保人提供有效证件,无需被保人资料,流程便捷友好。
(三)领取方式贴合需求
产品提供年领和月领两种方式。年领适合用于支付年度性的大额支出,如年度医疗费用、旅游费用等;月领则更贴合日常生活开销,能满足买菜、水电费、物业费等日常小额支出需求。
投保人可根据自己退休后的消费习惯和实际需求,自由选择合适的领取方式,让养老金的使用更精准、高效。
(四)身故保障兜底
若被保险人在养老金领取前身故,保险公司会赔付已交保费与现金价值中的较大者,最大程度保障投保人投入的保费,避免因过早身故导致保费损失。
当被保险人在领取养老金后身故,若选择的是保证领取20年的计划一,保险公司会赔付剩余未领的保证领取金额。例如被保险人领取5年后身故,保险公司会一次性赔付剩余15年的养老金,保障养老资金的稳定供应。
二、大家慧选2025养老年金险哪些人适合买?
(一)临近退休或已退休人群
年龄≤65周岁、临近退休或已退休的人群,对养老资金的规划需求迫切。
大家慧选2025能为他们提供稳定的养老现金流。
(二)追求稳健收益的长期投资者
该产品可终身领取,能锁定未来几十年的收益。当前市场利率波动大,其他投资产品收益不确定,而这款产品在投保时就确定了未来养老金领取金额,无论市场如何变化,都能按合同定期领取。
(三)家族有长寿史人群
家族有长寿史的人,预期寿命较长,面临“人活着钱没了”的长寿风险。大家慧选2025的终身领取特性和较高领取金额,能很好应对这一风险。
(四)注重养老品质者
注重养老品质,希望退休后享受全方位、高品质养老服务的人群,会被该产品提供的养老社区权益吸引。满足相应保费条件后,能入住“大家的家”旗下社区,享受优质医疗、丰富娱乐等一站式服务。
(五)想为子女减负的父母
许多父母希望晚年减少对子女的依赖,减轻其赡养压力。购买该产品后,父母退休后有独立经济收入,满足自身生活开销,减轻子女经济负担,让子女能专注工作生活,父母也能保持生活自主性和尊严。
(六)追求资金灵活者
该产品90周岁前有现金价值,支持减保和保单贷款,适合既想进行养老规划,又担心养老过程中遇到突发资金需求的人群。
三、奶爸总结
总的来说,大家慧选2025养老年金险整体表现不错,
为不同需求、年龄段的人群提供了优质的养老规划选择,
能为人们的晚年生活增添安心与保障。
奶爸也汇总了几款优质的年金险产品:

1、固收型年金险
推荐大富翁6.0,出自富德生命人寿。
目前市场少有有保证领取的年金险,安全感十足:
方案一保证领取25年;方案二保证领取已交保费。
到80岁还有一笔祝寿金到账,领100%保费,基本不少朋友以后都有机会拿到。
活多久领多久,提供细水长流的现金流:
30岁女性,5年交,年交10万,投保方案二,55岁每年都能领18930元。
【适用人群】
有养老补充需求、看中保证领取的朋友。
2、快返型年金险
推荐3款产品:蛮好的人生2025、星颐朱雀版分红型和悦活人生B款分红型。
前面一款是固收型,后面两款是分红型。
这3款产品,最快第5年起就可以开始领钱了。
以30岁女性,5年交,年交10万为例子:
蛮好的人生2025计划一:第5年领10500元;第6年~74年领9690元;
星颐朱雀版分红型:保证最低可领7992元/年;叠加分红有机会领7992~50311元/年;
悦活人生B款分红型:第5~9年保证领4290元;第10~74年则是8580元;叠加分红有机会领4290~83824元。
可以说,
蛮好的人生2025领取是非常稳定的,收益IRR在1.8%左右。
星颐朱雀版分红型保证领取高,且前期现价增长非常快!
保单第10年,收益IRR为2.129%,最高有机会超过3%!
悦活人生B款分红型,前面9年领取不高,第9年后是翻倍领取,先低后高,
且产品分红也很大方。
保单第10年,收益IRR为2.136%,最高接近3%!
【适用人群】
这3款产品可以这么选:
看中大保司、追求稳定领取,推荐蛮好的人生2025;
看中总体领取水平较高,推荐星颐朱雀版分红型;
看中养老社区、希望后面可以多领一些的朋友,推荐悦活人生B款分红型。
想要了解产品详细信息的朋友,也可以私聊奶爸~
微信扫一扫
微信扫一扫
关注微信
客服热线
奶爸保

