当下利率一路下行,银行存款、大额存单利率持续走低,连3年期大额存单利率都难超2%
这种时候,能锁定长期稳定收益的储蓄型保险成了香饽饽。
瑞泰人寿鸿利传世终身寿险就是其中之一——它现金价值增长稳定,不受市场利率波动影响。
那它的保障怎么样?又适合哪些想规划储蓄、传承财富的人?
下面奶爸来给大家详细介绍一下。
一、瑞泰人寿鸿利传世终身寿险保障好吗?
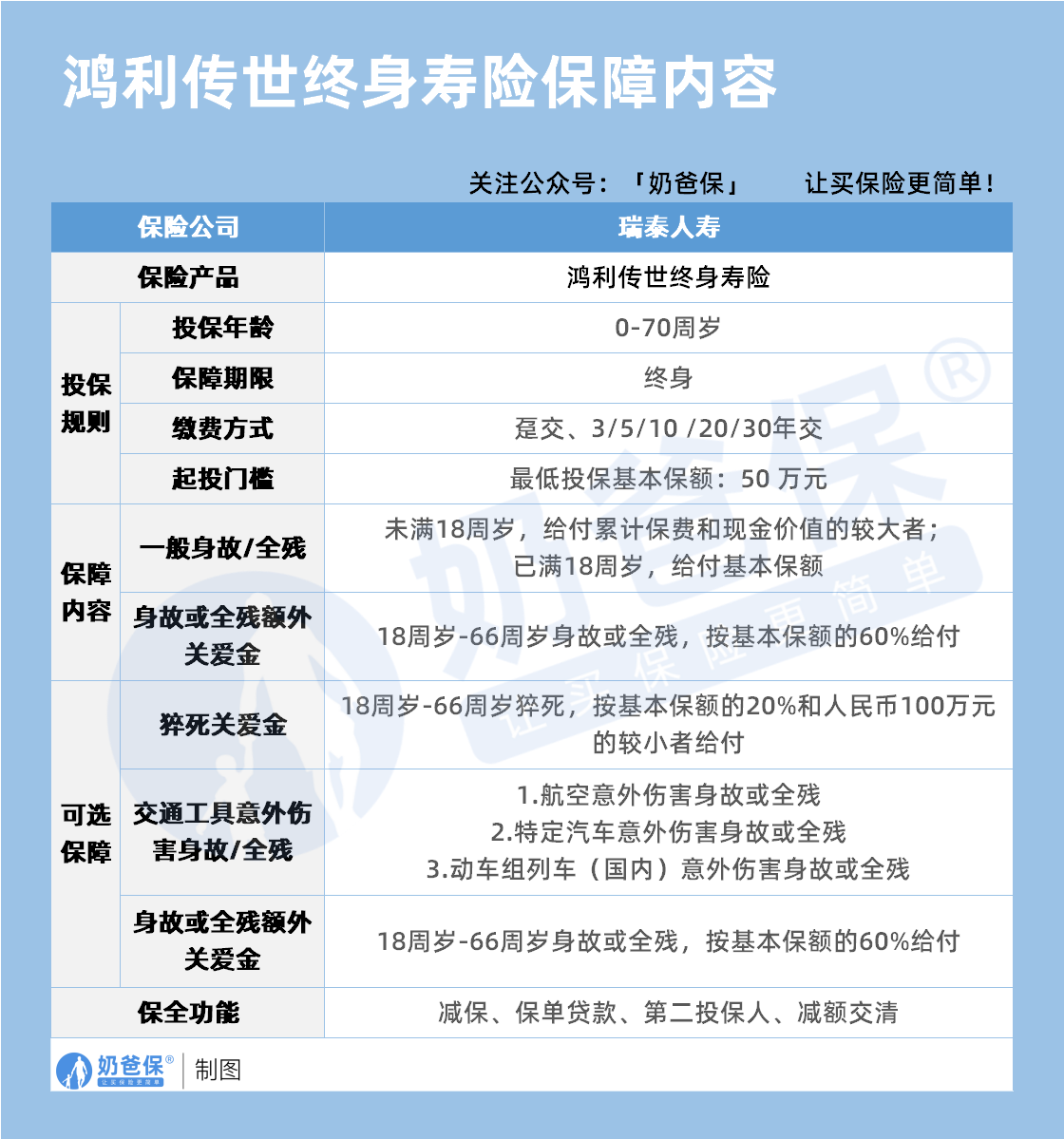
瑞泰人寿鸿利传世终身寿险基础保障扎实,可选责任还能按需加配。

必选责任是“保底项”——终身身故/全残保障。
18岁前不幸出事,赔现金价值和已交保费的较大值;18岁后直接给基本保额。
最贴心的是等待期只有90天,要是因为意外出事,连等待期都不用等,直接赔。
这对经常出差、运动的人来说,安全感很足。
可选责任也能精准对接不同风险:
比如“猝死关爱金”,
专门针对加班族,18到65岁之间猝死,除了基本保额,额外再赔20%(最多100万)。
像瑞先生这样的投行从业者,经常熬夜,加这个责任就像给家庭加了道“应急锁”。
“身故额外关爱金”则瞄准家庭责任最重的阶段:
同样18到65岁,再额外赔60%基本保额。
这意味着在赚钱能力最强、家庭开支最大的年纪,保障能直接拉满。
还有“交通工具保障”,也进行了细分:
坐飞机出事,额外赔200%保额(最多2000万);坐汽车额外30%,坐高铁额外50%。
经常出差的销售、高管,这些责任能覆盖通勤风险。
瑞先生的选择就很典型:
他年缴18150元,交30年,锁定100万保额,附加了猝死和额外关爱责任。
如果40岁不幸猝死,累计交了9万保费,能拿到180万赔付——足够还掉房贷,剩下的钱能覆盖孩子到大学的学费。
就算65岁身故,累计交了54万,能赔160万,能给家人留笔养老钱。
哪怕活到100岁自然身故,100万保额也能留给下一代。
这种“不管什么时候出事,钱都能到位”的设计,正是它打动中年人的关键。
此外,它的现金价值还会稳定增长。
如果中途没出事,想用钱了,能通过保单贷款借出现金价值的80%,不用退保就能周转。
比如孩子突然要出国留学,手头紧时,这就是笔“应急钱”。
二、瑞泰人寿鸿利传世终身寿险适合哪些人买?
1、家庭经济支柱:给“顶梁柱”上道“安全锁”
家庭支柱最怕是出事之后家人没依靠。
瑞泰人寿鸿利传世终身寿险的核心作用,就是“只要人不在了,钱能顶上来”。
比如30岁的张先生,是家里唯一的收入来源,每月要还8000房贷,孩子刚1岁。
他买了150万保额,附加额外关爱金。
如果40岁出事,能拿到150万+90万=240万赔付——房贷一次性还清,剩下的钱按每年5万算,够用到孩子大学毕业。
对家庭支柱来说,这不是“买保险”,是买“家人未来的生活底线”。
2、中高净值人群:让财富稳稳传到下一代
手里有闲钱的人,更关心“钱怎么留得住、传得好”。
瑞泰人寿鸿利传世终身寿险保额确定,指定受益人后,保险金直接给到家人,能避开遗产纠纷。
比如50岁的李女士,名下有几套房产和存款,担心未来遗产税,也怕孩子乱花钱。
她买了500万保额的瑞泰人寿鸿利传世终身寿险,指定女儿为受益人。
百年之后,女儿能拿到500万保险金,而且这笔钱不属于遗产,不用交税,还能和女儿自己的债务隔离开。
对中高净值人群来说,这比“把钱存在银行等着贬值”靠谱多了。
3、高风险从业者:给“高危工作”加层保障
经常出差的销售、跑运输的司机、需要熬夜的医护人员,意外风险比普通人高。
瑞泰人寿鸿利传世终身寿险的交通工具保障和猝死责任,能精准覆盖这些风险。
比如28岁的货车司机小王,常年跑长途,他买了100万保额,附加了交通工具保障。
如果坐货车出事,除了100万基本保额,还能额外赔30万,总共130万。
对这类人群来说,花几千块买份保障,至少能让家人在意外来临时,不用为钱发愁。
三、奶爸总结
在意外和明天不知道哪个先来的现实里,瑞泰人寿鸿利传世终身寿险的核心价值是“兜底”,
对家庭支柱来说,这是“责任延续”;
对中高净值人群来说,这是“传承工具”;
对高风险从业者来说,这是“安心保障”。
如果你也是家里的“顶梁柱”,或是在为财富传承操心,不妨看看它,
毕竟,能穿越风险的,从来不是侥幸,而是提前准备的底气。
奶爸也给大家推荐几款目前值得选择的终身寿险产品:
1、如意尊(泰来2026)
出自信泰人寿,妥妥的【快速收益黑马】。
30岁女性,5年交,年交10万,
缴费期刚结束,就已经回本了!
保单第10年,复利IRR>1.6%,就跟存个国债差不多的感觉。
如果后续没有更好的选择,还可以继续存着复利增值,最高达1.95%!
【适用人群】
看中回本速度,打算当国债来用,又或者是工薪族想存钱的朋友。
2、福有余2025
太平洋人寿承保的大品牌产品,老七家出品,保司实力不用多说。
合同期内就可以减保,而这款产品封闭期也短:
30岁女性,5年交,年交10万,回本只要5年,
搭配减保规则来看,资金使用超级灵活!
收益也在线:
长期复利IRR最高达1.91%。
【适用人群】
看中品牌实力、偏好短期回本、预算有限的月光族。
3、守护神5.0尊享版
这款产品出自爱心人寿,产品收益和如意尊(泰来2026)差不多。
30岁女性,5年交,年交10万,也是保单第5年回本,
保单第1年复利IRR接近1.6%,最高复利IRR接近1.95%
【适用人群】
看中回本速度快、整体收益还不错的朋友。
4、岁岁享3.0
出自中荷人寿,和前面几款有点不同,
这款是税优产品,最高可抵扣个税2400元/年。
还提供护理保障,确诊合同约定特疾,可以获得一笔护理金。
真的就是节税+保障+增值三合一!
收益也不错的:
30岁女生,年交2400元交10年,按3级(20%税率)来算:
每年可节税480元,累计节税4800元,
保单第10年,复利IRR(含节税)达4.251%,非常高!
【适用人群】
准备即将年底了,有节税需求的朋友,可以着手安排一波!
想要了解产品详细信息的朋友,也可以私聊奶爸~
微信扫一扫
微信扫一扫
关注微信
客服热线
奶爸保

