在孩子的成长过程中,家长们总是小心翼翼,期望为孩子阻挡一切风雨。
然而,疾病的风险随时可能给孩子和家庭带来沉重打击。
面对潜在风险,给孩子配置一份重疾险显得尤为必要。
小淘气5号少儿重疾正是这样一款适合孩子的少儿重疾险,具有非常多的特点。
究竟小淘气5号少儿重疾险有哪些特点?小孩子有必要买重疾险吗?
奶爸来为大家解读:
一、小淘气5号少儿重疾险有哪些特点?

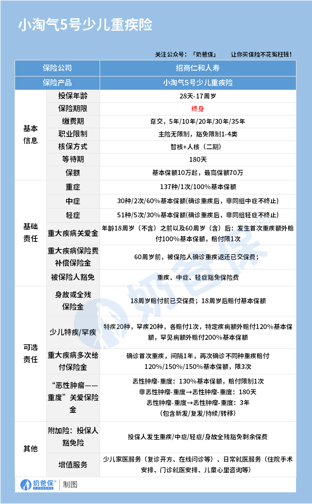
特点一:保障责任全面且灵活
必选保障涵盖重疾、中症与轻症。
重疾保障137种疾病,赔付1次,赔付比例为100%基本保额;
中症保障30种疾病,可赔付2次,每次赔付60%基本保额;
轻症保障51种疾病,可赔付5次,每次赔付30%基本保额。
并且,若被保人不幸罹患合同约定的重疾/中症/轻症,可豁免后续保费,保单继续生效。
同时,它还设有丰富的可选责任,比如少儿特定疾病和少儿罕见疾病关爱保险金,各赔付1次,特定疾病额外赔付120%基本保额,罕见病额外赔付200%基本保额;
“恶性肿瘤--重度”关爱保险金(包含新发/复发/持续/转移),恶性肿瘤-重度赔付130%基本保额,赔付限制1次;
重大疾病多次给付保险金,确诊首次重疾,间隔1年,再次确诊不同种重疾赔付120%/150%/150%基本保额,限3次;
家长们可以根据自身家庭实际情况与需求灵活搭配,为孩子定制专属保障方案。
特点二:重疾高发年龄段翻倍赔且返保费
小淘气5号自带重疾关爱金,在18岁(不含)之前或者60岁(含)之后,
这两个重疾高发且孩子较为脆弱的人生阶段,首次重疾出险并理赔,额外赔付100%保额,极大地减轻了经济压力,也能更好地对冲医疗通胀。
并且,60周岁前(不含)确诊重疾,除了赔付重疾保额之外,
还能按主险合同实际已交保费的100%,给付重大疾病保险费补偿保险金,相当于在这期间若不幸得重疾,这份保单保障近乎“免费”。
特点三:增值服务丰富贴心
小淘气5号的增值服务十分亮眼,服务项目多达10项,有效期从之前的5年延长至被保人18周岁前。
新增了儿童口腔保健、青少年视力检查等贴合孩子成长需求的项目。
家庭医生、在线问诊、复诊开药等服务全家可用,门诊就医安排还包含陪诊,解决了家长带娃看病的诸多困扰。
专属家庭医生服务可建群,最多拉被保人及7位家庭成员入群,群内配备1名全科医生+3位助理,提供7*24小时不限次咨询,实用性极强。
还有儿童心理咨询服务,每个保单年度可咨询1次,由国家二级心理咨询师及以上级别人员提供服务,为孩子的心理健康保驾护航。
二、小孩子有必要买重疾险吗?
奶爸的观点是:小孩子非常有必要购买重疾险。
小淘气5号少儿重疾险的特点恰能有力应对孩子面临的健康风险。
儿童身体发育未成熟,免疫力较低,像白血病、恶性肿瘤等重大疾病的发病率不容忽视,一旦患病,不仅治疗费用高昂,还可能因长期治疗和康复影响家庭经济状况。
小淘气5号的全面保障责任,从重疾到轻中症都有覆盖,确诊即可获赔,能及时解决医疗资金难题;
重疾高发年龄段的翻倍赔付与保费返还,更是在关键时期给予家庭强大的经济支持。
其丰富的增值服务,如儿童心理咨询、口腔保健等,贴合孩子成长需求,全方位呵护孩子身心健康。
即便孩子未患重疾,高现金价值与减保功能也能为家庭提供资金灵活调配的可能,真正做到保障与理财兼顾,为孩子的未来筑牢经济防线。
三、奶爸总结
孩子是家庭的希望,他们的健康成长牵动着每个家长的心。
在疾病风险潜藏的当下,小淘气5号少儿重疾险凭借自身卓越的产品特点,为孩子打造了一份全方位、多层次的健康保障。
它不仅是一份保险,更是家长给予孩子的一份长久守护与安心承诺。
为孩子配置小淘气5号少儿重疾险,就是为家庭规避潜在的重大经济风险,让孩子在成长路上无惧疾病困扰,拥有更加健康、美好的未来。
奶爸也给大家推荐几款优质的重疾险产品:
1、君龙人寿超级玛丽15号
第一,结节保障超全面
自带保障在原有肺结节基础上,拓展到乳腺/甲状腺结节,范围更广了。
可以说是目前市场上,少有的三大高发结节都有保障的产品。
第二,癌症保障丰富
超玛15号的癌症保障,从早期到晚期,都安排得妥妥的。
本身自带癌症拓展金,
首次确诊原位癌/轻度癌症后,确诊恶性肿瘤—重度,额外赔50%。
如果觉得不够,还可以附加以下保障:
癌症津贴或癌症多次赔(二选一):间隔一定周期后,可以赔一笔钱用于癌症持续治疗,癌症津贴有次数限制,多次赔则不限次数。
癌症重度特药治疗金:确诊癌症后需要吃高价特药,做过相关手术可以赔50%保额。

第三,重疾多次赔灵活选
重疾多次赔可以按需选择:
65周岁版,要求是65岁前确诊,额外赔2次,每次赔120%保额;
另一版则是不限年龄,额外赔2次,每次赔120%保额。

同种不同种都赔,且同种间隔周期短,只要2年
像心脏病术后复发了也能保,不用怕赔过一次就没保障了。
【适合人群】
看中结节、癌症保障,预算不多的朋友。
2、复星联合达尔文12号
第一,自带意外重疾额外赔和住院津贴。
前者因为意外导致首次重疾,可多赔35%基本保额。
等于一张保单覆盖重疾+意外,且是保至终身的双重保障!
后者在60周岁前未发生重疾,60岁后确诊,每天给付0.1%基本保额作为住院津贴。
人一辈子不一定会得重疾,但60岁后难免因小病小痛住院,
达尔文12号这个保障,可以让不确定的赔付变得更确定。
不过,这里需要注意的是,如果后续重疾/身故/全残,
会扣掉累计已给付的住院津贴金额后,再赔付。
第二,可选责任丰富
达尔文12号多重附加保障:
重疾多次赔:分65周岁版和终身版(二选一),满足多种人群需要;
重疾保费补偿:缴费期内发生重疾返还保费,实现“重疾免单”;
疾病关爱金/顶梁柱关爱保险金:家庭责任最重阶段赔更多;
癌症津贴:癌症间隔一定周期就能获得一笔理赔金。
第三,理赔门槛更低
5种特定重疾(如严重心肌炎)、原位癌、癌症津贴赔付,都比同类产品更宽松。
【适合人群】
看重理赔门槛、重疾返还保费的朋友
3、复星联合医联有盟
第一,轻中症保障灵活
必选保障是重疾,像轻中症保障、身故保障,可以加钱获得。
如果预算有限,也可以只买个重疾,先把大病保障做好;
如果预算多一点,建议大家还是要附加轻中症保障。
第二,自带一般医疗金
医联有盟自带医疗金,非常实用:
保单前5年,每年提供报销额度=0.5%*保额,100%报销,
未用完可累计,终身有效,身故/全残一次性赔剩余额度!

像买药、体检、看牙等日常开支,都能用上。
可以说是实打实把钱返还给客户使用!
第三,健康告知非常宽松
健康告知只有4条:
比如过去1年内的检查异常、是否有被医生建议住院或手术;
过去2年内的手术情况以及过去5年内的疾病情况。
针对非常高发的甲状腺/乳腺/肺结节,没有问询是否有进行手术,也没有问询是否多发,
只要结节等级在3级以内,结节直径符合要求,就有机会标体承保!
就连癌症,如果5年前已经治愈,没有复发和转移,
同时不涉及其他健康告知,也有机会投保!
【适合人群】
有健康异常的、注重就医资源和健康管理,看中产品实用性的朋友。
4、瑞华健康华佗1号康泰版
第一,基础保障扎实
轻中重疾保障都涵盖了,且轻症+中症赔付次数共7次,
目前市场上赔付次数算比较高的。
且重疾赔完,轻中症不分组还能继续赔,
不分组的好处就在于,赔付规则更宽松。
第二,性价比高
同样50万保额,保终身,基础保障,分30年交,
30岁人群投保华佗1号康泰版,比超级玛丽和达尔文便宜100元/年!
30年下来立省3000块!
第三,可选保障丰富
如果预算比较多,还可以附加:
重疾多次赔、疾病关爱金、癌症津贴、重疾保费补偿金和身故保障。
都是目前市场上热门可选保障内容,实用性强。
【适合人群】
追求高性价比、看中基础保障全面的朋友。
微信扫一扫
微信扫一扫
关注微信
客服热线
奶爸保

