随着人口老龄化加剧,养老问题成为许多家庭关注的焦点。
海保人寿福满满6号养老保险是一款专为养老需求设计的产品,提供终身年金领取和身故保障。
它支持55-75周岁人群投保,缴费方式灵活,年金领取稳定。
下面奶爸将从产品特点、收益表现和适用人群三方面分析,帮助大家判断是否值得购买。
一、海保人寿福满满6号养老保险值不值得买?好在哪?
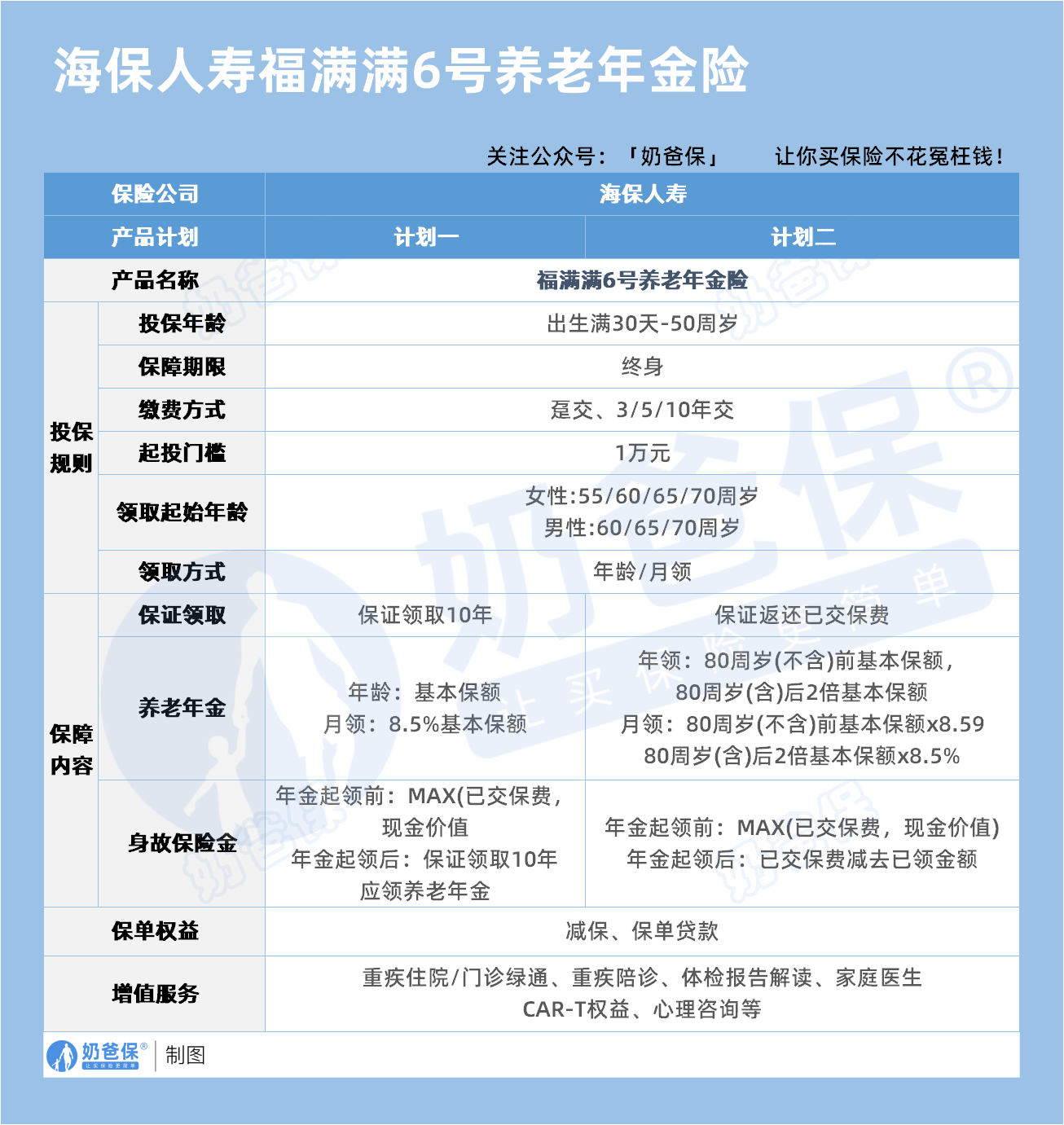
先来看看保障内容表格:

下面奶爸给大家总结其亮点:
1、高龄可投,填补市场空白
市场上很多养老险对投保年龄卡得紧,一般最高支持70岁人群投保。
海保人寿福满满6号养老保险允许55-75周岁人群投保,
像60岁刚退休、70岁想补充养老的人,都能找到适配方案,直接对接中老年人群的养老需求。
2、缴费方式灵活,适配不同资金节奏
支持趸交(一次性缴清)、3年交、5年交、10年交。
比如65岁老人,不想短期掏太多钱,选10年交,每年压力小;
若手头有闲钱,趸交一步到位更省心,让不同经济状况的人都能规划养老。
3、终身年金,活到老领到老
约定领取年龄(55/60/65/70岁可选)后,终身领年金。
以60岁男性趸交50万、65岁领为例,
每年约领取3.8万的年金,寿命越长,领的钱越多,可对抗“人活着、钱没了”的长寿风险。
4、身故保障,守护家庭权益
年金领取前:
身故赔已交保费和现金价值的较大值,比如交50万后现金价值52万,就赔52万,不让保费“打水漂”。
领取后:
至少保证领20年。若领5年身故,家人还能拿到剩下15年的年金,保障家庭利益。
5、保单权益丰富
海保人寿福满满6号养老保险,还和海保人寿提供的一系列增值服务接上了轨。
碰上日常的小病小伤,想做健康管理,能找家庭医生,或者通过电话、视频问诊了解情况,有专业人士解读体检报告。
要是患上重大疾病,有门诊和住院绿通,能省下去预约专家医师、门诊以及住院治疗的时间,还有专人陪着看病。
近几年热度挺高的CAR - T权益,把更多高端药品放进了报销范围。
另外,还新增了心理咨询服务,身心关怀都顾到了。
只要保费达到一定标准,就能享受对应的这些服务权益。
而且投保门槛特别宽松,没有健康告知,就算是大额保单,保费达到千万级别,也不用体检。
二、海保人寿福满满6号养老保险收益实测
了解完产品亮点,我们来看看其收益情况。
40岁的万女士,一直为养老发愁,社保养老金怕不够用。
偶然发现海保人寿福满满6号养老保险,果断选计划一,年交20万,交5年。

5年保费交完,第6年保单现金价值就超过总保费。
时间来到60岁,这期间现金价值又涨了30多万。
从60岁起,万女士每年能领74600元养老年金,每月补充超6200元的养老金。
年金保证领取10年,保底能拿74.6万。
要是活到80岁,累计领超156万;90岁超231万;
100岁超305万,那时保单还有13万现价,这“钱生钱”,让万女士养老稳稳当当!
三、海保人寿福满满6号养老保险适合人群
1、临近/已退休人群
55-75岁、社保养老金低或无企业年金的人,投它能补充养老钱。
比如60岁退休阿姨,社保每月领2000,投福满满6号后,每年多领3-4万,生活质量大提升。
2、追求稳定现金流的人
适合想要“终身工资”的人。
退休后,投资股票、基金有风险,海保人寿福满满6号养老保险的年金是稳定收入,且支持每月到账,吃饭、看病、旅游都不用愁。
3、看重身故保障的家庭
担心自己早逝,养老钱“浪费”的人,选它准没错。保证领20年,即使提前离世,家人也能拿到剩余年金,给家庭留份保障。
四、奶爸总结
海保人寿福满满6号养老保险亮点有很多,
终身领取+保证20年:对抗长寿风险,守护家庭权益;
收益稳定:长期IRR能超过3%,跑赢银行存款利率;
高龄可投:55-75岁能买,填补养老险空白。
很适合想补充养老金、要稳定现金流、看重身故保障的人。
如果大家保费预算够、需求又匹配,建议选它给养老上“双保险”,让晚年生活更安心!
奶爸也汇总了几款优质的年金险产品:

1、固收型年金险
推荐大富翁6.0,出自富德生命人寿。
目前市场少有有保证领取的年金险,安全感十足:
方案一保证领取25年;方案二保证领取已交保费。
到80岁还有一笔祝寿金到账,领100%保费,基本不少朋友以后都有机会拿到。
活多久领多久,提供细水长流的现金流:
30岁女性,5年交,年交10万,投保方案二,55岁每年都能领18930元。
【适用人群】
有养老补充需求、看中保证领取的朋友。
2、快返型年金险
推荐3款产品:蛮好的人生2025、星颐朱雀版分红型和悦活人生B款分红型。
前面一款是固收型,后面两款是分红型。
这3款产品,最快第5年起就可以开始领钱了。
以30岁女性,5年交,年交10万为例子:
蛮好的人生2025计划一:第5年领10500元;第6年~74年领9690元;
星颐朱雀版分红型:保证最低可领7992元/年;叠加分红有机会领7992~50311元/年;
悦活人生B款分红型:第5~9年保证领4290元;第10~74年则是8580元;叠加分红有机会领4290~83824元。
可以说,
蛮好的人生2025领取是非常稳定的,收益IRR在1.8%左右。
星颐朱雀版分红型保证领取高,且前期现价增长非常快!
保单第10年,收益IRR为2.129%,最高有机会超过3%!
悦活人生B款分红型,前面9年领取不高,第9年后是翻倍领取,先低后高,
且产品分红也很大方。
保单第10年,收益IRR为2.136%,最高接近3%!
【适用人群】
这3款产品可以这么选:
看中大保司、追求稳定领取,推荐蛮好的人生2025;
看中总体领取水平较高,推荐星颐朱雀版分红型;
看中养老社区、希望后面可以多领一些的朋友,推荐悦活人生B款分红型。
想要了解产品详细信息的朋友,也可以私聊奶爸~
微信扫一扫
微信扫一扫
关注微信
客服热线
奶爸保

