近和同事聊天,奶爸发现大家突然都开始操心养老的事儿了。
有人说看到父母退休后靠退休金生活,想多攒点钱让他们过得更舒服;
有人担心自己以后退休金不够花,想提前规划“第二份收入”。
其实说白了,谁不想退休后能有笔稳定的钱拿,偶尔还能旅旅游、享享清福呢?
最近市场上,中荷金生岁享2.0挺火的,500块就能投保,缴费方式能按月、按年,甚至能交到退休前,领钱还能领到终身,关键是背后的保险公司实力也挺扎实,还提供高品质的康养服务。
今天,奶爸就跟大家详细聊聊这款产品怎么帮咱们规划养老,收益到底高不高,以及承保公司靠不靠谱。
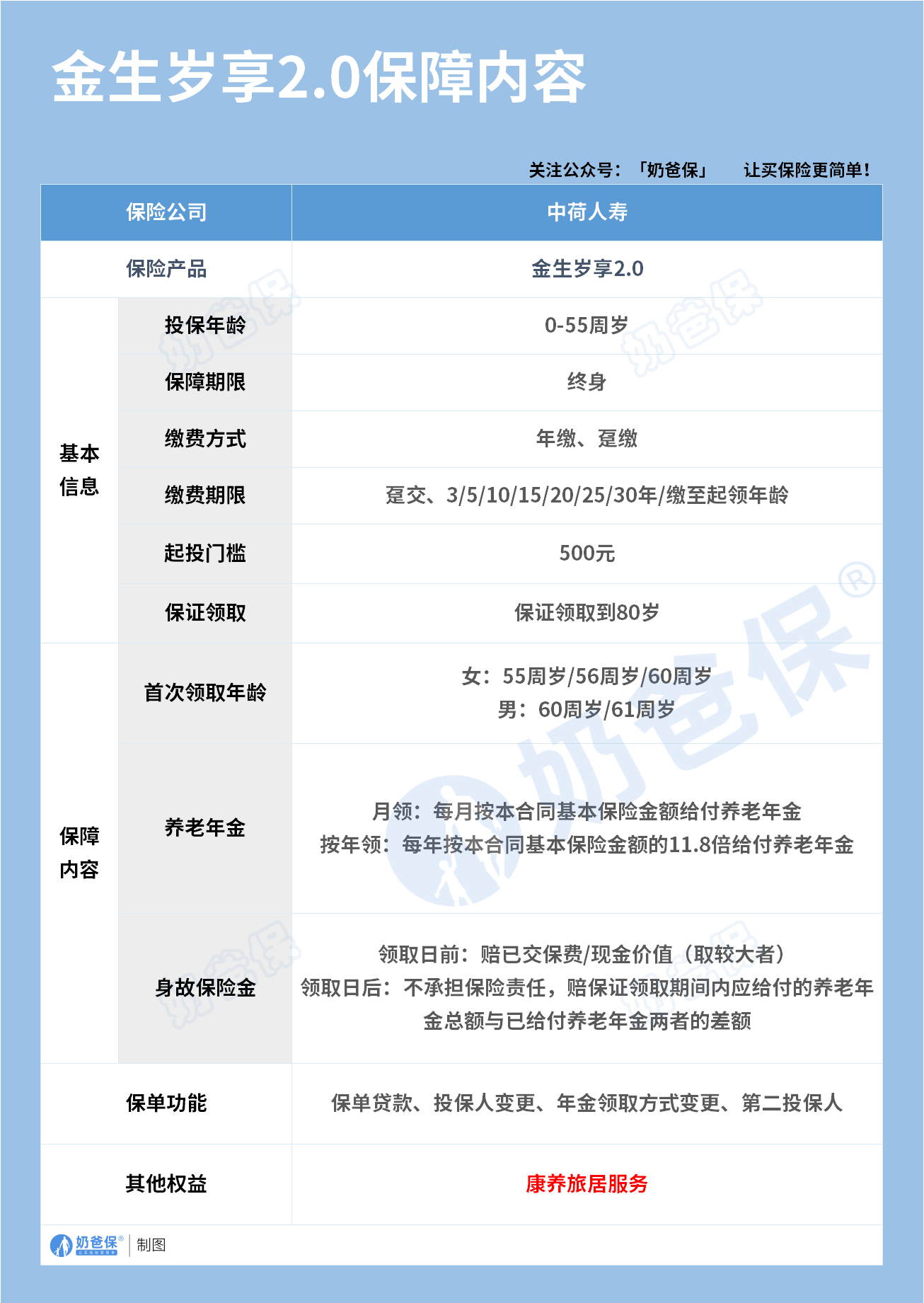
一、中荷人寿金生岁享2.0养老年金险保障内容
先来看看保障内容表格:

1、投保规则
中荷人寿金生岁享2.0养老年金险出生满30天至55岁的人群均可投保,覆盖了不同年龄段的人群。
保障期限是终身,确保养老资金的持续供应。
缴费方式有趸交、3年、5年、10年、15年、20年、25年、30年及缴至起领年
龄等多种选择,非常灵活,可以根据自己的需求来选择缴费方式。
起投门槛也不高,最低500元起投,且以100元的整数倍递增。
要知道,很多养老年金险的投保门槛达到了5000元、甚至10000万元,
对比之下,中荷金生岁享2.0养老年金险门槛非常低,方便了预算有限、但有养老金规划需求的人群投保。
2、保障内容
中荷人寿金生岁享2.0养老年金险主要提供两项保障:
养老年金:
领取期间自合同约定的首期年金领取日起至被保险人身故,保证领取领取到80岁。
若被保险人持续生存,按月领取的,每月按基本保险金额给付;
按年领取的,每年按基本保险金额的11.8倍给付。
领取的年龄:
女性可选择55周岁、56周岁、60周岁起领,
男性可选择60周岁、61周岁起领,领取方式分为月领和年领。
身故保险金:
首期年金领取日前(含)身故,按照身故时累计保费与现金价值的较大者给付;
若在首期年金领取日后身故,不承担给付责任。
提供了高领取及高身故收益的基础上,还保证领取到80岁。
且如果80周岁依然生存,可以选择根据自身的情况选择退出,或持续领取至终身,
进可攻退可守,确保了投保人在平均寿命80岁前的利益最大化。
3、保单功能
还提供第二投保人功能,且该功能写进条款,实现保单的定向传承,
还具备保单贷款、投保人变更、年金领取方式变更等功能,满足客户不同阶段的需求。
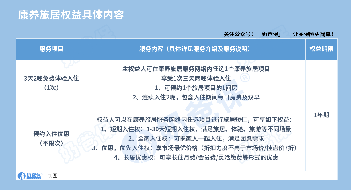
4、康养旅居权益
投保这款产品单张保单总保费≥30万即可享有康养旅居权益。

中荷人寿严选全国10家康养综合体,如宁波东钱湖畔、杭州湘湖养生、上海高端颐养等,
提供1年期3天2晚免费体验入住权益+预约入住优惠权益。
服务具体内容如下:

该权益亮点非常鲜明,是中荷人寿的精选高品质养老项目。
多数5A或4A景区周边的CCRC养老社区或同等品质的康养综合体,品质极高,环境优美,
而且,无需等到退休即可提前体验高品质旅居养老生活,
全年可预约,节假日如春节、国庆亦预约无忧,
可让权益人在旅游出行高峰期享受一份静谧的旅居假期,
且节假日依然可以享受全网最优折扣价;
使用方面,该权益不限投保人本人使用,
家人可作为附属权益人使用,让养老生活更具品质与温情。
二、中荷人寿金生岁享2.0养老年金险收益分析
中荷人寿金生岁享2.0养老年金险收益表现非常好。
从纵向来看,30岁男性,60岁领取,10年缴费,年缴1万元。

每年领取8924元,每月可以领取756元,
保证领取178477元,是已交保费的1.78倍。
如果到100岁退保的话,IRR可以达到3.02%,收益水平非常可观。
从横向对比同类产品来看,在同一投保计划的情况下,
中荷人寿金生岁享2.0养老年金险无论年龄还是月领,都处于一个比较高的水平,
对比IRR,100岁退保的情况下,
大多数产品的IRR在2.5%左右,少数产品能够达到2.91%,
而中荷人寿金生岁享2.0养老年金险却能达到3.02%,属于拔尖的存在。
三、保司解读:中荷人寿靠谱不靠谱?
中荷人寿金生岁享2.0养老年金险由中荷人寿承保。
中荷人寿保险有限公司是由北京银行与法国巴黎保险集团合资经营的合资寿险公司,
注册资本金达35.7亿元,总资产规模723亿元,
具有雄厚的资本实力与强大的市场竞争力。
业务覆盖环渤海经济圈、中原经济区、长三角经济圈,为69万客户提供保险保障。
偿付能力方面,

中荷人寿近四个季度,综合偿付能力充足率始终保持在较高水平,
2024年Q2为228.73%,Q3提升至263.49%,Q4达到286.47%,2025年Q1虽有所回落,但仍为233.25%;
核心偿付能力充足率同样亮眼,各季度分别为181.83%、208.33%、230.57%、177.47%
综合偿付能力溢额也稳步增长,从2024年Q2的48.82亿到2025年Q1的46.8亿,
展现出公司强大的财务实力与风险抵御能力。
投资收益方面,

2024年投资收益率为5.72%,高于行业平均的3.43%,近三年平均投资收益率也有4.93%
综合投资收益率更是表现突出,
2024年为14.42%,高于行业平均7.21%2倍多,近三年平均综合投资收益率也有4.71%
风险评级方面,

2024年第三季度,全国仅有8家寿险公司获得AAA评级的情况下,
中荷人寿不仅是这8家中的一家,更是连续三个季度拿到AAA最高评级。
处于行业第一梯队,为客户提供了坚实的保障基础。
综合来看,中荷人寿作为中荷人寿金生岁享2.0养老年金险的承保主体,
以雄厚资本实力、卓越偿付能力、优异投资能力及顶尖风险评级构建起坚实的保障基石,
为客户养老资金的安全性与长期增值提供全方位支撑,还是比较靠谱的。
四、奶爸总结
中荷人寿金生岁享2.0养老年金险从投保到领取年金,
从资金规划到生活照料,均为大家构建了覆盖全生命周期的养老保障体系。
奶爸也汇总了几款优质的年金险产品:

1、固收型年金险
推荐大富翁6.0,出自富德生命人寿。
目前市场少有有保证领取的年金险,安全感十足:
方案一保证领取25年;方案二保证领取已交保费。
到80岁还有一笔祝寿金到账,领100%保费,基本不少朋友以后都有机会拿到。
活多久领多久,提供细水长流的现金流:
30岁女性,5年交,年交10万,投保方案二,55岁每年都能领18930元。
【适用人群】
有养老补充需求、看中保证领取的朋友。
2、快返型年金险
推荐3款产品:蛮好的人生2025、星颐朱雀版分红型和悦活人生B款分红型。
前面一款是固收型,后面两款是分红型。
这3款产品,最快第5年起就可以开始领钱了。
以30岁女性,5年交,年交10万为例子:
蛮好的人生2025计划一:第5年领10500元;第6年~74年领9690元;
星颐朱雀版分红型:保证最低可领7992元/年;叠加分红有机会领7992~50311元/年;
悦活人生B款分红型:第5~9年保证领4290元;第10~74年则是8580元;叠加分红有机会领4290~83824元。
可以说,
蛮好的人生2025领取是非常稳定的,收益IRR在1.8%左右。
星颐朱雀版分红型保证领取高,且前期现价增长非常快!
保单第10年,收益IRR为2.129%,最高有机会超过3%!
悦活人生B款分红型,前面9年领取不高,第9年后是翻倍领取,先低后高,
且产品分红也很大方。
保单第10年,收益IRR为2.136%,最高接近3%!
【适用人群】
这3款产品可以这么选:
看中大保司、追求稳定领取,推荐蛮好的人生2025;
看中总体领取水平较高,推荐星颐朱雀版分红型;
看中养老社区、希望后面可以多领一些的朋友,推荐悦活人生B款分红型。
想要了解产品详细信息的朋友,也可以私聊奶爸~
微信扫一扫
微信扫一扫
关注微信
客服热线
奶爸保

